电脑桌面
添加小米粒文库到电脑桌面
安装后可以在桌面快捷访问

第一章计算机网络基础下VIP免费

第一章计算机网络基础下_第1页
1/16
第一章计算机网络基础下_第2页
2/16
第一章计算机网络基础下_第3页
3/16
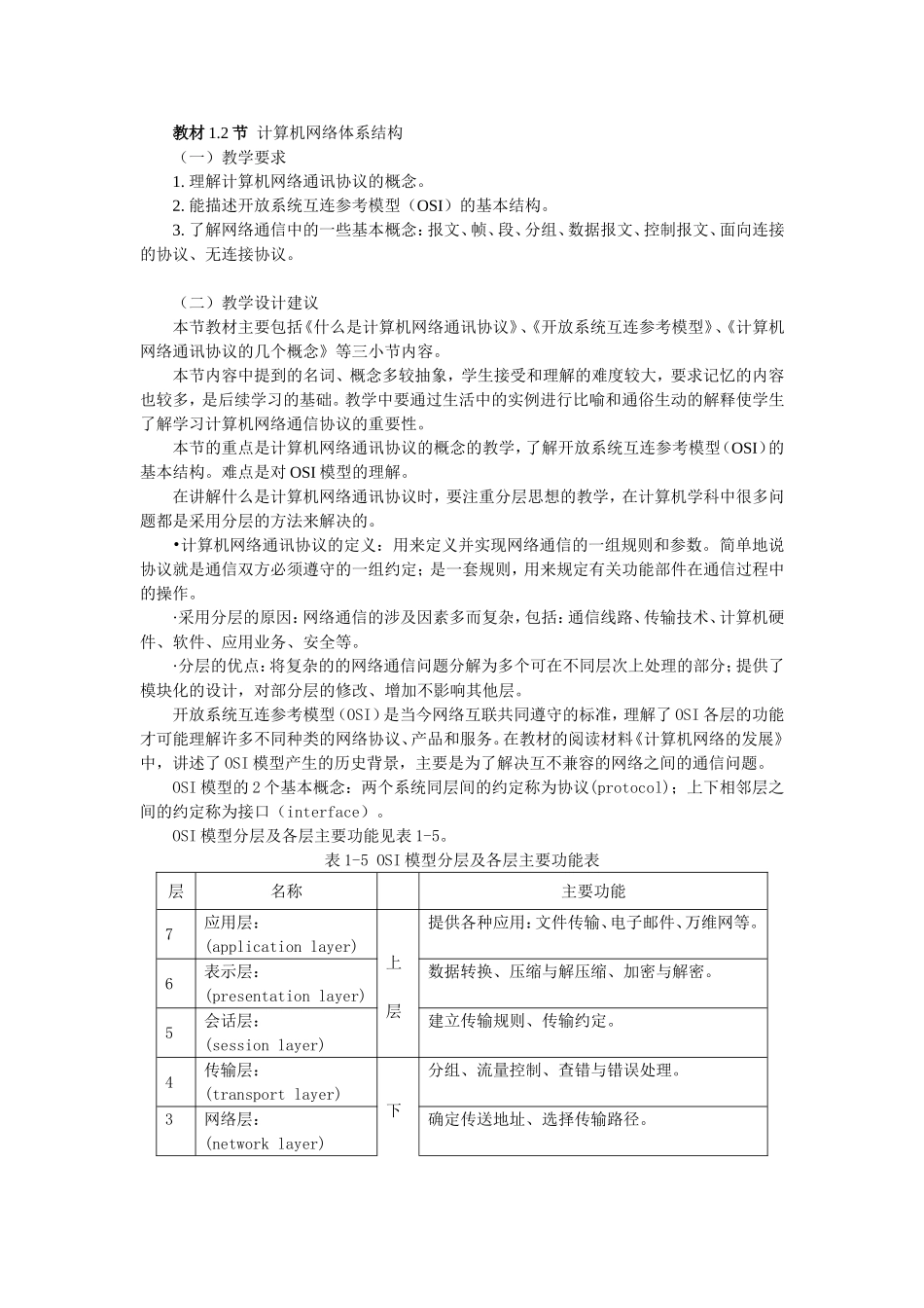
教材1.2节计算机网络体系结构(一)教学要求1.理解计算机网络通讯协议的概念。2.能描述开放系统互连参考模型(OSI)的基本结构。3.了解网络通信中的一些基本概念:报文、帧、段、分组、数据报文、控制报文、面向连接的协议、无连接协议。(二)教学设计建议本节教材主要包括《什么是计算机网络通讯协议》、《开放系统互连参考模型》、《计算机网络通讯协议的几个概念》等三小节内容。本节内容中提到的名词、概念多较抽象,学生接受和理解的难度较大,要求记忆的内容也较多,是后续学习的基础。教学中要通过生活中的实例进行比喻和通俗生动的解释使学生了解学习计算机网络通信协议的重要性。本节的重点是计算机网络通讯协议的概念的教学,了解开放系统互连参考模型(OSI)的基本结构。难点是对OSI模型的理解。在讲解什么是计算机网络通讯协议时,要注重分层思想的教学,在计算机学科中很多问题都是采用分层的方法来解决的。•计算机网络通讯协议的定义:用来定义并实现网络通信的一组规则和参数。简单地说协议就是通信双方必须遵守的一组约定;是一套规则,用来规定有关功能部件在通信过程中的操作。·采用分层的原因:网络通信的涉及因素多而复杂,包括:通信线路、传输技术、计算机硬件、软件、应用业务、安全等。·分层的优点:将复杂的的网络通信问题分解为多个可在不同层次上处理的部分;提供了模块化的设计,对部分层的修改、增加不影响其他层。开放系统互连参考模型(OSI)是当今网络互联共同遵守的标准,理解了OSI各层的功能才可能理解许多不同种类的网络协议、产品和服务。在教材的阅读材料《计算机网络的发展》中,讲述了OSI模型产生的历史背景,主要是为了解决互不兼容的网络之间的通信问题。OSI模型的2个基本概念:两个系统同层间的约定称为协议(protocol);上下相邻层之间的约定称为接口(interface)。OSI模型分层及各层主要功能见表1-5。表1-5OSI模型分层及各层主要功能表层名称主要功能7应用层:(applicationlayer)上层提供各种应用:文件传输、电子邮件、万维网等。6表示层:(presentationlayer)数据转换、压缩与解压缩、加密与解密。5会话层:(sessionlayer)建立传输规则、传输约定。4传输层:(transportlayer)下分组、流量控制、查错与错误处理。3网络层:(networklayer)确定传送地址、选择传输路径。层2数据链路层:(datalinklayer)信号同步、差错校验(CRC)、流向控制。1物理层:(physicallayer)传输信息的介质、将数据以实体呈现并传输的规格、接插件的规格。OSI模型数据传送及接收过程见下图:图1-4层间的报文关系学习OSI模型,并不是要死记硬背七层协议的名称,而是要明白数据在这七层之间的传递方式,如果不明白这个道理,无异于人入宝山而空返。在图1-4中,报头用该层英文单词和报头(header)英文单词的首字母组成。数据由发送端(通常指应用程序)产生,由上层往下层传送。每经过一层,都会在该层增加一些该层专用的信息(网络术语称作:封装(encapsulation)),这些信息称为报头(header),在有些层除了添加报头外,还会在数据尾部加上一些信息,称作报尾(trailer)然后再传送给下一层,我们可以把“加上报头”想象为“套上一层信封”,数据传送到物理层时已经被套上了七层信封。然后通过网络线缆、电话线、光缆等传送到接收端。接收端受到数据后,会从最底层向上传送,每经过一层就拆掉一层信封,直到最上层,数据边恢复成发送端最上层产生时的原貌。为便于理解,教材中使用了两地通过邮局传递不同语言邮件的例子,教师可以依据教材(P7图1.2.2)来更加形象地描述OSI模型各层的功能,最后通过投影等手段展示出图1-4层间的报文关系。在教材的第三节《计算机网络通信协议的几个概念》中,主要讲述了计算机网络协议的组成和常用的几个术语。(1).计算机网络通信协议的组成语法:确定协议元素(数据与控制信息)的结构和格式。即规定通信中各方应“如何讲”。语义:确定协议元素(数据与控制信息)的类型和内容。即“讲什么”应遵循的一些规定。交换规则:规定通信双方彼此间的应答关系,即对事件实现顺序的详细说明。也就是“讲的次序”的约定。(2...

1、当您付费下载文档后,您只拥有了使用权限,并不意味着购买了版权,文档只能用于自身使用,不得用于其他商业用途(如 [转卖]进行直接盈利或[编辑后售卖]进行间接盈利)。
2、本站所有内容均由合作方或网友上传,本站不对文档的完整性、权威性及其观点立场正确性做任何保证或承诺!文档内容仅供研究参考,付费前请自行鉴别。
3、如文档内容存在违规,或者侵犯商业秘密、侵犯著作权等,请点击“违规举报”。

碎片内容

第一章计算机网络基础下

您可能关注的文档

确认删除?
VIP
微信客服
  • 扫码咨询
会员Q群
  • 会员专属群点击这里加入QQ群
客服邮箱
回到顶部