电脑桌面
添加小米粒文库到电脑桌面
安装后可以在桌面快捷访问

人教2011版小学数学四年级四年级下册数学《平均数》VIP免费

人教2011版小学数学四年级四年级下册数学《平均数》_第1页
1/3
人教2011版小学数学四年级四年级下册数学《平均数》_第2页
2/3
人教2011版小学数学四年级四年级下册数学《平均数》_第3页
3/3
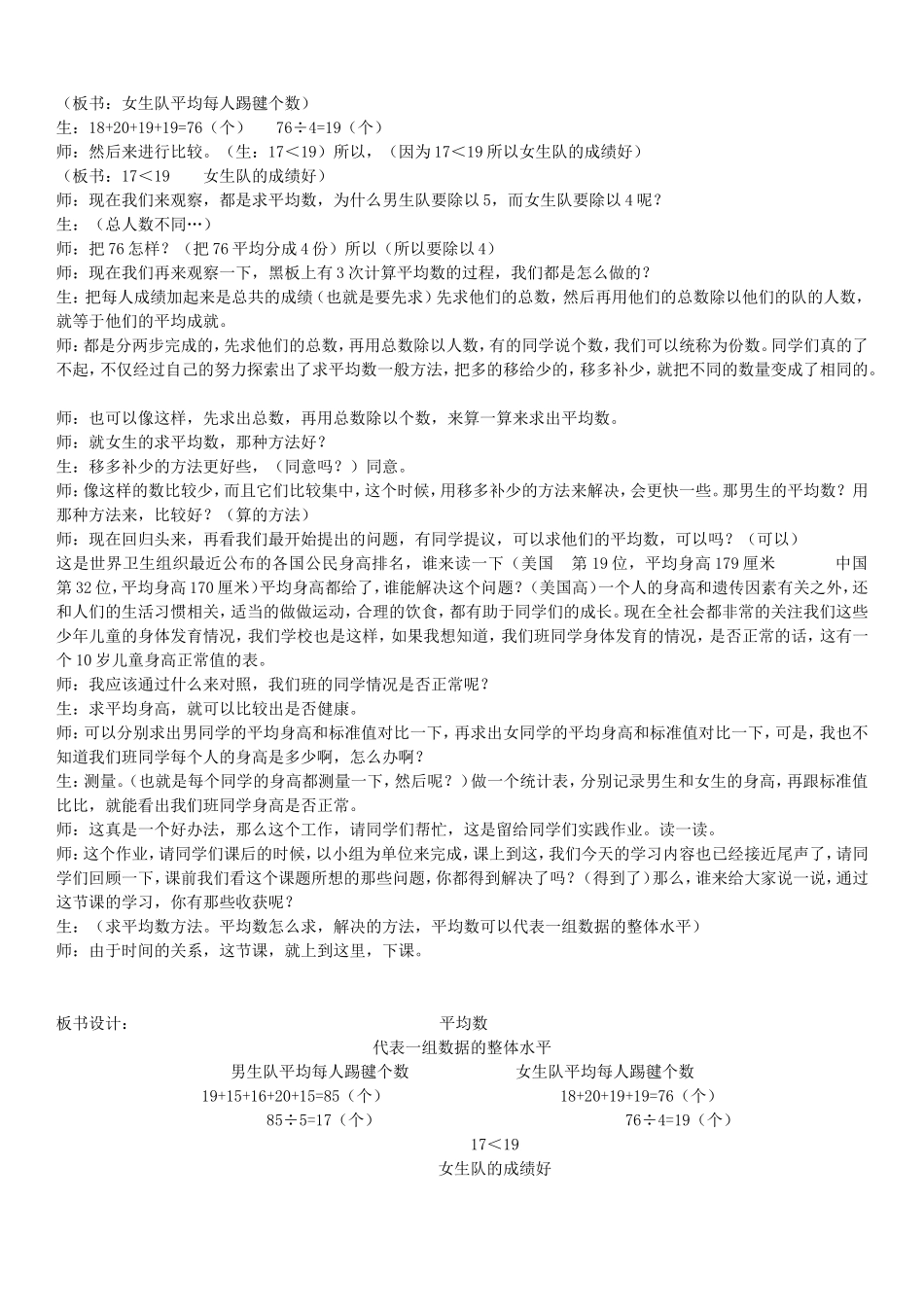
平均数的教学设计指导教师:韦巧玲韦艳勤教学目标:1、使学生理解平均数的含义,知道平均数的求法。2、了解平均数在统计学上的意义。3、学习解决生活中有关平均数的问题,增强应用数学知识解决问题的能力。教学重点:理解平均数的意义,掌握求平均数的方法。教学难点:理解平均数的意义。教学装备:多媒体课件、小题卡等。教学过程:师:要想比较中国人和美国人谁的身高更高一些,应该怎么比?生:平均身高师:提到一个关键的词,是什么?(平均身高)像平均身高这样的词,我们在统计学当中叫做平均数,谁还能提出其他的平均数。生:…师:看来,平均数在我们生活当中发挥着重要的作用,今天这节课,我们就来学习平均数。(板书)关于平均数,你有什么想问的问题吗?生:…师:同学们太好了,看着这样的一个课题,引发了这么丰富的联想,就让我们带着这些问题开始今天的学习。通常情况下,研究问题要从简单的例子开始。(课件)从这幅图当中,你能获取哪些信息呢?(生:…水瓶个数…谁多谁少)师:通过观察发现了每个人收集水瓶的数量,还有吗?师:通过这样一幅简单的课件,我们得到了那么多的数学信息。看到这幅图,你能提一个跟平均数有关的问题吗?生:(这个小组平均每人收集了多少个水瓶?)师:你能解决这个问题吗?(能)拿出小题卡,请大家独立完成这个问题,开始思考。(学生练习)师:好多同学都想到了方法,现在小组开始介绍你的方法。师:都讨论好了,刚刚在巡视的过程中,老师发现了两种不同的方法来解决问题,先来看这种方法,谁看懂了,他这是要做什么?(PPT移动)生:(移多补少)。(师:什么意思?)(生:把谁的移到…)师:为什么要把小红的水瓶移给小明?生:…(移动多的给少的,匀一匀,使他们的数量相等)师:通过这样把多的移给少的,就能使它们的数量一样多了。(课件展示)把多的移给少的,就使四个数变成同样多的了,这同样多的数是多少?(13个)所以我们得到的最后结果是?(平均是13个水瓶)13就是这四个数的平均数。师:(PPT)还有些同学,列出了一些这样的算式来,第一个算式,他求的是什么?(4个同学一共收集的水瓶)师:为什么要除以4呢?(4个人加在一起,求得的总共的数,总共的数除以4,就求得了他们的平均数了)也就是把总数52,(平均分成4份)(学生:把52个水瓶平均分给4个人,得到的就是13个)先求出了4个人收集水瓶的总数,然后就可以利用以前学过的平均分的知识来解决问题了。师:那么用这种计算的方法,同样求出了…?(学生)谁来说?生:同样求出了这个小组平均每人收集的13个水瓶。师:我们求出的这个平均数13个,是他们每人实际收集水瓶的数量吗?(生:不是)师:那它是怎么得来的?(生:通过移多补少,列算式的方法)师:原来每个人收集水瓶各不相同,我们对这四个数量进行了一次处理,处理的方法,可以像同学们说的,移多补少,把不同的数量变成同样多的了,还可以像这样先求出总数,用总数除以个数,也可以求出平均数。师:接下来我们观察这四个实际收集的数量,和求出的平均数13个进行对比,看一看,它们之间有什么关系?生:小红收集的14个水瓶比平均数13个多一个…师:也就是说,每个人实际收集的水瓶的数量有的比平均数13多,有的比13少。师:再进一步观察,最多的15个,比平均数13(生:最多的15个,比平均数13多了2个。)最少的平均数11,比平均数13(生:最少的平均数11,比平均数13少了2个。)师:也就是说平均数13在最多数和最少数之间,比最多的数要少一些,比最少的数多一些。师:接下来,就应用我们对平均数的理解来做两个题,先看第一题。学生读题。师:对还是错?(生:错)师:有没有不同的想法?为什么呢?生:平均身高。不一定他的身高是160厘米,可能高,也可能矮。师:还可能(生:一样的)我们来看看,正确的答案,到底是怎样。师:这是这个球队,6名同学的身高情况。通过对比,看一看,每个人的实际身高与平均身高160厘米有怎样的关系?生:有的高,有个矮。还有的正好是160.师:平均身高160厘米是我们经过处理后的数据,可能是用移多补少的方法,也可能是计算的方法,那是不是我们对这6个数据经过...

1、当您付费下载文档后,您只拥有了使用权限,并不意味着购买了版权,文档只能用于自身使用,不得用于其他商业用途(如 [转卖]进行直接盈利或[编辑后售卖]进行间接盈利)。
2、本站所有内容均由合作方或网友上传,本站不对文档的完整性、权威性及其观点立场正确性做任何保证或承诺!文档内容仅供研究参考,付费前请自行鉴别。
3、如文档内容存在违规,或者侵犯商业秘密、侵犯著作权等,请点击“违规举报”。

碎片内容

人教2011版小学数学四年级四年级下册数学《平均数》

您可能关注的文档

中小学文库+ 关注
实名认证
内容提供者

精品资料应用尽有

确认删除?
VIP
微信客服
  • 扫码咨询
会员Q群
  • 会员专属群点击这里加入QQ群
客服邮箱
回到顶部