电脑桌面
添加小米粒文库到电脑桌面
安装后可以在桌面快捷访问

团支书工作岗位说明书VIP免费

团支书工作岗位说明书_第1页
1/7
团支书工作岗位说明书_第2页
2/7
团支书工作岗位说明书_第3页
3/7
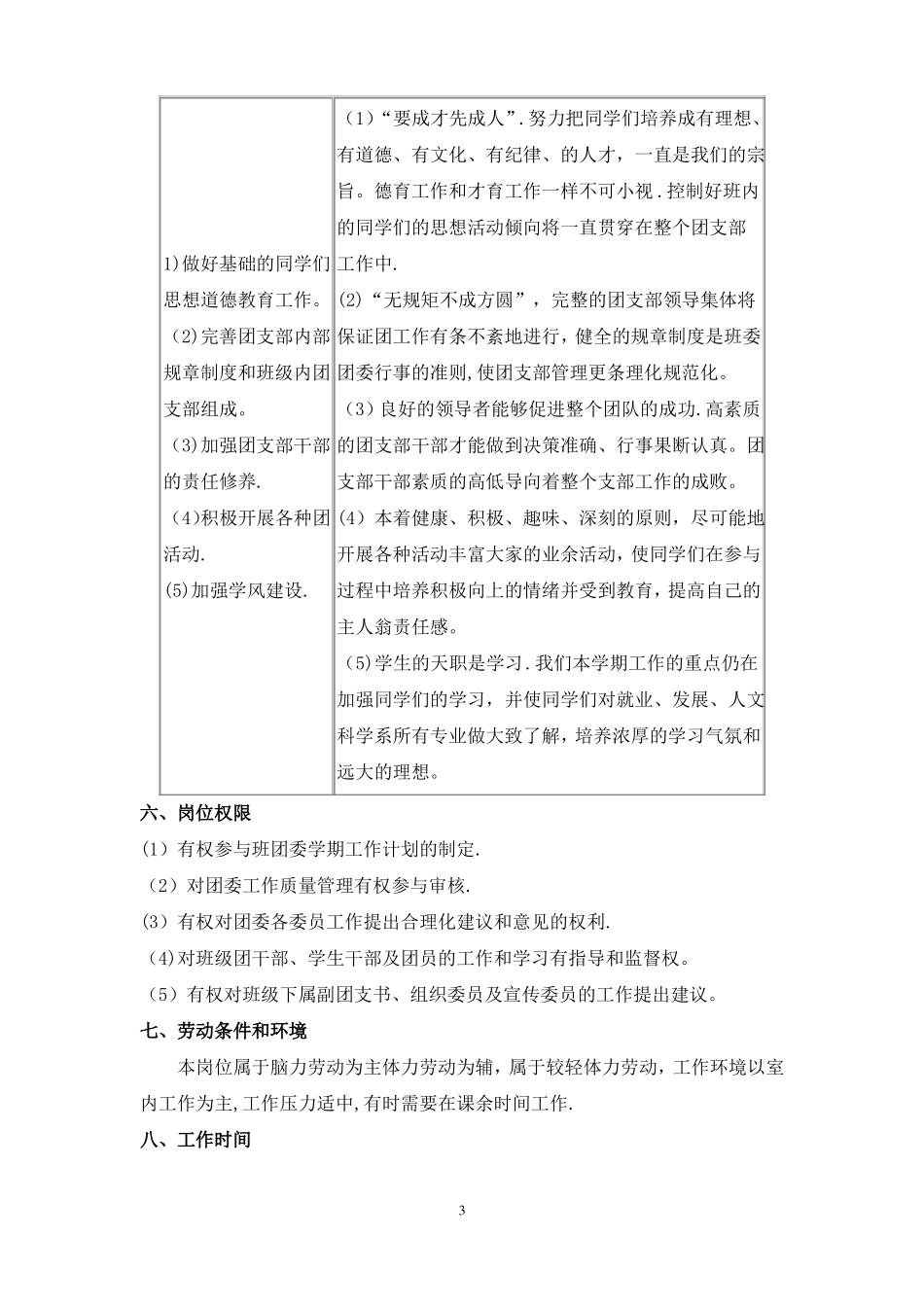
团支部团支书工作岗位说明书第一部分岗位规格说明一、基本资料岗位名称:团支书岗位评价:……岗位编码:……定员标准:1人直接上级:院系团委及年级辅导员分析日期:2011年4月二、岗位职责(一)概述团支书为基层班级团支部的第一负责人,在班主任以及辅导员的指导下与班长共同负责班级建设工作。主要负责班级思想建设、组织建设、评奖、评优的民主评议等工作.它的上级岗位是人文科学系团委,下级岗位是班级副团支书、组织委员、宣传委员,平移岗位:宣传部部长、组织部部长,发展岗位是文体委员。(二)工作职责1、积极带领本班团员履行团支部的各项职责。2、完成系团总支组织布置的各项工作,做到每一件事情都落到位实,并及时向上级反馈活动的实施情况。3、组织好每一次的班团员大会,争取做到会议内容充实、记录在案以及会议反馈调查。4、常与本班同学谈心,了解掌握本团支部成员的思想、工作和学习情况,发现问题及时研究解决,做好思想工作,引领同学朝着积极向上,团结友爱的目标进发,同时鼓励团员递交入党申请书,积极向党组织靠拢。5、认真完成团员年度注册、团费收费、组织关系转接等常规工作。6、日常生活中要以身作则,起模范带头作用,如积极参加活动,不迟到,不早退,不旷课等。7、认真完成每年一度的团支部团日活动,做好计划、组织、控制、总结、汇报等工作.并且对每次活动进行思考,总结经验.对不足之处进行指出,改善。对好的地方进行肯定,发扬光大.8、多听取班委、支部成员的意见,并与其他支委一起,积极组织开展政治思想的学习及教育活动,对自身思想进行提高,倡导同学们争做文明公民,争做文明大1学生。三、其他职责完成系领导交办的其他临时工作,作为团支书要和班长处理好工作和学习、生活中的关系,一起合作处理好班级事务,积极配合系辅导员、班主任的工作。四、监督及岗位关系(一)所受监督和所施监督1、所受监督:班级团支书直接受院系团委和辅导员的监督与指导.2、所施监督:对下属的班级团支部副团支书、组织委员、宣传委员班级所有团员进行直接监督和指导.(二)与其他岗位关系1、内部联系:与班级班长工作的协调和配合关系;与班级副团支书、组织委员、宣传委员的指导和协调关系.2、外部联系:本岗位和院系团委、辅导员、系宣传部、组织部等部门在工作上的合作。五、工作内容及工作要求(见表1)表1工作内容及要求工作内容工作要求2(1)“要成才先成人”.努力把同学们培养成有理想、有道德、有文化、有纪律、的人才,一直是我们的宗旨。德育工作和才育工作一样不可小视.控制好班内的同学们的思想活动倾向将一直贯穿在整个团支部1)做好基础的同学们工作中.思想道德教育工作。(2)“无规矩不成方圆”,完整的团支部领导集体将(2)完善团支部内部保证团工作有条不紊地进行,健全的规章制度是班委规章制度和班级内团团委行事的准则,使团支部管理更条理化规范化。支部组成。(3)良好的领导者能够促进整个团队的成功.高素质(3)加强团支部干部的团支部干部才能做到决策准确、行事果断认真。团的责任修养.支部干部素质的高低导向着整个支部工作的成败。(4)积极开展各种团(4)本着健康、积极、趣味、深刻的原则,尽可能地活动.开展各种活动丰富大家的业余活动,使同学们在参与(5)加强学风建设.过程中培养积极向上的情绪并受到教育,提高自己的主人翁责任感。(5)学生的天职是学习.我们本学期工作的重点仍在加强同学们的学习,并使同学们对就业、发展、人文科学系所有专业做大致了解,培养浓厚的学习气氛和远大的理想。六、岗位权限(1)有权参与班团委学期工作计划的制定.(2)对团委工作质量管理有权参与审核.(3)有权对团委各委员工作提出合理化建议和意见的权利.(4)对班级团干部、学生干部及团员的工作和学习有指导和监督权。(5)有权对班级下属副团支书、组织委员及宣传委员的工作提出建议。七、劳动条件和环境本岗位属于脑力劳动为主体力劳动为辅,属于较轻体力劳动,工作环境以室内工作为主,工作压力适中,有时需要在课余时间工作.八、工作时间3本岗位实行每周约40小时的标准工时。第二部分班级团支书规格要求九、资质(一)工作经验:具有从事相关班团或学生会...

1、当您付费下载文档后,您只拥有了使用权限,并不意味着购买了版权,文档只能用于自身使用,不得用于其他商业用途(如 [转卖]进行直接盈利或[编辑后售卖]进行间接盈利)。
2、本站所有内容均由合作方或网友上传,本站不对文档的完整性、权威性及其观点立场正确性做任何保证或承诺!文档内容仅供研究参考,付费前请自行鉴别。
3、如文档内容存在违规,或者侵犯商业秘密、侵犯著作权等,请点击“违规举报”。

碎片内容

团支书工作岗位说明书

确认删除?
VIP
微信客服
  • 扫码咨询
会员Q群
  • 会员专属群点击这里加入QQ群
客服邮箱
回到顶部