电脑桌面
添加小米粒文库到电脑桌面
安装后可以在桌面快捷访问

办公家具采购合同范本 VIP免费

办公家具采购合同范本 _第1页
1/5
办公家具采购合同范本 _第2页
2/5
办公家具采购合同范本 _第3页
3/5
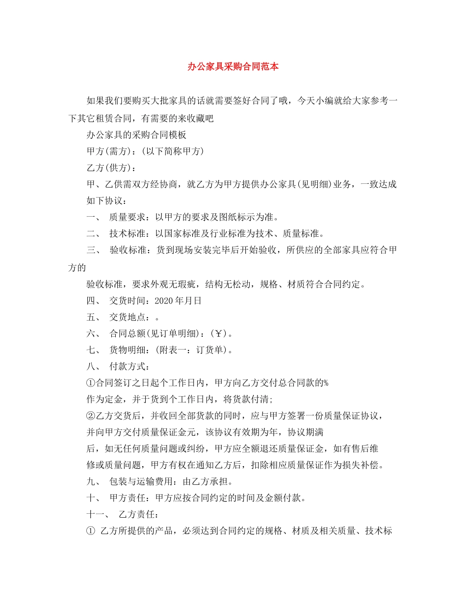
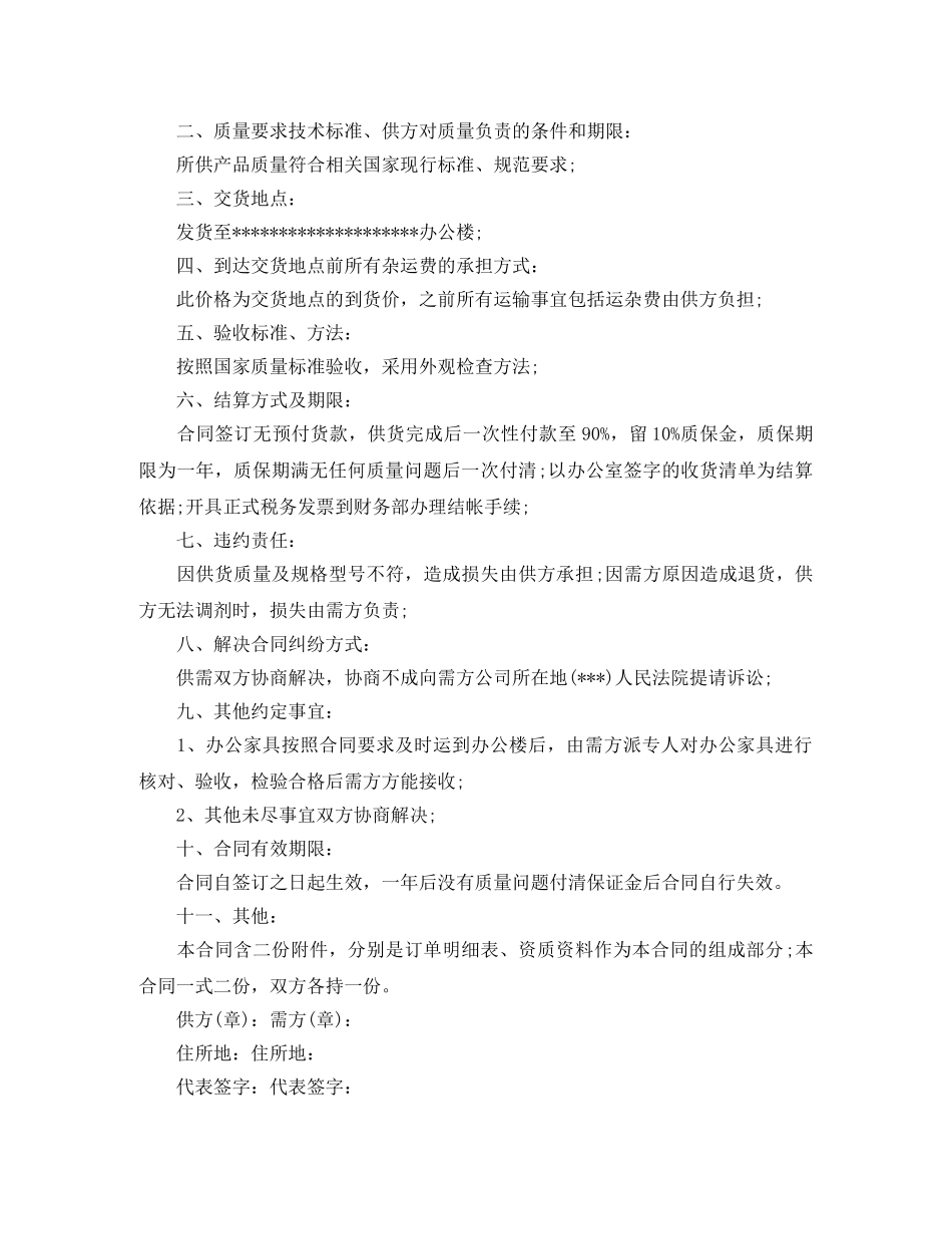
此资料由网络收集而来,如有侵权请告知上传者立即删除。资料共分享,我们负责传递知识。办公家具采购合同范本如果我们要购买大批家具的话就需要签好合同了哦,今天小编就给大家参考一下其它租赁合同,有需要的来收藏吧办公家具的采购合同模板甲方(需方):(以下简称甲方)乙方(供方):甲、乙供需双方经协商,就乙方为甲方提供办公家具(见明细)业务,一致达成如下协议:一、质量要求:以甲方的要求及图纸标示为准。二、技术标准:以国家标准及行业标准为技术、质量标准。三、验收标准:货到现场安装完毕后开始验收,所供应的全部家具应符合甲方的验收标准,要求外观无瑕疵,结构无松动,规格、材质符合合同约定。四、交货时间:2020年月日五、交货地点:。六、合同总额(见订单明细):(¥)。七、货物明细:(附表一:订货单)。八、付款方式:①合同签订之日起个工作日内,甲方向乙方交付总合同款的%作为定金,并于货到个工作日内,将货款付清;②乙方交货后,并收回全部货款的同时,应与甲方签署一份质量保证协议,并向甲方交付质量保证金元,该协议有效期为年,协议期满后,如无任何质量问题或纠纷,甲方应全额退还质量保证金,如有售后维修或质量问题,甲方有权在通知乙方后,扣除相应质量保证作为损失补偿。九、包装与运输费用:由乙方承担。十、甲方责任:甲方应按合同约定的时间及金额付款。十一、乙方责任:①乙方所提供的产品,必须达到合同约定的规格、材质及相关质量、技术标此资料由网络收集而来,如有侵权请告知上传者立即删除。资料共分享,我们负责传递知识。准(或与封样、图纸标示相符),否则,甲方有权拒收且不付货款,或扣除总货款的20%~50%的违约金。②乙方必须按照甲方指定的时间、地点将货送到,否则,甲方有权拒收且不付货款,或扣除总货款的20%~50%的违约金。③乙方应保障在合同约定的维修期内,为甲方无偿提维修服务,除非人为损坏,否则不得以任何理由收取任何费用,一般报修应在3个工作日内服务到位,否则甲方有权扣除相应质量责任保证金。相关的合同范本;采购合同书样本;英文采购合同;原料采购合同;服装采购合同;机械产品采购合同;煤炭订购合同;工矿产品采购合同;标准采购合同范本;农药采购合同十二、合同未尽事宜,均按(中华人民共和国经济合同法)等法律、法规执行。十三、合同附页、订货单、收货验收单与合同正本具同等法律效力。十四、如对本合同发生歧义或纠纷,由经济仲裁委员会裁决,同时各自保留法律诉讼权力。甲方:天津大中电器有限公司乙方:地址:电话:开户行:帐号:代表:印章:家具采购合同的范本买方:签订地点:卖方方:签订日期:供需双方经协商,就供方为需方提供办公家具(见明细)业务,一致达成如下协议:一、产品名称、规格型号、生产厂家、数量、金额及供货情况说明:见办公家具明细表,具体发货以需方传真件为准按期供货;此资料由网络收集而来,如有侵权请告知上传者立即删除。资料共分享,我们负责传递知识。二、质量要求技术标准、供方对质量负责的条件和期限:所供产品质量符合相关国家现行标准、规范要求;三、交货地点:发货至********************办公楼;四、到达交货地点前所有杂运费的承担方式:此价格为交货地点的到货价,之前所有运输事宜包括运杂费由供方负担;五、验收标准、方法:按照国家质量标准验收,采用外观检查方法;六、结算方式及期限:合同签订无预付货款,供货完成后一次性付款至90%,留10%质保金,质保期限为一年,质保期满无任何质量问题后一次付清;以办公室签字的收货清单为结算依据;开具正式税务发票到财务部办理结帐手续;七、违约责任:因供货质量及规格型号不符,造成损失由供方承担;因需方原因造成退货,供方无法调剂时,损失由需方负责;八、解决合同纠纷方式:供需双方协商解决,协商不成向需方公司所在地(***)人民法院提请诉讼;九、其他约定事宜:1、办公家具按照合同要求及时运到办公楼后,由需方派专人对办公家具进行核对、验收,检验合格后需方方能接收;2、其他未尽事宜双方协商解决;十、合同有效期限:合同自签订之日起生效,一年后没有质量问题付清保证金后合同自行失效。十一、其他:本合同含二份...

1、当您付费下载文档后,您只拥有了使用权限,并不意味着购买了版权,文档只能用于自身使用,不得用于其他商业用途(如 [转卖]进行直接盈利或[编辑后售卖]进行间接盈利)。
2、本站所有内容均由合作方或网友上传,本站不对文档的完整性、权威性及其观点立场正确性做任何保证或承诺!文档内容仅供研究参考,付费前请自行鉴别。
3、如文档内容存在违规,或者侵犯商业秘密、侵犯著作权等,请点击“违规举报”。

碎片内容

办公家具采购合同范本

确认删除?
VIP
微信客服
  • 扫码咨询
会员Q群
  • 会员专属群点击这里加入QQ群
客服邮箱
回到顶部