电脑桌面
添加小米粒文库到电脑桌面
安装后可以在桌面快捷访问

高考生物 植物细胞工程复习 新人教版 VIP免费

高考生物 植物细胞工程复习 新人教版 _第1页
1/9
高考生物 植物细胞工程复习 新人教版 _第2页
2/9
高考生物 植物细胞工程复习 新人教版 _第3页
3/9
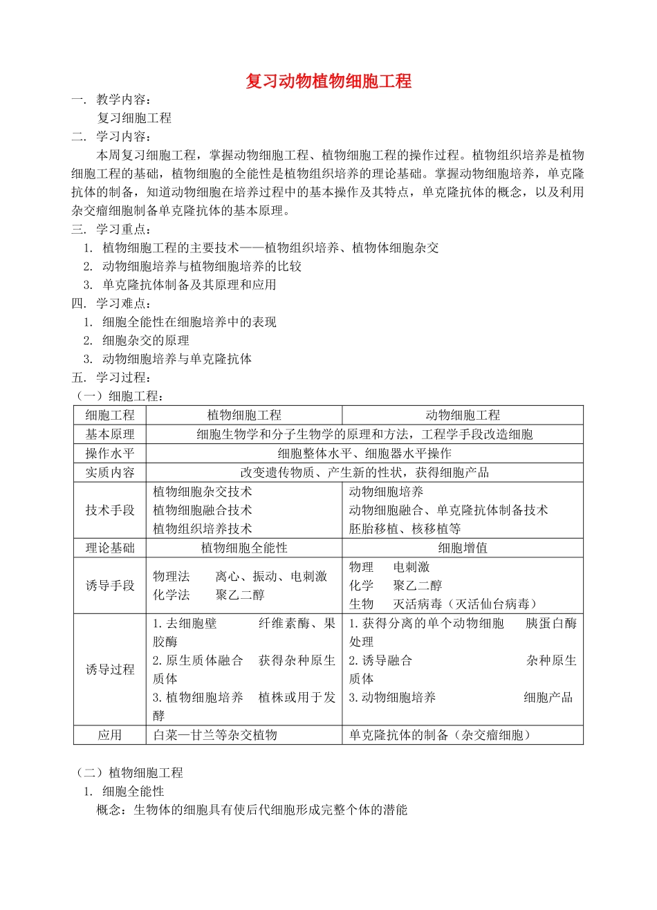
复习动物植物细胞工程一.教学内容:复习细胞工程二.学习内容:本周复习细胞工程,掌握动物细胞工程、植物细胞工程的操作过程。植物组织培养是植物细胞工程的基础,植物细胞的全能性是植物组织培养的理论基础。掌握动物细胞培养,单克隆抗体的制备,知道动物细胞在培养过程中的基本操作及其特点,单克隆抗体的概念,以及利用杂交瘤细胞制备单克隆抗体的基本原理。三.学习重点:1.植物细胞工程的主要技术——植物组织培养、植物体细胞杂交2.动物细胞培养与植物细胞培养的比较3.单克隆抗体制备及其原理和应用四.学习难点:1.细胞全能性在细胞培养中的表现2.细胞杂交的原理3.动物细胞培养与单克隆抗体五.学习过程:(一)细胞工程:细胞工程植物细胞工程动物细胞工程基本原理细胞生物学和分子生物学的原理和方法,工程学手段改造细胞操作水平细胞整体水平、细胞器水平操作实质内容改变遗传物质、产生新的性状,获得细胞产品技术手段植物细胞杂交技术植物细胞融合技术植物组织培养技术动物细胞培养动物细胞融合、单克隆抗体制备技术胚胎移植、核移植等理论基础植物细胞全能性细胞增值诱导手段物理法离心、振动、电刺激化学法聚乙二醇物理电刺激化学聚乙二醇生物灭活病毒(灭活仙台病毒)诱导过程1.去细胞壁纤维素酶、果胶酶2.原生质体融合获得杂种原生质体3.植物细胞培养植株或用于发酵1.获得分离的单个动物细胞胰蛋白酶处理2.诱导融合杂种原生质体3.动物细胞培养细胞产品应用白菜—甘兰等杂交植物单克隆抗体的制备(杂交瘤细胞)(二)植物细胞工程1.细胞全能性概念:生物体的细胞具有使后代细胞形成完整个体的潜能原因:每一个细胞都包含有该物种所特有的全套遗传物质,都有发育成为完整个体所必需的全部基因外延:每一个活细胞都因该具有全能性受精卵的全能性最高生殖细胞分化程度很高,但仍然具有全能性——孤雌生殖体细胞的全能性比生殖细胞的全能性低的多生物体内细胞并没有表现出全能性,而是表现出基因的选择性表达表现:孤雌生殖:有一个卵细胞分化形成各种类型细胞,如:雄蜂、雄蚁离体组织:外界条件(营养、激素、其他条件)适宜形成小植株,表现出全能性2.植物组织培养(1)培养基:成分主要内容作用水水(H2O)为细胞代谢提供条件,参与细胞代谢无机盐大量元素:N、P、S、K、Ca、Mg微量元素:Fe、Mn、Mo、B、Cu、Zn满足植物对各矿质元素的需求,参与各种物质合成、代谢调节,生长必需碳源蔗糖重要营养成分:愈伤组织不光合,利用蔗糖异养生活大气CO2重要碳源:完成组织分化,形成营养器官后,叶片能进行光合自养氮原NH4+、NO3—合成核酸、蛋白质、辅酶、核苷酸等生长因子细胞分裂素、生长素必不可少的调节物质:诱导脱分化形成愈伤组织,诱导愈伤组织再分化成植株维生素明显促进离体组织的生长状态固体培养基或半固体培养基形成植物地上、地下部分,利于生长培养要求无菌操作条件常温培养光照条件更换培养基细菌繁殖速度快,会产生污染植物细胞在常温下生长正常满足愈伤组织,及植株的光照需求防止代谢废物积累,满足营养需求(2)过程:脱分化:高度分化的植物器官、组织或细胞产生愈伤组织的过程再分化:愈伤组织继续培养,重新分化成根或芽等器官的过程愈伤组织:排列疏松、无规则,高度液泡化的无定型状态的薄壁细胞激素使用:①能强烈刺激愈伤组织的形成(细胞分裂素、生长素共同使用)②影响再分化过程中根和芽的发生细胞分裂素、生长素浓度比应用:<1>快速繁殖、培育无病毒植株<2>细胞培养生产药物、食品添加剂、香料、色素、杀虫剂(发酵罐中诱导分离的愈伤组织)<3>人工种子:胚状体+人工种皮<4>转基因植物的培育3.3.植物体细胞杂交概念:(1)来自两个不同植物的体细胞融合成一个杂种细胞(植物细胞融合)(2)把杂种细胞培育成植株(植物组织培养)过程:4.植物细胞杂交与传统细胞杂交比较:传统杂交细胞杂交依据杂种优势细胞全能性、原生质体融合过程自然发生,在母体完成胚发育人工诱导融合,需组织培养本质精、卵两种生殖细胞结合,完成遗传物质的重新组合不同生物的体细胞融合,完成和遗传物质的融合优点杂种第一代生长整齐、植株健壮、产量高、抗虫抗病能...

1、当您付费下载文档后,您只拥有了使用权限,并不意味着购买了版权,文档只能用于自身使用,不得用于其他商业用途(如 [转卖]进行直接盈利或[编辑后售卖]进行间接盈利)。
2、本站所有内容均由合作方或网友上传,本站不对文档的完整性、权威性及其观点立场正确性做任何保证或承诺!文档内容仅供研究参考,付费前请自行鉴别。
3、如文档内容存在违规,或者侵犯商业秘密、侵犯著作权等,请点击“违规举报”。

碎片内容

高考生物 植物细胞工程复习 新人教版

您可能关注的文档

确认删除?
VIP
微信客服
  • 扫码咨询
会员Q群
  • 会员专属群点击这里加入QQ群
客服邮箱
回到顶部