电脑桌面
添加小米粒文库到电脑桌面
安装后可以在桌面快捷访问

耐热高分子材料聚酰亚胺应用介绍(Ver3.0)VIP免费

耐热高分子材料聚酰亚胺应用介绍(Ver3.0)_第1页
1/20
耐热高分子材料聚酰亚胺应用介绍(Ver3.0)_第2页
2/20
耐热高分子材料聚酰亚胺应用介绍(Ver3.0)_第3页
3/20
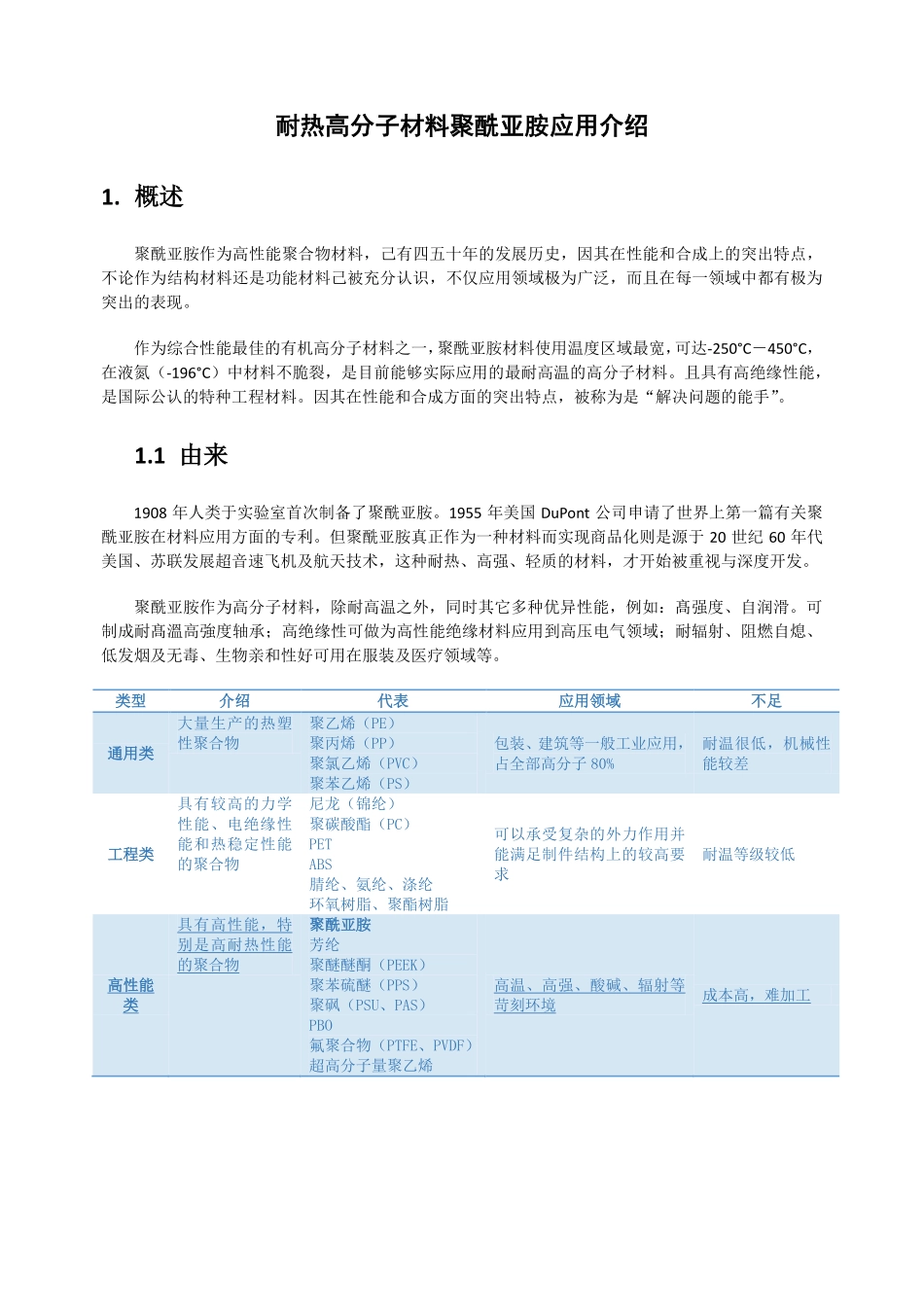
耐热高分子材料聚酰亚胺应用介绍1.概述聚酰亚胺作为高性能聚合物材料,己有四五十年的发展历史,因其在性能和合成上的突出特点,不论作为结构材料还是功能材料己被充分认识,不仅应用领域极为广泛,而且在每一领域中都有极为突出的表现。作为综合性能最佳的有机高分子材料之一,聚酰亚胺材料使用温度区域最宽,可达-250°C-450°C,在液氮(-196°C)中材料不脆裂,是目前能够实际应用的最耐高温的高分子材料。且具有高绝缘性能,是国际公认的特种工程材料。因其在性能和合成方面的突出特点,被称为是“解决问题的能手”。1.1由来1908年人类于实验室首次制备了聚酰亚胺。1955年美国DuPont公司申请了世界上第一篇有关聚酰亚胺在材料应用方面的专利。但聚酰亚胺真正作为一种材料而实现商品化则是源于20世纪60年代美国、苏联发展超音速飞机及航天技术,这种耐热、高强、轻质的材料,才开始被重视与深度开发。聚酰亚胺作为高分子材料,除耐高温之外,同时其它多种优异性能,例如:髙强度、自润滑。可制成耐髙溫高強度轴承;高绝缘性可做为高性能绝缘材料应用到高压电气领域;耐辐射、阻燃自熄、低发烟及无毒、生物亲和性好可用在服装及医疗领域等。类型介绍代表应用领域不足通用类大量生产的热塑性聚合物聚乙烯(PE)聚丙烯(PP)聚氯乙烯(PVC)聚苯乙烯(PS)包装、建筑等一般工业应用,占全部高分子80%耐温很低,机械性能较差工程类具有较高的力学性能、电绝缘性能和热稳定性能的聚合物尼龙(锦纶)聚碳酸酯(PC)PETABS腈纶、氨纶、涤纶环氧树脂、聚酯树脂可以承受复杂的外力作用并能满足制件结构上的较高要求耐温等级较低高性能类具有高性能,特别是高耐热性能的聚合物聚酰亚胺芳纶聚醚醚酮(PEEK)聚苯硫醚(PPS)聚砜(PSU、PAS)PBO氟聚合物(PTFE、PVDF)超高分子量聚乙烯高温、高强、酸碱、辐射等苛刻环境成本高,难加工从材料学的角度,聚酰亚胺处于材料金字塔顶端,性能优异。1.2应用领域由于聚酰亚胺特性多样,且在每一应用领域都显示了突出性能、是国家急需的耐高温和高强度的先进材料。其可以加工成种类繁多的衍生品,在军民多重领域中发挥重要作用。与其他高性能高分子材料相比,聚酰亚胺的一个突出特点是可以加工成塑料、薄膜、纤维、弹性体、胶黏剂、涂料等多种形态,可气相沉积于极小面积。在航空、航天、微电子、纳米、新能源、液晶、分离膜、激光等国防、军工、高科技及民用领域聚酰亚胺已经被广泛应用。近年来,各国纷纷加大对将聚酰亚胺的研究、开发及利用,将其列为21世纪最有希望的工程塑料之一。由于聚酰亚胺材料可用于制作火箭整流罩、导弹外壳、空间站结构件、飞机发动机关键部件、坦克轴承等,在军事领域有着非常重要的作用,因此美、日、欧等发达国家将其生产加工工艺和应用领域长期对我国实行封锁,使国内对聚酰亚胺制品不甚了解,也不知可用于何处。航天火箭坦克装甲车地球卫星潜艇飞机内外构件火星探测车飞机发动机风力发电电缆护套高速列车2.国内外主要生产企业欧美日等国一直重视聚酰亚胺的研发生产,其专利数量一直在高性能高分子材料中占绝对主导地位。到2006年,全世界聚酰亚胺的用量大约在6万吨左右。聚酰亚胺材料在众多领域应用广泛,主要生产厂商有:美国杜邦-占世界产能36%;日本钟渊化学和宇部兴-占世界产能39%;韩国SKCKolon-占世界产能11%;台湾达迈-占世界产能7%其他主要生产聚酰亚胺的厂商有:奥地利EVONIK工业集团,世界最大的特种化学工业公司。TORAY日本东丽、KANEKA日本帝人、MITSUI日本三井化学等。中国的聚酰亚胺研究工作在上世纪60年代初与美国及前苏联几乎同时起步,其中中国科学院长春应用化学研究所起步最早,研究最为广泛、深入。长春应化所在科技部(863、973计划)、中科院的支持下,通过40多年的持续研发,取得了完全具有自主知识产权的技术成果,获得过国家发明奖等一系列奖励。3.主要特性及典型应用案例聚酰亚胺具有优秀的耐高温特性,可以在零下250°C到450°C这一宽泛的温度区间中使用。此外,其还具有耐溶剂、抗腐蚀、耐辐射、阻燃、离火自熄、隔热、隔音、噪音低、抗疲劳、耐磨损、耐冲击、密度小、无粉尘、无纤...

1、当您付费下载文档后,您只拥有了使用权限,并不意味着购买了版权,文档只能用于自身使用,不得用于其他商业用途(如 [转卖]进行直接盈利或[编辑后售卖]进行间接盈利)。
2、本站所有内容均由合作方或网友上传,本站不对文档的完整性、权威性及其观点立场正确性做任何保证或承诺!文档内容仅供研究参考,付费前请自行鉴别。
3、如文档内容存在违规,或者侵犯商业秘密、侵犯著作权等,请点击“违规举报”。

碎片内容

耐热高分子材料聚酰亚胺应用介绍(Ver3.0)

文泉书屋+ 关注
实名认证
内容提供者

热爱教学事业,对互联网知识分享很感兴趣

确认删除?
VIP
微信客服
  • 扫码咨询
会员Q群
  • 会员专属群点击这里加入QQ群
客服邮箱
回到顶部