电脑桌面
添加小米粒文库到电脑桌面
安装后可以在桌面快捷访问

参加省市赛教选拔实施方案VIP免费

参加省市赛教选拔实施方案_第1页
1/3
参加省市赛教选拔实施方案_第2页
2/3
参加省市赛教选拔实施方案_第3页
3/3
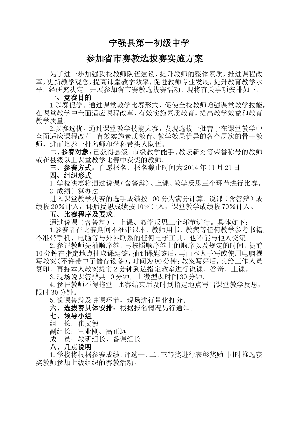
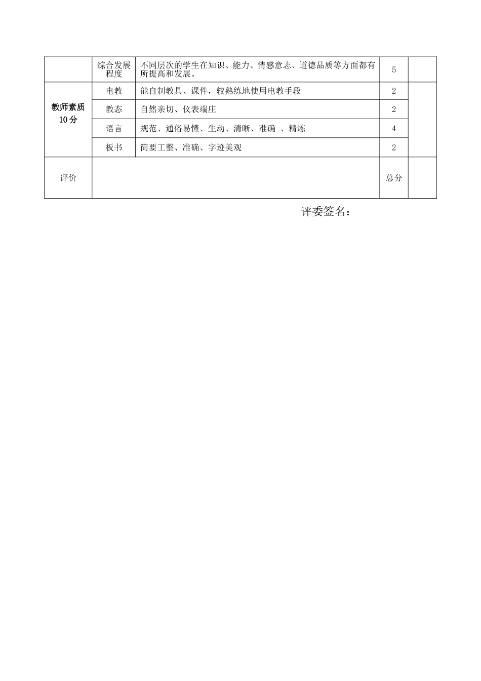
宁强县第一初级中学参加省市赛教选拔赛实施方案为了进一步加强我校教师队伍建设,提升教师的整体素质,推进课程改革,更新教学观念,提高课堂教学效率,促进教师专业发展,提升教育教学水平。经研究决定,开展参加省市赛教选拔赛活动,现将有关事项安排如下:一、竞赛目的1.以赛促学。通过课堂教学比赛形式,促使全校教师增强课堂教学技能,在课堂教学中全面适应课程改革,有效实施素质教育,提高教学效益和教育教学质量。2.以赛选优。通过课堂教学技能大赛,发现选拔一批善于在课堂教学中全面适应课程改革,有效实施素质教育、教学效果优异的各个层次的骨干教师,进而培养一批名师和学科带头人队伍。二、参赛对象:已获得县级、市级教学能手、教坛新秀等荣誉称号的教师或在县级以上课堂教学比赛中获奖的教师。三、参赛方式:自愿报名,报名截止时间为2014年11月21日四、组织形式1.学校决赛将通过说课(含答辩)、上课、教学反思三个环节进行比赛。2.成绩计算办法进入课堂教学决赛的选手成绩按100分为满分计算,说课(含答辩)成绩按20%计入,课后反思成绩按10%计入,课堂教学成绩按70%计入。五、比赛程序及要求:通过说课(含答辩)、上课、教学反思三个环节进行。具体如下:1.参赛者在比赛期间不准带课本、教师用书、教案等任何教学参考书籍,不准带手机、电脑等与外界联系的任何电子工具,也不能与他人交流。2.参评教师先抽顺序签,再按照顺序签上的顺序以及规定的时间,提前10分钟在指定地点抽取课题签,抽到课题签后,再由本人手写或使用电脑撰写教案(不许带电子储存设备),时间为90分钟;教案写好后,交给工作人员复印,再持本人教案提前2分钟到达指定教室进行说课、答辩、上课。3.现场说课答辩共10分钟,上微型课时间30分钟。4.参评教师不得拖堂,比赛结束后及时到指定地点写出课堂教学反思,限时30分钟。5.说课答辩及讲课环节,现场进行量化打分。六、选拔赛具体安排:根据报名情况另行通知。七、领导小组组长:崔文毅副组长:王业刚、高正远成员:教研组长、备课组长八、几点说明1.学校将根据参赛成绩,评选一、二、三等奖进行表彰奖励,同时推选获奖教师参加上级组织的赛教活动。2.各教研组长要高度重视此项工作的重要性,积极做好指导工作。已获得县市教学能手、教坛新秀等荣誉称号的教师或在县级以上课堂教学比赛中获奖的教师要积极进取,踊跃报名。2014年11月12日附表1:课堂教学评分标准宁强县第一初级中学课堂教学评分标准参赛教师科目课题班级项目评价要求分值得分教学设计10分教学目标教学目标明确、具体,定位准确,渗透德育教育和行为训练。5设计分析教学结构安排合理,重难点分析正确,处理教材符合学生的实际。5教学实施50分教学过程组织面向全体学生,因材施教,注意学生的差异性,设计具有启发性、逻辑性、发展性的问题,给学生充分的自主活动的时间和空间,提供探索、尝试和思考的机会。8教学环节的组织有条理、有层次,衔接紧密,过渡自然,时间分配合理。重点问题讲解突出,难点的分解,引导合理。12教学方法运用教学方法灵活新颖,能激发学生的学习兴趣,调动学生的学习积极性和参与意识。12注重培养学生创新思维能力,有计划地给予学生学习方法的指导。4恰当地选择和组合各种直观教学手段,充分发挥现代教育技术在解决教学重点、难点及创设教学情境等方面的作用。4教学灵活具有较强的驾驭课堂教学的能力,能灵活、恰当地根据学生反应与参与状况,及时调节教学节奏和步调,进行正确的教学反馈。10师生互动20分情感沟通课堂气氛活跃、民主、和谐;学生主动参与活动,学得轻松愉快。培养团队合作精神。8问题交流学生在多种感官协调作用下主动参与知识的获得过程。学习情绪高涨、勇于探索,思维活跃,敢于发表自己的意见;教师能尊重学生的观点,鼓励学生求新求异,师生交流融洽。12教学成效10分目标达成程度每一个知识点都能有效的落实,学生能理解和应用当堂所学的知识,学生基本能力的提高达到预期目标。5综合发展程度不同层次的学生在知识、能力、情感意志、道德品质等方面都有所提高和发展。5教师素质10分电教能自制教具、课件,较熟练地使用电...

1、当您付费下载文档后,您只拥有了使用权限,并不意味着购买了版权,文档只能用于自身使用,不得用于其他商业用途(如 [转卖]进行直接盈利或[编辑后售卖]进行间接盈利)。
2、本站所有内容均由合作方或网友上传,本站不对文档的完整性、权威性及其观点立场正确性做任何保证或承诺!文档内容仅供研究参考,付费前请自行鉴别。
3、如文档内容存在违规,或者侵犯商业秘密、侵犯著作权等,请点击“违规举报”。

碎片内容

参加省市赛教选拔实施方案

您可能关注的文档

精品文库+ 关注
实名认证
内容提供者

中小学课件教案小学资料大全

确认删除?
VIP
微信客服
  • 扫码咨询
会员Q群
  • 会员专属群点击这里加入QQ群
客服邮箱
回到顶部