电脑桌面
添加小米粒文库到电脑桌面
安装后可以在桌面快捷访问

2014届抚顺市六校联合体高三上学期期中考试政治试题及答案VIP专享VIP免费

2014届抚顺市六校联合体高三上学期期中考试政治试题及答案_第1页
1/8
2014届抚顺市六校联合体高三上学期期中考试政治试题及答案_第2页
2/8
2014届抚顺市六校联合体高三上学期期中考试政治试题及答案_第3页
3/8
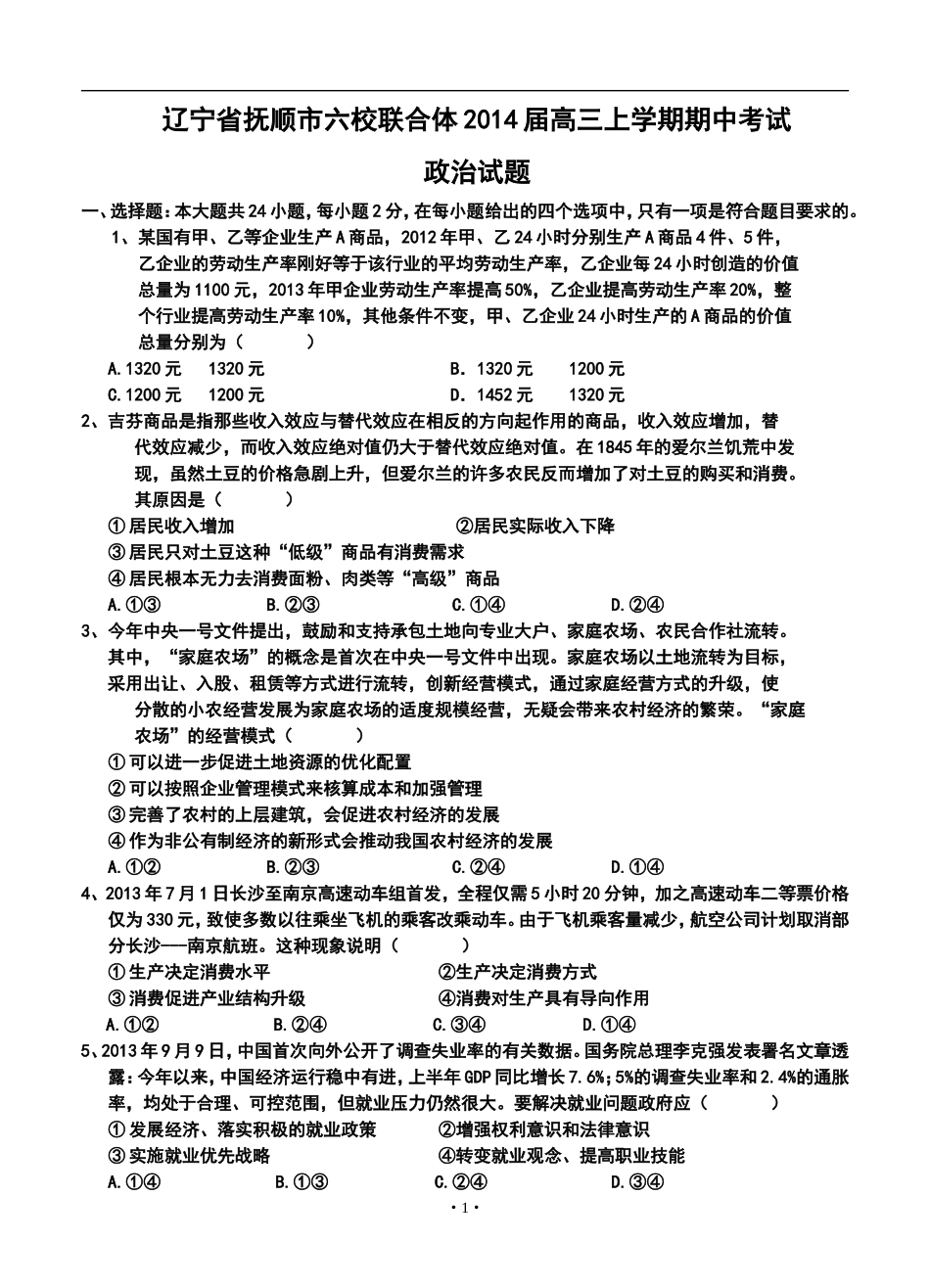
辽宁省抚顺市六校联合体2014届高三上学期期中考试政治试题一、选择题:本大题共24小题,每小题2分,在每小题给出的四个选项中,只有一项是符合题目要求的。1、某国有甲、乙等企业生产A商品,2012年甲、乙24小时分别生产A商品4件、5件,乙企业的劳动生产率刚好等于该行业的平均劳动生产率,乙企业每24小时创造的价值总量为1100元,2013年甲企业劳动生产率提高50%,乙企业提高劳动生产率20%,整个行业提高劳动生产率10%,其他条件不变,甲、乙企业24小时生产的A商品的价值总量分别为()A.1320元1320元B.1320元1200元C.1200元1200元D.1452元1320元sj.fjjy.org2、吉芬商品是指那些收入效应与替代效应在相反的方向起作用的商品,收入效应增加,替代效应减少,而收入效应绝对值仍大于替代效应绝对值。在1845年的爱尔兰饥荒中发现,虽然土豆的价格急剧上升,但爱尔兰的许多农民反而增加了对土豆的购买和消费。其原因是()①居民收入增加②居民实际收入下降③居民只对土豆这种“低级”商品有消费需求sj.fjjy.org④居民根本无力去消费面粉、肉类等“高级”商品A.①③B.②③C.①④D.②④3、今年中央一号文件提出,鼓励和支持承包土地向专业大户、家庭农场、农民合作社流转。其中,“家庭农场”的概念是首次在中央一号文件中出现。家庭农场以土地流转为目标,采用出让、入股、租赁等方式进行流转,创新经营模式,通过家庭经营方式的升级,使分散的小农经营发展为家庭农场的适度规模经营,无疑会带来农村经济的繁荣。“家庭农场”的经营模式()①可以进一步促进土地资源的优化配置②可以按照企业管理模式来核算成本和加强管理③完善了农村的上层建筑,会促进农村经济的发展④作为非公有制经济的新形式会推动我国农村经济的发展A.①②B.②③C.②④D.①④4、2013年7月1日长沙至南京高速动车组首发,全程仅需5小时20分钟,加之高速动车二等票价格仅为330元,致使多数以往乘坐飞机的乘客改乘动车。由于飞机乘客量减少,航空公司计划取消部分长沙---南京航班。这种现象说明()①生产决定消费水平②生产决定消费方式③消费促进产业结构升级④消费对生产具有导向作用A.①②B.②④C.③④D.①④5、2013年9月9日,中国首次向外公开了调查失业率的有关数据。国务院总理李克强发表署名文章透露:今年以来,中国经济运行稳中有进,上半年GDP同比增长7.6%;5%的调查失业率和2.4%的通胀率,均处于合理、可控范围,但就业压力仍然很大。要解决就业问题政府应()①发展经济、落实积极的就业政策②增强权利意识和法律意识③实施就业优先战略④转变就业观念、提高职业技能A.①④B.①③C.②④D.③④·1·6、2013年8月9日,国家统计局发布的数据显示,7月份CPI同比上涨2.7%。专家表示,7月份CPI数据符合市场预期,物价水平保持稳定,总体看当前CPI上涨温和可控,全年通胀水平控制在3.5%的目标应该能实现。下列措施有利于控制CPI上涨,稳定物价的是()①提高中低收人者收人水平,促进社会收人分配公平②通过提高存贷款基准利率这一财政政策加强调控③鼓励企业扩大生产,增加商品供给④征收消费税,减少消费者消费需求A.①④B.①③C.②③D.③④7、据报道,2012年底,国际市场每盎司黄金的平均价格是1687美元。2013年上半年,黄金价格一路下跌,6月份每盎司黄金的平均价格跌到1342美元。黄金在拉美国家的外汇储备中仅占8%的比重,而委内瑞拉则有65%的外汇储备是黄金。因此,黄金价格下跌对委内瑞拉外汇储备影响很大。你认为黄金价格下跌对委内瑞拉的影响有()①委内瑞拉外汇储备缩水了②减少了委内瑞拉在国外发行债券的成本③削弱了委内瑞拉对外支付能力④增加了委内瑞拉出口产品的能力A.①②B.②③C.①③D.①④8、经国务院批准自2013年8月1日起,在全国范围内开展交通运输业和部分现代服务业营业税改征增值税试点。假定A运输企业8月份在经营活动中可获得运输劳务收入80万元,相关运输成本60万元。其它情况不变,营业税和增值税按3%和11%计算。“营改增”后该企业8月份的收支情况及影响是()A.会因税的变化而增加6.4万元负担B.会增加收入2000元,有利于促进该企业乃至全社会的专业化分工C.虽减少收入2.2万元,...

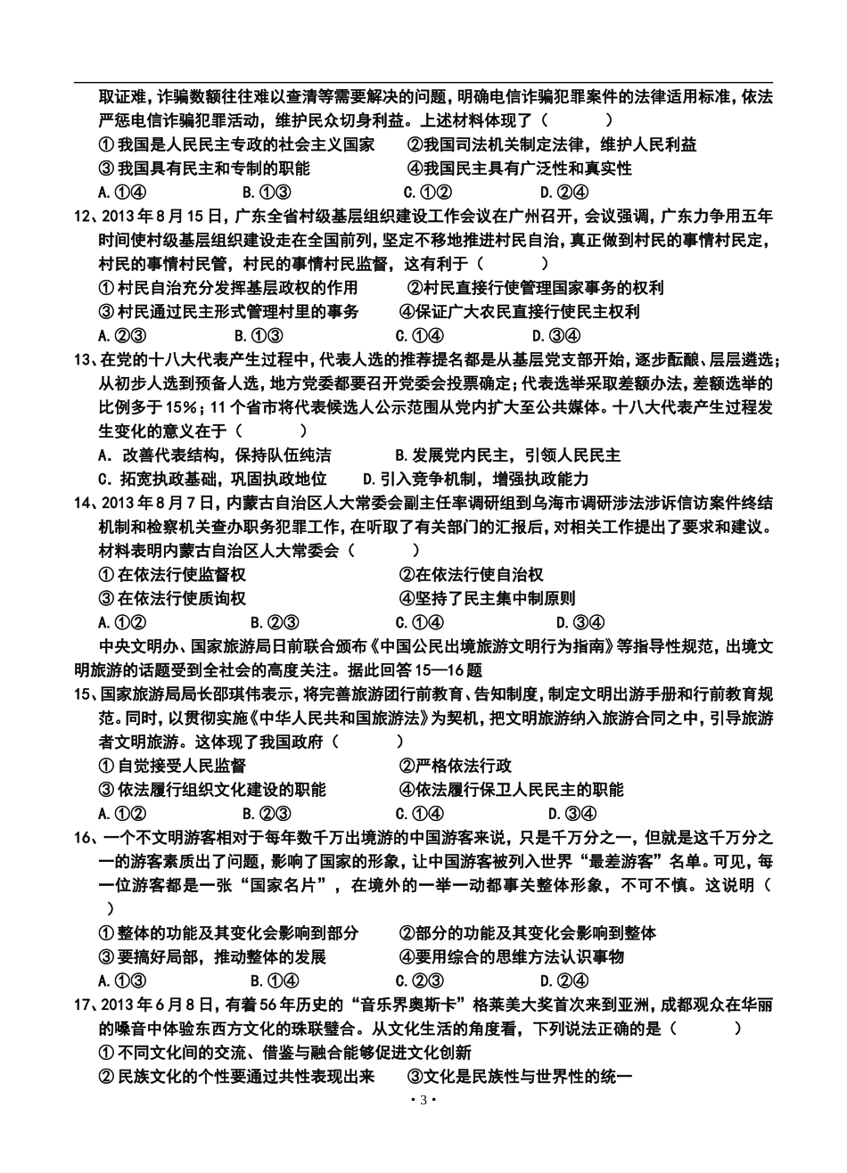
1、当您付费下载文档后,您只拥有了使用权限,并不意味着购买了版权,文档只能用于自身使用,不得用于其他商业用途(如 [转卖]进行直接盈利或[编辑后售卖]进行间接盈利)。
2、本站所有内容均由合作方或网友上传,本站不对文档的完整性、权威性及其观点立场正确性做任何保证或承诺!文档内容仅供研究参考,付费前请自行鉴别。
3、如文档内容存在违规,或者侵犯商业秘密、侵犯著作权等,请点击“违规举报”。

碎片内容

2014届抚顺市六校联合体高三上学期期中考试政治试题及答案

中小学文库+ 关注
实名认证
内容提供者

精品资料应用尽有

确认删除?
VIP
微信客服
  • 扫码咨询
会员Q群
  • 会员专属群点击这里加入QQ群
客服邮箱
回到顶部