电脑桌面
添加小米粒文库到电脑桌面
安装后可以在桌面快捷访问

英语三级目标VIP免费

英语三级目标_第1页
1/2
英语三级目标_第2页
2/2
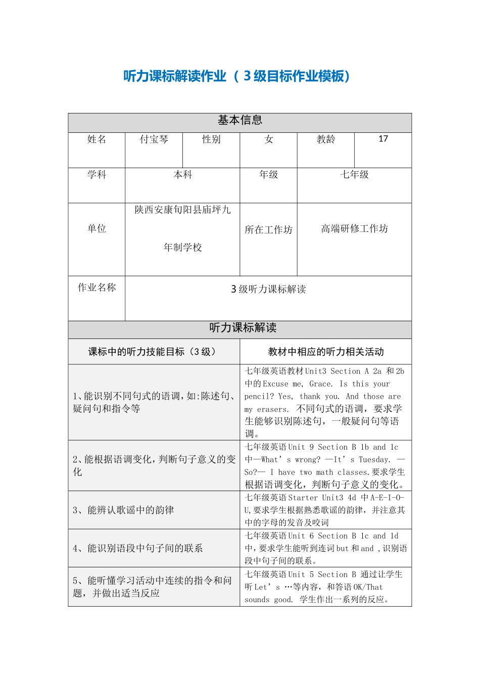
听力课标解读作业(3级目标作业模板)基本信息姓名付宝琴性别女教龄17学科本科年级七年级单位陕西安康旬阳县庙坪九年制学校所在工作坊高端研修工作坊作业名称3级听力课标解读听力课标解读课标中的听力技能目标(3级)教材中相应的听力相关活动1、能识别不同句式的语调,如:陈述句、疑问句和指令等七年级英语教材Unit3SectionA2a和2b中的Excuseme,Grace.Isthisyourpencil?Yes,thankyou.Andthosearemyerasers.不同句式的语调,要求学生能够识别陈述句,一般疑问句等语调。2、能根据语调变化,判断句子意义的变化七年级英语Unit9SectionB1band1c中—What’swrong?—It’sTuesday.—So?—Ihavetwomathclasses.要求学生根据语调变化,判断句子意义的变化。3、能辨认歌谣中的韵律七年级英语StarterUnit34d中A-E-I-O-U,要求学生根据熟悉歌谣的韵律,并注意其中的字母的发音及咬词4、能识别语段中句子间的联系七年级英语Unit6SectionB1cand1d中,要求学生能听到连词but和and,识别语段中句子间的联系。5、能听懂学习活动中连续的指令和问题,并做出适当反应七年级英语Unit5SectionB通过让学生听Let’s…等内容,和答语OK/Thatsoundsgood.学生作出一系列的反应。6、能听懂有关熟悉话题的语段七年级英语Unit9Myfavoritesubjectisscience.SectionB1c的听力,要求学生在日程表中圈出所听到的学科,课程表和学科必须在听前让学生看懂,这样在听时学生才能听懂熟悉话题,并顺利的完成任务。7、能借助提示听懂教师讲述的故事教师讲述Unit9Myfavoritesubjectisscience.SectionB2b中的主要内容,让学生回答:HowisYuMei’sFriday?WhendoesYuMeihavemath?DoesshelikePE?Why?What’sherfavoritesubject?等,然后让个别学生简要复述大概意思。

1、当您付费下载文档后,您只拥有了使用权限,并不意味着购买了版权,文档只能用于自身使用,不得用于其他商业用途(如 [转卖]进行直接盈利或[编辑后售卖]进行间接盈利)。
2、本站所有内容均由合作方或网友上传,本站不对文档的完整性、权威性及其观点立场正确性做任何保证或承诺!文档内容仅供研究参考,付费前请自行鉴别。
3、如文档内容存在违规,或者侵犯商业秘密、侵犯著作权等,请点击“违规举报”。

碎片内容

英语三级目标

确认删除?
VIP
微信客服
  • 扫码咨询
会员Q群
  • 会员专属群点击这里加入QQ群
客服邮箱
回到顶部