电脑桌面
添加小米粒文库到电脑桌面
安装后可以在桌面快捷访问

建筑行业无锡市方庙路三号桥(庙桥港桥)工程施工方案 VIP免费

建筑行业无锡市方庙路三号桥(庙桥港桥)工程施工方案 _第1页
1/21
建筑行业无锡市方庙路三号桥(庙桥港桥)工程施工方案 _第2页
2/21
建筑行业无锡市方庙路三号桥(庙桥港桥)工程施工方案 _第3页
3/21
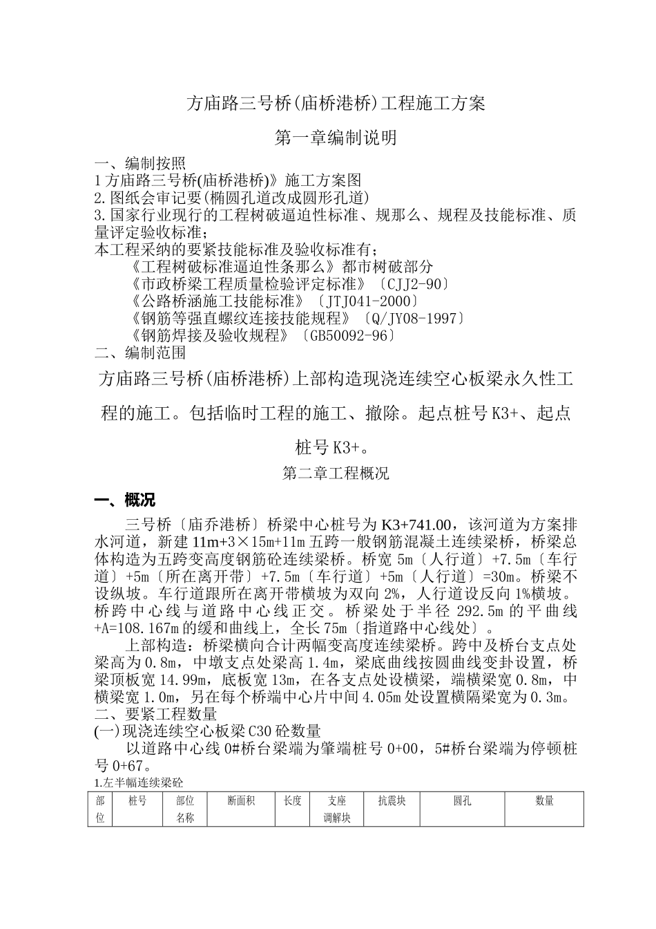
方庙路三号桥(庙桥港桥)工程施工方案第一章编制说明一、编制按照1方庙路三号桥(庙桥港桥)》施工方案图2.图纸会审记要(椭圆孔道改成圆形孔道)3.国家行业现行的工程树破逼迫性标准、规那么、规程及技能标准、质量评定验收标准;本工程采纳的要紧技能标准及验收标准有;《工程树破标准逼迫性条那么》都市树破部分《市政桥梁工程质量检验评定标准》〔CJJ2-90〕《公路桥涵施工技能标准》〔JTJ041-2000〕《钢筋等强直螺纹连接技能规程》〔Q/JY08-1997〕《钢筋焊接及验收规程》〔GB50092-96〕二、编制范围方庙路三号桥(庙桥港桥)上部构造现浇连续空心板梁永久性工程的施工。包括临时工程的施工、撤除。起点桩号K3+、起点桩号K3+。第二章工程概况一、概况三号桥〔庙乔港桥〕桥梁中心桩号为K3+741.00,该河道为方案排水河道,新建11m+3×15m+11m五跨一般钢筋混凝土连续梁桥,桥梁总体构造为五跨变高度钢筋砼连续梁桥。桥宽5m〔人行道〕+7.5m〔车行道〕+5m〔所在离开带〕+7.5m〔车行道〕+5m〔人行道〕=30m。桥梁不设纵坡。车行道跟所在离开带横坡为双向2%,人行道设反向1%横坡。桥跨中心线与道路中心线正交。桥梁处于半径292.5m的平曲线+A=108.167m的缓和曲线上,全长75m〔指道路中心线处〕。上部构造:桥梁横向合计两幅变高度连续梁桥。跨中及桥台支点处梁高为0.8m,中墩支点处梁高1.4m,梁底曲线按圆曲线变卦设置,桥梁顶板宽14.99m,底板宽13m,在各支点处设横梁,端横梁宽0.8m,中横梁宽1.0m,另在每个桥端中心片中间4.05m处设置横隔梁宽为0.3m。二、要紧工程数量(一)现浇连续空心板梁C30砼数量以道路中心线0#桥台梁端为肇端桩号0+00,5#桥台梁端为停顿桩号0+67。1.左半幅连续梁砼部位桩号部位名称断面积长度支座调解块抗震块圆孔数量12345673×4+5+6-7边跨端横梁130.7×××4直线段梁体130.5××××17圆弧段梁体130.5×××横隔梁13圆弧段梁体130.5×××1#墩墩横梁130.8×××45×××2边中跨圆弧段梁体130.5×××横隔梁13中段圆弧梁体130.5×××横隔梁13圆弧段梁体130.5×××2#墩墩横梁130.8×××45×××21/2中跨圆弧段梁体130.5×××横隔梁13中段圆弧梁体130.5×××26翼板0~外翼板)÷20~内翼板)÷2小计合计2.右半幅连续梁砼部位桩号部位名称断面积长度支座调解块抗震块圆孔数量12345673×4+5+6-7边跨端横梁130.7×××4直线段梁体130.5××××17圆弧段梁体130.5×××横隔梁13圆弧段梁体130.5×××1#墩墩横梁130.8×××45×××2边中跨圆弧段梁体130.5×××横隔梁13中段圆弧梁体130.5×××横隔梁13圆弧段梁体130.5×××2#墩墩横梁130.8×××45×××21/2中跨圆弧段梁体130.5×××横隔梁13中段圆弧梁体130.5×××翼板0~外翼板)÷20~内翼板)÷2小计合计(二)全桥连续空心板梁钢筋、预埋件数量部位名称规格单元数量梁体钢筋φ8kg11289Φ12kg44573Φ16kg37467Φ20kg17986Φ25kg24710Φ28kg16711端横梁Φ12kg368Φ16kg4447Φ28kg4816中横梁Φ12kg919Φ16kg12922Φ28kg15149横隔梁Φ12kg4151Φ16kg1402端横梁调平块φ10kg413Φ16kg93□700×700×20kg1231端横梁调平块φ10kg1185Φ16kg294□800×800×20kg3215中墩梁底抗震块Φ12kg96Φ20kg668缘石A预埋筋Φ12kg447缘石I预埋筋Φ12kg465缘石J预埋筋Φ12kg76泄水管预埋件φ10kg74φ125mm泄水管套26伸缩缝预埋筋φ14kg300钢筋、预埋件数量汇总表R235钢筋φ8=11363kgφ10=1598kgφ14=300kg小计13261kgHRB335钢筋Φ12=51095kgΦ16=56625kgΦ20=18654kgΦ25=24710kgΦ28=187072kg小计338156kgQ235钢板□700×700×20=1231kg□800×800×20=3215kg小计4446kg铸铁泄水管φ125mm泄水管=1240kg(26套)小计1240kg(26套)(三)空心孔φ500mmPVC预埋管数量部位均匀长度(cm)数量总长(m)左幅边跨63317×217×2中跨17×617×3右幅边跨17×217×2中跨17×617×3小计2141m(四)通气孔φ60mmPVC预埋管数量部位单根长度(cm)数量总长(m)端横梁15+1017×417边跨隔梁31+1017×8墩横梁75+1017×16中跨隔梁31+1017×24小计472m(五)钢管支架(半幅)1.边跨钢管模板支架材料用量汇总表部位名称规格单元单根长度(m)数量总数边跨破杆钢管m7××...

1、当您付费下载文档后,您只拥有了使用权限,并不意味着购买了版权,文档只能用于自身使用,不得用于其他商业用途(如 [转卖]进行直接盈利或[编辑后售卖]进行间接盈利)。
2、本站所有内容均由合作方或网友上传,本站不对文档的完整性、权威性及其观点立场正确性做任何保证或承诺!文档内容仅供研究参考,付费前请自行鉴别。
3、如文档内容存在违规,或者侵犯商业秘密、侵犯著作权等,请点击“违规举报”。

碎片内容

建筑行业无锡市方庙路三号桥(庙桥港桥)工程施工方案

学海无涯书城+ 关注
实名认证
内容提供者

热爱教育事业,爱好互联网行业

确认删除?
VIP
微信客服
  • 扫码咨询
会员Q群
  • 会员专属群点击这里加入QQ群
客服邮箱
回到顶部