电脑桌面
添加小米粒文库到电脑桌面
安装后可以在桌面快捷访问

江苏省淮安市南陈集2011高三物理上学期期中考试试题新人教版会员独享 VIP免费

江苏省淮安市南陈集2011高三物理上学期期中考试试题新人教版会员独享 _第1页
1/7
江苏省淮安市南陈集2011高三物理上学期期中考试试题新人教版会员独享 _第2页
2/7
江苏省淮安市南陈集2011高三物理上学期期中考试试题新人教版会员独享 _第3页
3/7
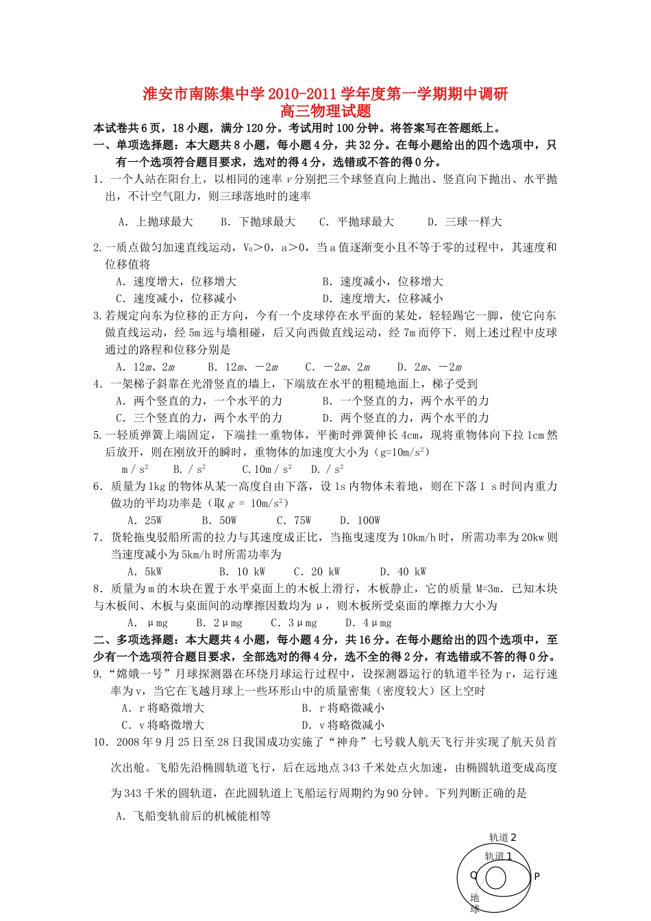
淮安市南陈集中学2010-2011学年度第一学期期中调研高三物理试题本试卷共6页,18小题,满分120分。考试用时100分钟。将答案写在答题纸上。一、单项选择题:本大题共8小题,每小题4分,共32分。在每小题给出的四个选项中,只有一个选项符合题目要求,选对的得4分,选错或不答的得0分。1.一个人站在阳台上,以相同的速率v分别把三个球竖直向上抛出、竖直向下抛出、水平抛出,不计空气阻力,则三球落地时的速率A.上抛球最大B.下抛球最大C.平抛球最大D.三球一样大2.一质点做匀加速直线运动,V0>0,a>0,当a值逐渐变小且不等于零的过程中,其速度和位移值将A.速度增大,位移增大B.速度减小,位移增大C.速度减小,位移减小D.速度增大,位移减小3.若规定向东为位移的正方向,今有一个皮球停在水平面的某处,轻轻踢它一脚,使它向东做直线运动,经5m远与墙相碰,后又向西做直线运动,经7m而停下.则上述过程中皮球通过的路程和位移分别是A.12m、2mB.12m、-2mC.-2m、2mD.2m、-2m4.一架梯子斜靠在光滑竖直的墙上,下端放在水平的粗糙地面上,梯子受到A.两个竖直的力,一个水平的力B.一个竖直的力,两个水平的力C.三个竖直的力,两个水平的力D.两个竖直的力,两个水平的力5.一轻质弹簧上端固定,下端挂一重物体,平衡时弹簧伸长4cm,现将重物体向下拉1cm然后放开,则在刚放开的瞬时,重物体的加速度大小为(g=10m/s2)m/s2B./s2C.10m/s2D./s26.质量为1kg的物体从某一高度自由下落,设1s内物体未着地,则在下落1s时间内重力做功的平均功率是(取g=10m/s2)A.25WB.50WC.75WD.100W7.货轮拖曳驳船所需的拉力与其速度成正比,当拖曳速度为10km/h时,所需功率为20kw则当速度减小为5km/h时所需功率为A.5kWB.10kWC.20kWD.40kW8.质量为m的木块在置于水平桌面上的木板上滑行,木板静止,它的质量M=3m.已知木块与木板间、木板与桌面间的动摩擦因数均为μ,则木板所受桌面的摩擦力大小为A.μmgB.2μmgC.3μmgD.4μmg二、多项选择题:本大题共4小题,每小题4分,共16分。在每小题给出的四个选项中,至少有一个选项符合题目要求,全部选对的得4分,选不全的得2分,有选错或不答的得0分。9.“嫦娥一号”月球探测器在环绕月球运行过程中,设探测器运行的轨道半径为r,运行速率为v,当它在飞越月球上一些环形山中的质量密集(密度较大)区上空时A.r将略微增大B.r将略微减小C.v将略微增大D.v将略微减小10.2008年9月25日至28日我国成功实施了“神舟”七号载人航天飞行并实现了航天员首次出舱。飞船先沿椭圆轨道飞行,后在远地点343千米处点火加速,由椭圆轨道变成高度为343千米的圆轨道,在此圆轨道上飞船运行周期约为90分钟。下列判断正确的是A.飞船变轨前后的机械能相等P地球Q轨道1轨道2B.飞船在圆轨道上时航天员出舱前后都处于失重状态C.飞船在此圆轨道上运动的角度速度大于同步卫星运动的角速度D.飞船变轨前通过椭圆轨道远地点时的加速度大于变轨后沿圆轨道运动的加速度11.如图所示,将质量为m的滑块放在倾角为的固定斜面上。滑块与斜面之间的动摩擦因数为。若滑块与斜面之间的最大静摩擦力和滑动摩擦力大小相等,重力加速度为g,则A.将滑块由静止释放,如果>tan,滑块将下滑B.给滑块沿斜面向下的初速度,如果<tan,滑块将加速下滑C.用平行于斜面向上的力拉滑块向上匀速滑动,如果=tan,拉力大小应是2mgsinD.用平行于斜面向下的力拉滑块向下匀速滑动,如果=tan,拉力大小应是mgsin12.如图所示,一足够长的木板静止在光滑水平面上,一物块静止在木板上,木板和物块间有摩擦。现用水平力向右拉木板,当物块相对木板滑动了一段距离但仍有相对运动时,撤掉拉力,此后木板和物块相对于水平面的运动情况为A.物块先向左运动,再向右运动B.木板和物块的速度都逐渐变小,直到为零C.木板向右运动,速度逐渐变小,直到做匀速运动D.物块向右运动,速度逐渐增大,直到做匀速运动三、实验题.本大题共2小题,13题每空2分,14题每空3分,共计24分.“研究平抛运动”的实验,根据实验结果在坐标纸上描出了小球水平抛出后的运动轨迹,但不慎将画有轨迹图线的坐标纸丢...

1、当您付费下载文档后,您只拥有了使用权限,并不意味着购买了版权,文档只能用于自身使用,不得用于其他商业用途(如 [转卖]进行直接盈利或[编辑后售卖]进行间接盈利)。
2、本站所有内容均由合作方或网友上传,本站不对文档的完整性、权威性及其观点立场正确性做任何保证或承诺!文档内容仅供研究参考,付费前请自行鉴别。
3、如文档内容存在违规,或者侵犯商业秘密、侵犯著作权等,请点击“违规举报”。

碎片内容

江苏省淮安市南陈集2011高三物理上学期期中考试试题新人教版会员独享

学海无涯书城+ 关注
实名认证
内容提供者

热爱教育事业,爱好互联网行业

确认删除?
VIP
微信客服
  • 扫码咨询
会员Q群
  • 会员专属群点击这里加入QQ群
客服邮箱
回到顶部