电脑桌面
添加小米粒文库到电脑桌面
安装后可以在桌面快捷访问

11种非理性信念VIP免费

11种非理性信念_第1页
1/4
11种非理性信念_第2页
2/4
11种非理性信念_第3页
3/4
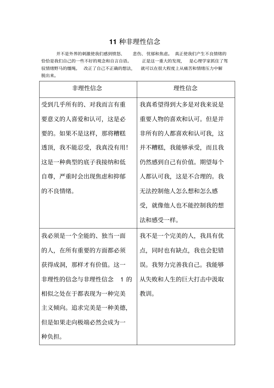
11种非理性信念并不是外界的刺激使我们感到愤怒、悲伤、忧郁和焦虑。真正使我们产生不良情绪的恰恰是我们自己的一些不好的观念和自言自语。正是这一重大的发现,是心理学家抓住了驾驭情绪野马的缰绳。改正了自己不正确的想法,就可以在很大程度上从痛苦和情绪压力中解脱出来。非理性信念理性信念受到几乎所有的、对我而言有重要意义的人喜爱和认可,这是必要的。如果不是这样,那将糟糕透顶,我不能忍受,我真没有用!这是一种典型的底子我接纳和低自尊,严重时会出现焦虑和抑郁的不良情绪。我真希望得到大多是对我来说是重要人物的喜欢和认可。但是并非所有的人都喜欢和认可我,这并不糟糕,我能够承受,而且我仍然感到自己有价值。期望每个人都认可我,这是不合理的。我无法控制他人怎么想和怎么感受,就像他人也不能控制我的想法和感受一样。我必须是一个全能的、独当一面的人,在所有重要的方面都必须获得成洞,那样才有价值。这一非理性的信念与非理性信念1的相似之处在于都表现为一种完美主义倾向。追求完美是一种美德,但是如果走向极端必然会成为一种负担。我不是一个完美的人,我具有优点,同时也有缺点,我也会犯错误。我努力完善我自己。我能够从失败和人生的巨大打击中汲取教训。这个世界必须是公正的。人们必须公正而周全的做事,否则它就是一个邪恶的家伙,用该受到严厉的谴责和惩罚。持有这种信念的人具有非常强烈的“是非观”,他们坚定地认为,邪恶必然受到严惩,正以永远是胜者。作为一种道德理念,这是无可挑剔的,但是如果认为世界就是这样的,则是一种非理性的想法。我希望他任何这个市额是公正合理的,但是生活往往不是这样。追求公正是我的理想,离现实情况还有距离。这恰恰是我为之努力的方向。如果事态的发展并不像我预期的那样,那将是糟糕透顶。我希望事情向我期待的那样发展,有时候事情会尽如人意的发展,但有时候则不然。当事情发展不顺利的时候,并非糟糕透顶。我不喜欢那样的结果但我能够忍受。我不能永远控制周围的事情,但我能够控制自己的消极感受。我可以平静的接受我不能改变的事实,但我能够区分可控与不可控二者之间的差异,并会鼓足勇气去改变我能够改变的现实。我对自己的消极情绪(如焦虑、要相信他人、诗情和环境直接导愤怒和抑郁等不快)我发控制,因为这些情绪是由于外部事件决定的。致情绪发生的观点是非理性的曲线思维。如果某件事情是危险可怕的,我应该持续不断地为此而烦恼,并应该仔细地考虑时间发生的可能性。很多具有潜在危险的事情并未发生。而且在一定程度上,我还可以保持警惕并控制危险事情。逃避直面现实生活中的困难比承担生活中的责任更加容易一些。这种非理性的信念可以使小问题变成大问题,更大的困难会压得自己喘不过气来。在采取措施改变困难的时候,我可能会非常痛苦,我必须等待,知道我无法忍受的某种程度,我才可以开始着手做不愿意面对的事情。承担各种责任、处理各种争吵是正常生活的一部分。在事情刚刚发生的时候就关注它,确实有些不舒服,但我会尽力去处理的。我对别人非常依赖,需要一个比我强的人作后盾,否则我的生活很难过好。我希望别人能够给与我引导和支持,但依靠自己更为现实,我可以变得更加独立。我过去的经历时引起现在情绪和行为的主要原因;这些经历将永过去的某些方面是不愉快的,我能够接受他们;而且,我已经开远影响着我。精神分析学派和大众传媒经常吃有这样的观点,即一旦某个人受到伤害(特别是生命早期的伤害),那么它一定会深受其害。始从这些经历中学习人生的经验。我当前的感受和行为更多地受到我现在信念的影响。如果我关心某人,那我就应该对他遇到的问题和烦恼而焦虑、愤怒和忧郁。当不幸发生在他人身上的时候,我会关心并感到悲哀,而且如果可能的话,我会尽力去帮助他们。但是他人的灾难和不幸不能直接是我感到极度的焦虑、抑郁和悲伤。对所有的问题而言,几乎都有一个正确而完美的解决办法。如果找不到这样的办法,就是非常糟糕的。我不希望某个问题没有得到完满的解决,但是我能够忍受。尽管我不能完全控制这个复杂并且经常让人受挫的世界,但我还是能够发挥作用的。...

1、当您付费下载文档后,您只拥有了使用权限,并不意味着购买了版权,文档只能用于自身使用,不得用于其他商业用途(如 [转卖]进行直接盈利或[编辑后售卖]进行间接盈利)。
2、本站所有内容均由合作方或网友上传,本站不对文档的完整性、权威性及其观点立场正确性做任何保证或承诺!文档内容仅供研究参考,付费前请自行鉴别。
3、如文档内容存在违规,或者侵犯商业秘密、侵犯著作权等,请点击“违规举报”。

碎片内容

11种非理性信念

确认删除?
VIP
微信客服
  • 扫码咨询
会员Q群
  • 会员专属群点击这里加入QQ群
客服邮箱
回到顶部