电脑桌面
添加小米粒文库到电脑桌面
安装后可以在桌面快捷访问

高考历史一轮复习 第9单元 中国社会主义建设发展道路 第20讲 中国社会主义经济建设的曲折发展教案 岳麓版-岳麓版高三全册历史教案VIP免费

高考历史一轮复习 第9单元 中国社会主义建设发展道路 第20讲 中国社会主义经济建设的曲折发展教案 岳麓版-岳麓版高三全册历史教案_第1页
1/14
高考历史一轮复习 第9单元 中国社会主义建设发展道路 第20讲 中国社会主义经济建设的曲折发展教案 岳麓版-岳麓版高三全册历史教案_第2页
2/14
高考历史一轮复习 第9单元 中国社会主义建设发展道路 第20讲 中国社会主义经济建设的曲折发展教案 岳麓版-岳麓版高三全册历史教案_第3页
3/14
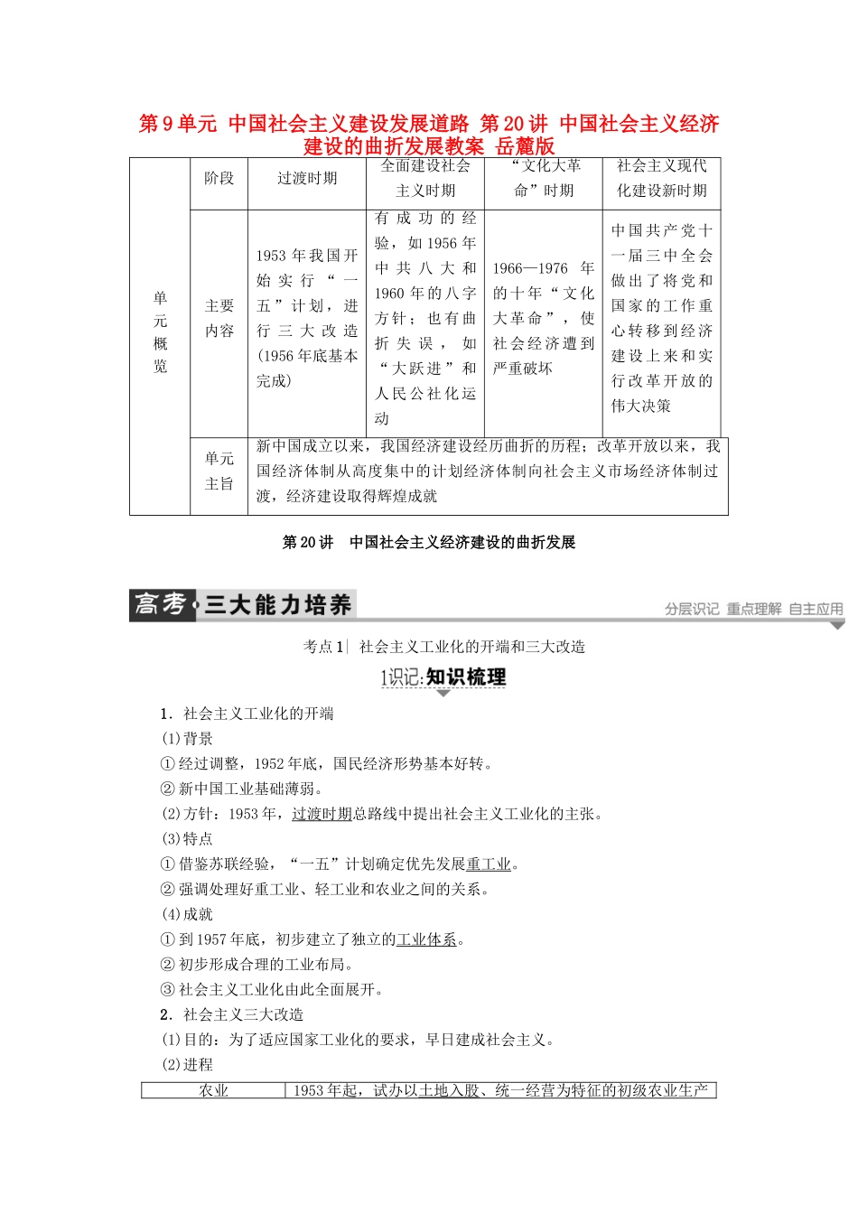
第9单元中国社会主义建设发展道路第20讲中国社会主义经济建设的曲折发展教案岳麓版单元概览阶段过渡时期全面建设社会主义时期“文化大革命”时期社会主义现代化建设新时期主要内容1953年我国开始实行“一五”计划,进行三大改造(1956年底基本完成)有成功的经验,如1956年中共八大和1960年的八字方针;也有曲折失误,如“大跃进”和人民公社化运动1966—1976年的十年“文化大革命”,使社会经济遭到严重破坏中国共产党十一届三中全会做出了将党和国家的工作重心转移到经济建设上来和实行改革开放的伟大决策单元主旨新中国成立以来,我国经济建设经历曲折的历程;改革开放以来,我国经济体制从高度集中的计划经济体制向社会主义市场经济体制过渡,经济建设取得辉煌成就第20讲中国社会主义经济建设的曲折发展考点1|社会主义工业化的开端和三大改造1.社会主义工业化的开端(1)背景①经过调整,1952年底,国民经济形势基本好转。②新中国工业基础薄弱。(2)方针:1953年,过渡时期总路线中提出社会主义工业化的主张。(3)特点①借鉴苏联经验,“一五”计划确定优先发展重工业。②强调处理好重工业、轻工业和农业之间的关系。(4)成就①到1957年底,初步建立了独立的工业体系。②初步形成合理的工业布局。③社会主义工业化由此全面展开。2.社会主义三大改造(1)目的:为了适应国家工业化的要求,早日建成社会主义。(2)进程农业1953年起,试办以土地入股、统一经营为特征的初级农业生产合作社;1955年起,掀起兴办高级农业合作社的高潮手工业1953年,中共中央决定推进手工业合作社运动资本主义工商业国家将资本主义工商业纳入国家资本主义轨道。1953年底,实行个别企业的公私合营;1956年,实行全行业公私合营(3)结果:1956年底,三大改造基本完成。(4)意义:社会主义计划经济基本确立,为社会主义工业化发展开辟了道路。图示三大改造前后的变化“一五”计划史料一党在过渡时期的总路线和总任务是要在一个相当长的时期内基本上实现国家的工业化……从1953年起,我们就要进入大规模经济建设了,准备以20年时间建成中国的工业化……但是①首先重要并能带动轻工业和农业发展的是建设重工业;《论十大关系》实际上是思考开辟一条跟苏联有所不同的中国工业化道路的问题;八大进一步确定了社会主义建设的战略目标,即②“尽可能迅速地实现国家工业化”……实现国家工业化是中国人民百年来梦寐以求的理想。史料二“一五”计划关于工业化建设的总体设想是:基本完成以鞍钢为中心的东北工业基地建设,同时进行华北、西北、华中的新工业基地建设,进而推进全国工业的发展。为配合工业建设的总体布局,在西北、华北新建兰新、包兰、宝成等铁路线。此时期建设的新兴工业城市包括包头、太原、西安、武汉、成都等内地城市。③从投资的分配看,694个投资项目中有472个放在内地,其余222个大部放在东北。沿海地区几乎没有什么大项目。如1955年国家对上海、天津的投资额分别为这两市折旧额的76%和104%,两市的工业产值增幅分别为负4.49%和1.4%,低于同期全国平均增长幅度。——虞和平《中国现代化历程》[学会读史]史料一指出了“一五”计划时期工业化的基本设想。首先要抓住时间信息“1953年”,其次明确史料中的核心信息①②,这些表明当时中国借鉴苏联经验,优先发展重工业,但又与苏联全面发展重工业的做法不同。史料二阐述了“一五”计划期间我国工业建设的总体布局。史料二中的③,说明“一五”计划投资倾向于中西部地区,得出“一五”计划的特点是项目和投资大量向中西部倾斜,集中发展重工业。[学会用史](1)根据史料一并结合所学知识,阐明新中国成立初期工业化的基本设想,并分析这一设想与苏联的工业化道路的不同。【提示】设想:借鉴苏联经验,优先发展重工业,尽快实现工业化。不同:没有片面强调发展重工业,要处理好重工业、轻工业、农业之间的关系,走一条与苏联不同的中国社会主义工业化道路。(2)根据史料二并结合所学知识,从工业建设总体布局的角度评析“一五”计划。【提示】背景:旧中国现代工业过于集中在东南沿海的不合理布局。特点:项目和投资大量向中西部倾斜;集中发展重工业。作用:...

1、当您付费下载文档后,您只拥有了使用权限,并不意味着购买了版权,文档只能用于自身使用,不得用于其他商业用途(如 [转卖]进行直接盈利或[编辑后售卖]进行间接盈利)。
2、本站所有内容均由合作方或网友上传,本站不对文档的完整性、权威性及其观点立场正确性做任何保证或承诺!文档内容仅供研究参考,付费前请自行鉴别。
3、如文档内容存在违规,或者侵犯商业秘密、侵犯著作权等,请点击“违规举报”。

碎片内容

高考历史一轮复习 第9单元 中国社会主义建设发展道路 第20讲 中国社会主义经济建设的曲折发展教案 岳麓版-岳麓版高三全册历史教案

您可能关注的文档

雨丝书吧+ 关注
实名认证
内容提供者

乐于和他人分享知识,从事历史教学,热爱教育,高度负责。

确认删除?
VIP
微信客服
  • 扫码咨询
会员Q群
  • 会员专属群点击这里加入QQ群
客服邮箱
回到顶部