电脑桌面
添加小米粒文库到电脑桌面
安装后可以在桌面快捷访问

常用的降压药有6大类VIP免费

常用的降压药有6大类_第1页
1/7
常用的降压药有6大类_第2页
2/7
常用的降压药有6大类_第3页
3/7
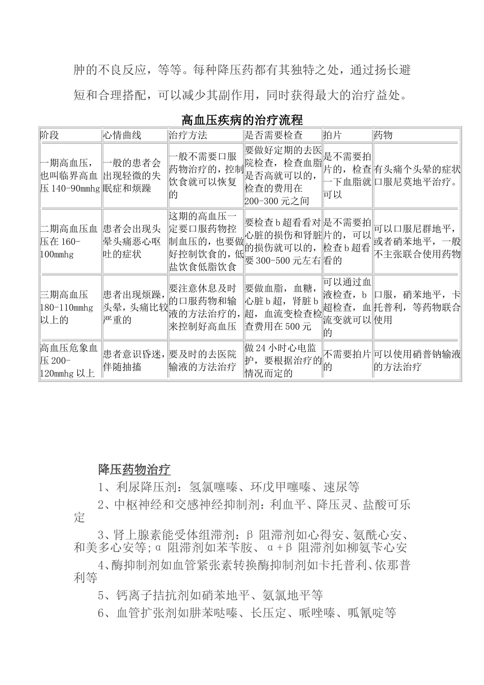
常用的降压药有6大类,几类药均有其优势与缺陷,在这里总结了一下,希望能给病人带来便利。1、利尿剂常用药氢氯噻嗪:对有钠水潴留(显性水肿或隐性水肿者)者、饮食过咸者疗效较好。但是长期大量应用对电解质、尿酸、血糖、血脂有影响。特别是痛风患者不能应用。2、β阻滞剂常用药如美托洛尔、比索洛尔:对精神紧张、心率偏快、快速心律失常、心绞痛、心肌梗死的高血压病人疗效较为显著。但是对哮喘、心率过慢(每分钟小于55次)、急性肺水肿、外周血管疾病的高血压患者有不良影响。3、钙拮抗剂如硝苯地平、氨氯地平:降压效果较其他类降压药强效、快速,容易使血压尽快达标。但主要缺点是:下肢水肿、头晕头疼、面部潮红、心率增快。4、普利类药物(即ACEI类)如卡托普利、贝那普利等:降压效果良好,持久。尤其对合并心衰心梗、糖尿病尿蛋白的患者,不但可降压而且可降低并发症和死亡率。其缺点是:起效时间较长(卡托普利除外)约1个月达到最大疗效;干咳出现几率较高。5、沙坦类药物(即AEB类)如替米沙坦、缬沙坦:优势是副作用小,降压时间持久,对心衰、糖尿病、房颤的高血压病人尤为适用。缺点是起效缓慢,2月方达最大疗效,但是只要坚持,其降压效果特别稳定。6、复方制剂如氨氯地平/缬沙坦片、缬沙坦/氢氯噻嗪片:优点是对中重度高血压病人,顽固性高血压疗效良好;一日一次,服用方便;吃药数量少,心理压力小。缺陷是固定剂量,剂量调整困难。降压药物的副作用和合理选择降压药物都有副作用,所以选择降压药需要一个过程,需要个体化用药。不同的人对相同的药物有不同的反应。降压药目前有几十种之多,选择搭配需要根据具体情况而定。简单说,例如,心率慢的人不适合β阻断剂如倍他乐克、康忻等,心率快的人不适合单用钙离子拮抗剂如硝苯地平、氨氯地平等,年轻人一般不选用影响性功能的药物如倍他乐克等,老年人尤其有骨关节疾病的人服用血管紧张素拮抗剂如XX沙坦可能会引起或加重骨关节疼痛,经常看到有些人多年不愈的“咽炎”“气管炎”竟是一类降压药如XX普利引起的。这些药物副作用引起的不适有些被发现被认识,而也有许多被遗漏被忽视。但只要认真、全面、综合地了解病情、分析病情,可以有效地防止副作用的发生,同时很好地达到降压的目的。例如,合并冠心病的患者用β阻断剂可取得保护心脏的功效,合并心力衰竭的患者可以选用包括利尿剂的组合,老年男性合并前列腺增生症者可选用有α阻断剂的组合,地平类降压药与β阻断剂合用可减少心悸的不良反应,与血管紧张素转换酶抑制剂合用可减少下肢水肿的不良反应,等等。每种降压药都有其独特之处,通过扬长避短和合理搭配,可以减少其副作用,同时获得最大的治疗益处。高血压疾病的治疗流程阶段心情曲线治疗方法是否需要检查拍片药物一期高血压,也叫临界高血压140-90mmhg一般的患者会出现轻微的失眠症和烦躁一般不需要口服药物治疗的,控制饮食就可以恢复的要做好定期的去医院检查,检查血脂是否高就可以的,检查的费用在200-300元之间是不需要拍片的,检查一下血脂就可以有头痛个头晕的症状口服尼莫地平治疗。二期高血压血压在160-100mmhg患者会出现头晕头痛恶心呕吐的症状这期的高血压一定要口服药物控制血压的,也要做好控制饮食的,低盐饮食低脂饮食要检查b超看看对心脏的损伤和肾脏的损伤就可以的,要300-500元左右是不需要拍片的,可以检查b超看看的可以口服尼群地平,或者硝苯地平,一般不主张联合使用药物三期高血压180-110mmhg以上的患者出现烦躁,头晕,头痛比较严重的要注意休息及时的口服药物和输液的方法治疗的,来控制好高血压要做血脂,血糖,心脏b超,肾脏b超,血流变检查检查费用在500元可以通过血液检查,b超检查,血流变就可以的口服,硝苯地平,卡托普利,等药物联合使用高血压危象血压200-120mmhg以上患者意识昏迷,伴随抽搐要及时的去医院输液的方法治疗做24小时心电监护,要根据治疗的情况而定的不需要拍片的可以使用硝普钠输液的方法治疗降压药物治疗1、利尿降压剂:氢氯噻嗪、环戊甲噻嗪、速尿等2、中枢神经和交感神经抑制剂:利血平、降压灵、盐酸可乐定3、肾上腺素能受体组滞剂:β阻...

1、当您付费下载文档后,您只拥有了使用权限,并不意味着购买了版权,文档只能用于自身使用,不得用于其他商业用途(如 [转卖]进行直接盈利或[编辑后售卖]进行间接盈利)。
2、本站所有内容均由合作方或网友上传,本站不对文档的完整性、权威性及其观点立场正确性做任何保证或承诺!文档内容仅供研究参考,付费前请自行鉴别。
3、如文档内容存在违规,或者侵犯商业秘密、侵犯著作权等,请点击“违规举报”。

碎片内容

常用的降压药有6大类

您可能关注的文档

确认删除?
VIP
微信客服
  • 扫码咨询
会员Q群
  • 会员专属群点击这里加入QQ群
客服邮箱
回到顶部