电脑桌面
添加小米粒文库到电脑桌面
安装后可以在桌面快捷访问

初三理解性默写(含答案)VIP专享VIP免费

初三理解性默写(含答案)_第1页
1/4
初三理解性默写(含答案)_第2页
2/4
初三理解性默写(含答案)_第3页
3/4
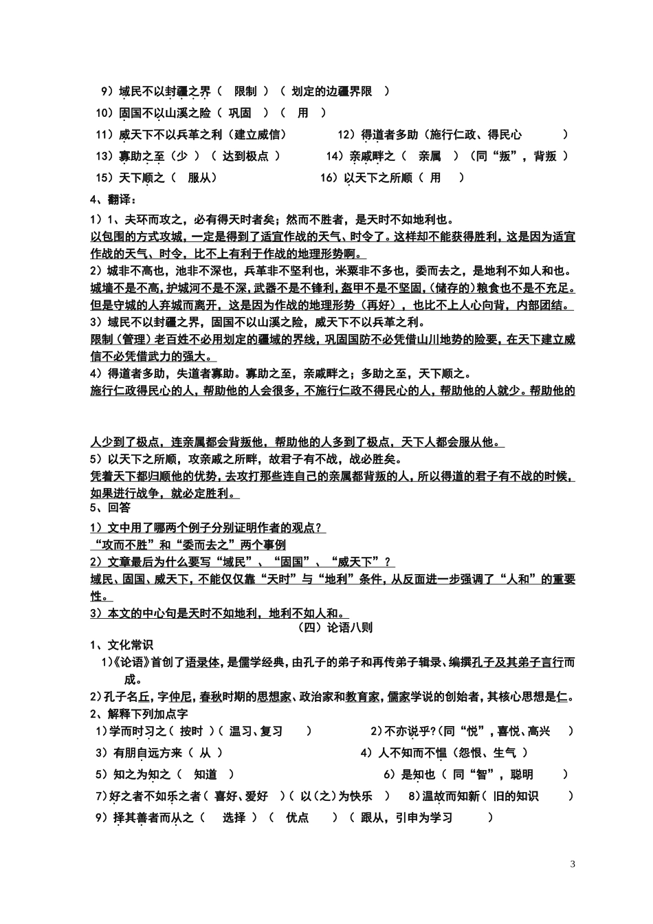
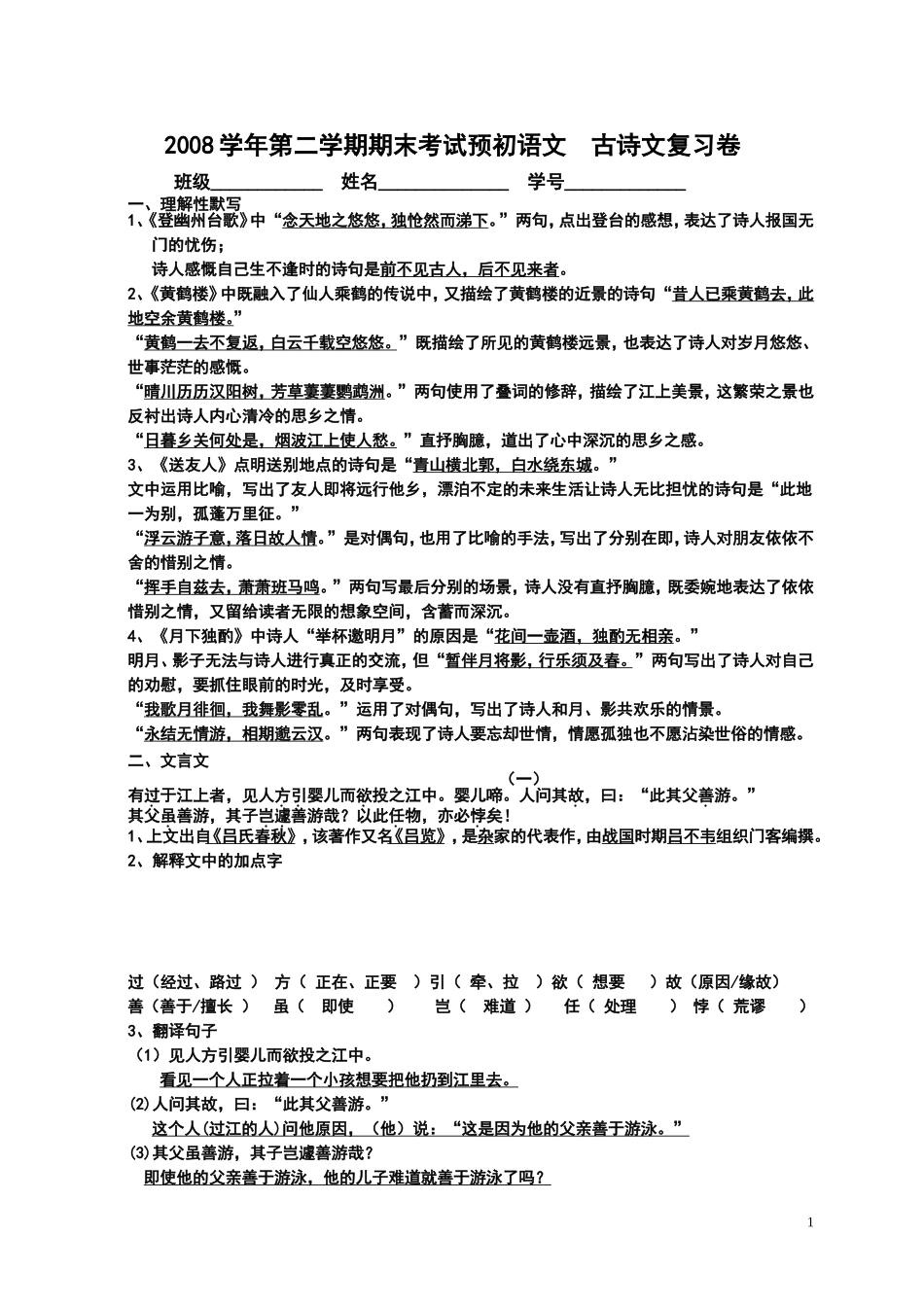
2008学年第二学期期末考试预初语文古诗文复习卷班级____________姓名______________学号_____________一、理解性默写1、《登幽州台歌》中“念天地之悠悠,独怆然而涕下。”两句,点出登台的感想,表达了诗人报国无门的忧伤;诗人感慨自己生不逢时的诗句是前不见古人,后不见来者。2、《黄鹤楼》中既融入了仙人乘鹤的传说中,又描绘了黄鹤楼的近景的诗句“昔人已乘黄鹤去,此地空余黄鹤楼。”“黄鹤一去不复返,白云千载空悠悠。”既描绘了所见的黄鹤楼远景,也表达了诗人对岁月悠悠、世事茫茫的感慨。“晴川历历汉阳树,芳草萋萋鹦鹉洲。”两句使用了叠词的修辞,描绘了江上美景,这繁荣之景也反衬出诗人内心清冷的思乡之情。“日暮乡关何处是,烟波江上使人愁。”直抒胸臆,道出了心中深沉的思乡之感。3、《送友人》点明送别地点的诗句是“青山横北郭,白水绕东城。”文中运用比喻,写出了友人即将远行他乡,漂泊不定的未来生活让诗人无比担忧的诗句是“此地一为别,孤蓬万里征。”“浮云游子意,落日故人情。”是对偶句,也用了比喻的手法,写出了分别在即,诗人对朋友依依不舍的惜别之情。“挥手自兹去,萧萧班马鸣。”两句写最后分别的场景,诗人没有直抒胸臆,既委婉地表达了依依惜别之情,又留给读者无限的想象空间,含蓄而深沉。4、《月下独酌》中诗人“举杯邀明月”的原因是“花间一壶酒,独酌无相亲。”明月、影子无法与诗人进行真正的交流,但“暂伴月将影,行乐须及春。”两句写出了诗人对自己的劝慰,要抓住眼前的时光,及时享受。“我歌月徘徊,我舞影零乱。”运用了对偶句,写出了诗人和月、影共欢乐的情景。“永结无情游,相期邈云汉。”两句表现了诗人要忘却世情,情愿孤独也不愿沾染世俗的情感。二、文言文(一)有过于江上者,见人方引婴儿而欲投之江中。婴儿啼。人问其故,曰:“此其父善游。”其父虽善游,其子岂遽善游哉?以此任物,亦必悖矣!1、上文出自《吕氏春秋》,该著作又名《吕览》,是杂家的代表作,由战国时期吕不韦组织门客编撰。2、解释文中的加点字过(经过、路过)方(正在、正要)引(牵、拉)欲(想要)故(原因/缘故)善(善于/擅长)虽(即使)岂(难道)任(处理)悖(荒谬)3、翻译句子(1)见人方引婴儿而欲投之江中。看见一个人正拉着一个小孩想要把他扔到江里去。(2)人问其故,曰:“此其父善游。”这个人(过江的人)问他原因,(他)说:“这是因为他的父亲善于游泳。”(3)其父虽善游,其子岂遽善游哉?即使他的父亲善于游泳,他的儿子难道就善于游泳了吗?1(4)以此任物,亦必悖矣!用这样的方法(思路)处理事情,也一定是荒谬的了!4、用一个成语概括上文的故事引婴投江,这则寓言给你的启示是看问题不能看主观,要实事求是,当对象发现变化时,方法、手段也要改变,否则会犯大错误。(二)楚人有涉江者,其剑自舟中坠于水,遽契其舟曰:“是吾剑之所从坠。”舟止,从其所契者入水求之。舟已行矣,而剑不行,求剑若此,不亦惑乎?1、解释文中的加点字涉(渡)坠(掉落)遽(急忙、快)契(用刀刻)求(寻找)亦(也)惑(糊涂)2、翻译下列句子(1)楚人有涉江者,其剑自舟中坠于水,遽契其舟,曰:"是吾剑之所从坠。”有个渡江的楚国人,他的剑从船上掉到水里,他急忙用刀刻他的船,说:“这里是我的剑掉下去的地方。”(2)从其所契者入水求之。从他刻记号的地方下水去寻找剑。(3)求剑若此,不亦惑乎?像这样地寻找剑,不也是糊涂的吗?(不也很糊涂吗?)3、故事中的涉江者是个什么样的人?这个人不能用发展的眼光看待事物,不知变通,不善于随机应变,是个因循守旧的人。4、这则寓言用一个成语概括是刻舟求剑,这则寓言给你什么启示?事物总是在不断发展变化,当情况变化时,解决问题的方法、手段也要随之变化,否则只会失败。(三)天时不如地利孟子曰:“天时不如地利,地理不如人和。三里之城,七里之郭,环而攻之而不胜。夫环而攻之,必有得天时者矣;然而不胜者,是天时不如地利也。城非不高也,池非不深也,兵革非不坚利也,米粟非不多也,委而去之,是地利不如人和也。故曰:,域民不以封疆之界,固国不以山溪之险,威天下不以兵革...

1、当您付费下载文档后,您只拥有了使用权限,并不意味着购买了版权,文档只能用于自身使用,不得用于其他商业用途(如 [转卖]进行直接盈利或[编辑后售卖]进行间接盈利)。
2、本站所有内容均由合作方或网友上传,本站不对文档的完整性、权威性及其观点立场正确性做任何保证或承诺!文档内容仅供研究参考,付费前请自行鉴别。
3、如文档内容存在违规,或者侵犯商业秘密、侵犯著作权等,请点击“违规举报”。

碎片内容

初三理解性默写(含答案)

确认删除?
VIP
微信客服
  • 扫码咨询
会员Q群
  • 会员专属群点击这里加入QQ群
客服邮箱
回到顶部