电脑桌面
添加小米粒文库到电脑桌面
安装后可以在桌面快捷访问

广东纺织职业技术学院岗 位设置实施方案VIP免费

广东纺织职业技术学院岗 位设置实施方案_第1页
1/21
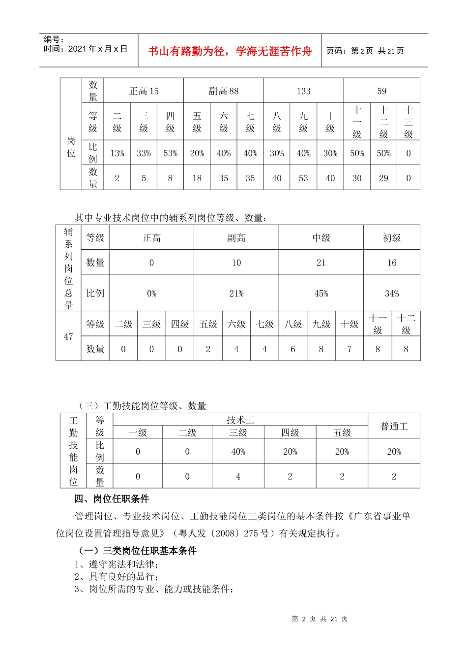
广东纺织职业技术学院岗 位设置实施方案_第2页
2/21
广东纺织职业技术学院岗 位设置实施方案_第3页
3/21
第1页共21页编号:时间:2021年x月x日书山有路勤为径,学海无涯苦作舟页码:第1页共21页广东纺织职业技术学院岗位设置实施方案(征求意见稿)为深化人事制度改革,建立健全岗位管理制度和人员聘用制度,合理配置和优化人力资源,进一步提高办学质量和效益,实现单位人事管理的科学化、规范化和制度化,根据《关于高等学校岗位设置管理的指导意见》(国人部发[2007]59号)、《广东省事业单位岗位设置管理实施意见》(粤人发[2008]275号)和《广东省高等学校岗位设置管理指导意见》(粤人社发[2010)105号),结合我院岗位设置方案及单位实际,制定本实施方案。一、指导思想坚持以邓小平理论、“三个代表”重要思想为指导,以科学发展观为统领,通过推行岗位管理制度和人员聘用制度,创新管理体制,转换用人机制,整合人才资源,凝聚优秀人才,实现我院由身份管理向岗位管理、由固定用人向合同用人的转变,调动各类人员的积极性和创造性,促进各项事业的发展。二、基本原则(一)以人为本原则:既要从制度上明确“按需设岗、竞聘上岗、按岗聘用、合同管理”的要求,同时考虑学院的发展历史及现实状况,体现以人为本。(二)公正、公平、公开原则:岗位设置管理工作遵循总量控制、按需设岗、严格考核、协调发展的基本原则,规范聘用组织,严格按照岗位职责、任职条件和聘用程序进行公平竞争,择优聘任。(三)稳慎实施原则:深入调查研究,准确掌握情况,认真听取多方意见,坚持科学论证,充分考虑学院现状,做好政策衔接,严格按照工作程序,顺利完成岗位设置管理工作。逐步实现竞聘上岗、按岗聘用、以岗定薪、合同管理。三、设置岗位情况(一)岗位设置总体结构:岗位总量类别管理岗位专业技术岗位工勤技能岗位359比例15%82%3%数量5429510(二)管理岗位的等级、数量管理岗位等级四级五级六级七级八级九级十级比例4%7%22%31%26%10%0数量2313171450(三)专业技术岗位等级、数量专业技术层级高级中级初级比例35%45%20%第2页共21页第1页共21页编号:时间:2021年x月x日书山有路勤为径,学海无涯苦作舟页码:第2页共21页岗位数量正高15副高8813359等级二级三级四级五级六级七级八级九级十级十一级十二级十三级比例13%33%53%20%40%40%30%40%30%50%50%0数量25818353540534030290其中专业技术岗位中的辅系列岗位等级、数量:辅系列岗位总量等级正高副高中级初级数量0102116比例0%21%45%34%47等级二级三级四级五级六级七级八级九级十级十一级十二级数量00024468788(三)工勤技能岗位等级、数量工勤技能岗位等级技术工普通工一级二级三级四级五级比例0040%20%20%20%数量004222四、岗位任职条件管理岗位、专业技术岗位、工勤技能岗位三类岗位的基本条件按《广东省事业单位岗位设置管理指导意见》(粤人发〔2008〕275号)有关规定执行。(一)三类岗位任职基本条件1、遵守宪法和法律;2、具有良好的品行;3、岗位所需的专业、能力或技能条件;第3页共21页第2页共21页编号:时间:2021年x月x日书山有路勤为径,学海无涯苦作舟页码:第3页共21页4、适应岗位要求的身体条件;5、申请竞聘专业技术岗位应具备对应的专业技术资格;6、实行执业资格准入控制的专业技术岗位应符合执业资格的要求;7、受聘教师岗位的人员应具有良好的学风、学术道德和合作精神,符合国家关于相应教师职务的基本任职条件,具备与履行岗位职责相适应的学术水平和创新能力。8、确因工作需要,由专业技术岗位交流到管理岗位的人员,可根据干部人事管理权限和本人条件,直接聘任到相应的管理岗位。(二)管理岗位任职条件管理岗位指担负领导职责或管理任务的工作岗位。管理岗位的设置要适应增强高等学校运转效能、提高工作效率、提升管理水平的需要。高等学校管理岗位包括校、院(系)以及其他内设机构的管理岗位。1、四级和五级管理岗位任职条件根据干部管理权限,按照上级有关规定执行。2、六级管理岗位基本条件:受聘六级管理岗位者,应在学院管理、服务中发挥重要作用,有较高的理论水平、组织领导能力和服务意识,主持学院内设机构的管理工作,负责拟定本职管理工作中的重要公文或文稿,指导下级职员工作,责任心强,工作效率高,为...

1、当您付费下载文档后,您只拥有了使用权限,并不意味着购买了版权,文档只能用于自身使用,不得用于其他商业用途(如 [转卖]进行直接盈利或[编辑后售卖]进行间接盈利)。
2、本站所有内容均由合作方或网友上传,本站不对文档的完整性、权威性及其观点立场正确性做任何保证或承诺!文档内容仅供研究参考,付费前请自行鉴别。
3、如文档内容存在违规,或者侵犯商业秘密、侵犯著作权等,请点击“违规举报”。

碎片内容

广东纺织职业技术学院岗 位设置实施方案

中小学文库+ 关注
实名认证
内容提供者

精品资料应用尽有

确认删除?
VIP
微信客服
  • 扫码咨询
会员Q群
  • 会员专属群点击这里加入QQ群
客服邮箱
回到顶部