电脑桌面
添加小米粒文库到电脑桌面
安装后可以在桌面快捷访问

建筑工程造价考试真题VIP免费

建筑工程造价考试真题_第1页
1/7
建筑工程造价考试真题_第2页
2/7
建筑工程造价考试真题_第3页
3/7
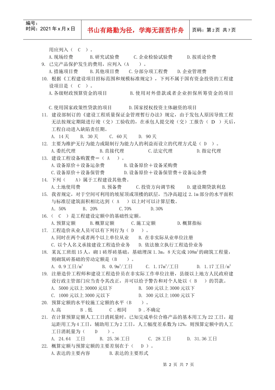
第1页共7页编号:时间:2021年x月x日书山有路勤为径,学海无涯苦作舟页码:第1页共7页单1-5CCBAD6-10DACAC11-15DDAAA16-20CDBBB21-25DDDCA26-30DDBBB31-35DACBB36-40CDBBD双1ABCE2ACD3ABCE4BCE5ABDE6ABCD7AB8BE9ABCE10BCDE11ABC12ACD13ABCE14AC15BCD16ABE17AE18ABC19ACDE20ACE一.单项选择题(共40题,每题1分,共40分。每题的备选答案中,只有一个最符合题意。不选或选错不得分)1.建设单位对原有建设项目重新进行总体设计,扩大建设规模后,当新增固定资产价值超过原有固定资产价值(C)以上时,才算新建项目。A.1倍B.2倍C.3倍D.4倍2.土建工程的分部工程是按建筑工程的主要部位划分的,例如(C)。A.砌筑工程B.钢筋工程C.地面工程D.混凝土工程3.工程建设程序中,不属于建设准备阶段的工作是(B)。A.办理用地B.初步设计C.组织施工招标D.委托建设监理4.任何一项工程都有特定的用途、功能、规模、地理位置也各不相同,因此,对每一项工程的结构、造型、空间分割和内外装饰都有具体的要求,这体现了工程造价(A)特点。A.个别性B.大额性C.层次性D.动态性5.我国工程造价管理组织包含三大系统,该三大系统是指(D)。A.国家行政管理系统、部门行政管理系统和地方行政管理系统B.国家行政管理系统、行业协会管理系统和地方行政管理系统C.行业协会管理系统、部门行政管理系统和企事业机构管理系统D.政府行政管理系统、企事业机构管理系统和行业协会管理系统6.在关于我国工程造价咨询企业管理规定中,下面正确的说法是(D)。A.工程造价咨询企业可不受业务范围限制承接工程造价咨询业务B.工程造价咨询企业的资质等级具有永久性质C.新开办的工程造价咨询企业可直接申请甲级工程造价咨询资质D.工程造价咨询企业是接受委托对建设项目投资、工程造价确定与控制提供专业咨询服务的企业7.建设单位领取施工许可证后因故不能按期开工的,应当向发证机关申请延期。申请延期的次数和每次延期的时限分别为(A)。A.2次,每次不超过3个月B.3次,每次不超过2个月C.2次,每次不超过2个月D.3次,每次不超过3个月8.施工企业按规定为建筑材料、构配件质量检验试验所进行的试样制作、封样所发生的费第2页共7页第1页共7页编号:时间:2021年x月x日书山有路勤为径,学海无涯苦作舟页码:第2页共7页用应列入(C)。A.现场经费B.研究试验费C.企业检验试验费D.按质论价费9.已完产品保护发生的费用,应列入(A)。A.措施项目费B.其他项目费C.分部分项工程费D.企业管理费10.根据《工程建设项目招标范围和规模标准规定》,下列不属于国有资金投资的工程建设项目是(C)。A.各级财政预算资金的项目B.使用对外借款或者企业担保所筹资金的项目C.使用国家政策性贷款的项目D.国家授权投资主体融资的项目11.建设部制订的《建设工程质量保证金管理暂行办法》规定,由于发包人原因导致工程无法按规定期限进行竣(交)工验收的,在承包人提交竣(交)工报告(D)天后,工程自动进入缺陷责任期。A.14天B.30天C.60天D.90天12.主要为维护无行为能力或限制行为能力人的利益而设立的代理方式是(D)。A.委托代理B.直接代理C.法定代理D.指定代理13.建设工程设备购置费=(A)。A.设备原价+设备运杂费B.设备原价+设备采购费C.设备原价+设备保管费D.设备原价+设备保管费+设备运杂费14.下列(A)属于工程建设其他费。A.土地使用费B.预备费C.投资方向调节税D.建设期贷款利息15.我省规定,对于空间可利用的坡屋顶或顶楼的跃层,当净高超过2.1m部分的水平面积与标准层建筑面积相比达到(A)以上时可以计算层数。A.50%B.20%C.70%D.30%16.(C)是工程建设定额中的基础性定额。A.预算定额B.概算定额C.施工定额D.概算指标17.工程造价从业人员可以有下列行为(D)。A.同时在两个或者两个以上单位从业B.在非实际从业单位注册C.以个人名义承接建设工程造价业务D.依法独立执行工程造价业务18.某瓦工班组15人,砌1砖厚砖基础,基础埋深1.3m,8天完成108m3的砌筑工程量,则砌筑砖基础的劳动定额是(B)。A.0.9工日/m3B.0.9m3/工日C.1.17m3/工日D.1.17工日/m319.注册造价工程师和建设工程造价员在非实际工作单位注册,县级以上地方人民政府建设行政主...

1、当您付费下载文档后,您只拥有了使用权限,并不意味着购买了版权,文档只能用于自身使用,不得用于其他商业用途(如 [转卖]进行直接盈利或[编辑后售卖]进行间接盈利)。
2、本站所有内容均由合作方或网友上传,本站不对文档的完整性、权威性及其观点立场正确性做任何保证或承诺!文档内容仅供研究参考,付费前请自行鉴别。
3、如文档内容存在违规,或者侵犯商业秘密、侵犯著作权等,请点击“违规举报”。

碎片内容

建筑工程造价考试真题

确认删除?
VIP
微信客服
  • 扫码咨询
会员Q群
  • 会员专属群点击这里加入QQ群
客服邮箱
回到顶部