电脑桌面
添加小米粒文库到电脑桌面
安装后可以在桌面快捷访问

化验员质监员培训讲义之基本常识概述VIP免费

化验员质监员培训讲义之基本常识概述_第1页
1/50
化验员质监员培训讲义之基本常识概述_第2页
2/50
化验员质监员培训讲义之基本常识概述_第3页
3/50
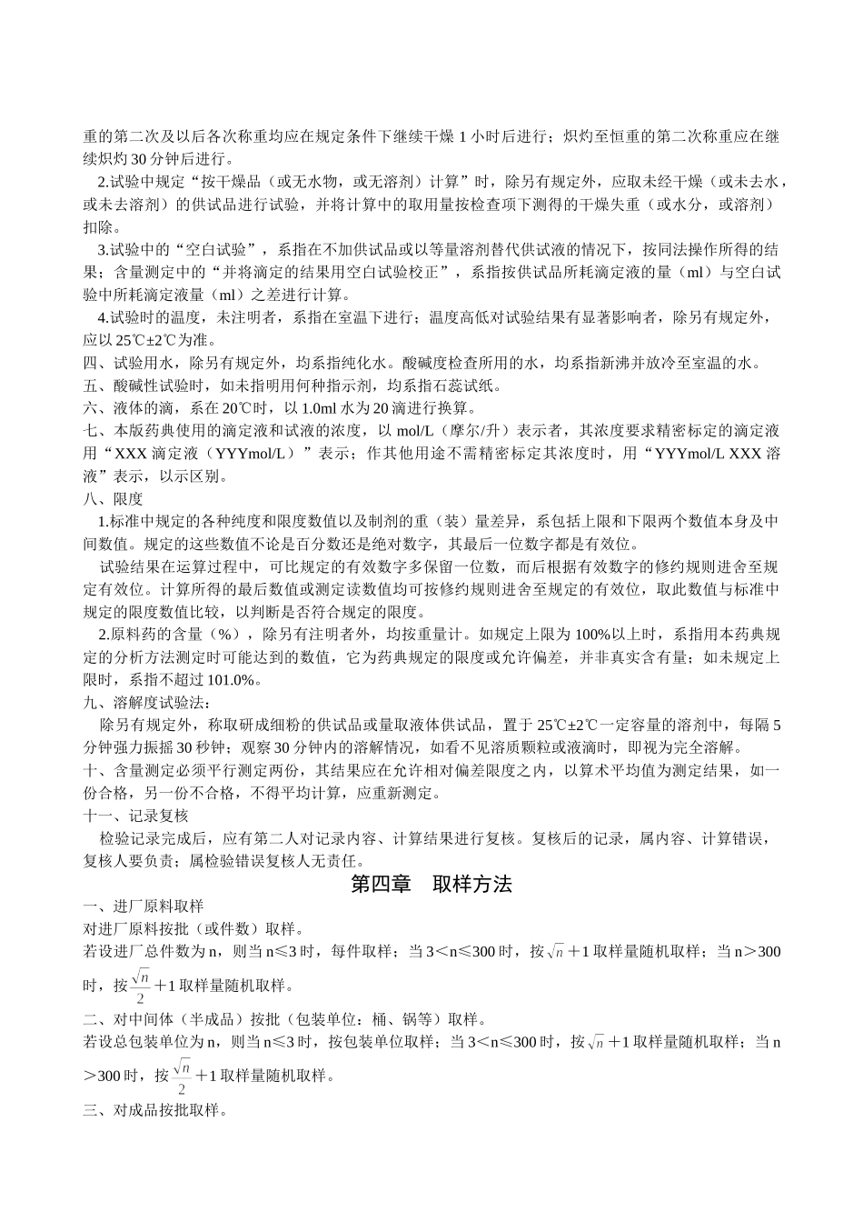
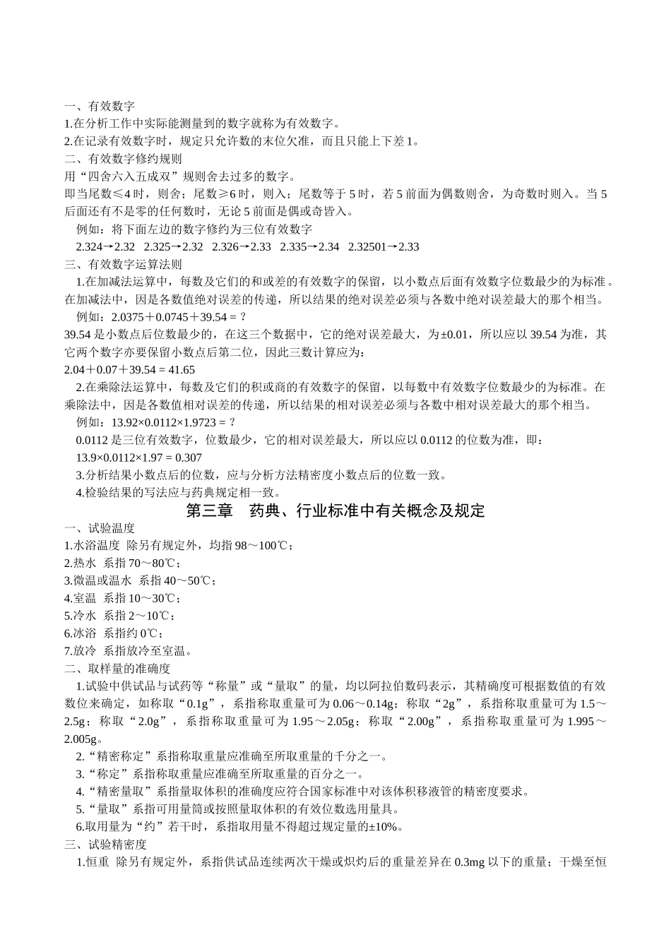
化验员、质监员培训讲义第一部分基本常识第一章允许差一、准确度和误差1.准确度系指测得结果与真实值接近的程度。2.误差系指测得结果与真实值之差。二、精密度和偏差1.精密度系指在同一实验中,每次测得的结果与它们的平均值接近的程度。2.偏差系指测得的结果与平均值之差。三、误差和偏差由于“真实值”无法准确知道,因此无法计算误差。在实际工作中,通常是计算偏差(或用平均值代替真实值计算误差,其结果仍然是偏差)。四、绝对偏差和相对偏差绝对偏差=测得值-平均值绝对偏差相对偏差=×100%平均值若两份平行操作,设A、B为两次测得值,则其相对偏差如下式计算:A-平均值A-(A+B)/2A-B相对偏差(%)=×100%=×100%=×100%平均值(A+B)/2A+B五、标准偏差和相对标准偏差1.标准偏差是反映一组供试品测定值的离散的统计指标。若设供试品的测定值为Xi,则其平均值为X,且有n个测定值,那么标准偏差为:1.标准偏差(SD)SX=2.相对标准偏差(RSD)SXRSD=×100%六、最大相对偏差相对偏差是用来表示测定结果的精密度,根据对分析工作的要求不同而制定的最大值(也称允许差)。七、误差限度误差限度系指根据生产需要和实际情况,通过大量实践而制定的测定结果的最大允许相对偏差。第二章有效数字的处理一、有效数字1.在分析工作中实际能测量到的数字就称为有效数字。2.在记录有效数字时,规定只允许数的末位欠准,而且只能上下差1。二、有效数字修约规则用“四舍六入五成双”规则舍去过多的数字。即当尾数≤4时,则舍;尾数≥6时,则入;尾数等于5时,若5前面为偶数则舍,为奇数时则入。当5后面还有不是零的任何数时,无论5前面是偶或奇皆入。例如:将下面左边的数字修约为三位有效数字2.324→2.322.325→2.322.326→2.332.335→2.342.32501→2.33三、有效数字运算法则1.在加减法运算中,每数及它们的和或差的有效数字的保留,以小数点后面有效数字位数最少的为标准。在加减法中,因是各数值绝对误差的传递,所以结果的绝对误差必须与各数中绝对误差最大的那个相当。例如:2.0375+0.0745+39.54=?39.54是小数点后位数最少的,在这三个数据中,它的绝对误差最大,为±0.01,所以应以39.54为准,其它两个数字亦要保留小数点后第二位,因此三数计算应为:2.04+0.07+39.54=41.652.在乘除法运算中,每数及它们的积或商的有效数字的保留,以每数中有效数字位数最少的为标准。在乘除法中,因是各数值相对误差的传递,所以结果的相对误差必须与各数中相对误差最大的那个相当。例如:13.92×0.0112×1.9723=?0.0112是三位有效数字,位数最少,它的相对误差最大,所以应以0.0112的位数为准,即:13.9×0.0112×1.97=0.3073.分析结果小数点后的位数,应与分析方法精密度小数点后的位数一致。4.检验结果的写法应与药典规定相一致。第三章药典、行业标准中有关概念及规定一、试验温度1.水浴温度除另有规定外,均指98~100℃;2.热水系指70~80℃;3.微温或温水系指40~50℃;4.室温系指10~30℃;5.冷水系指2~10℃;6.冰浴系指约0℃;7.放冷系指放冷至室温。二、取样量的准确度1.试验中供试品与试药等“称量”或“量取”的量,均以阿拉伯数码表示,其精确度可根据数值的有效数位来确定,如称取“0.1g”,系指称取重量可为0.06~0.14g;称取“2g”,系指称取重量可为1.5~2.5g;称取“2.0g”,系指称取重量可为1.95~2.05g;称取“2.00g”,系指称取重量可为1.995~2.005g。2.“精密称定”系指称取重量应准确至所取重量的千分之一。3.“称定”系指称取重量应准确至所取重量的百分之一。4.“精密量取”系指量取体积的准确度应符合国家标准中对该体积移液管的精密度要求。5.“量取”系指可用量筒或按照量取体积的有效位数选用量具。6.取用量为“约”若干时,系指取用量不得超过规定量的±10%。三、试验精密度1.恒重除另有规定外,系指供试品连续两次干燥或炽灼后的重量差异在0.3mg以下的重量;干燥至恒重的第二次及以后各次称重均应在规定条件下继续干燥1小时后进行;炽灼至恒重的第二次称重应在继续炽灼30分钟后进行。2.试验中规定“按干燥品(或无水物,或无溶剂)计算”时,除另有规定外,...

1、当您付费下载文档后,您只拥有了使用权限,并不意味着购买了版权,文档只能用于自身使用,不得用于其他商业用途(如 [转卖]进行直接盈利或[编辑后售卖]进行间接盈利)。
2、本站所有内容均由合作方或网友上传,本站不对文档的完整性、权威性及其观点立场正确性做任何保证或承诺!文档内容仅供研究参考,付费前请自行鉴别。
3、如文档内容存在违规,或者侵犯商业秘密、侵犯著作权等,请点击“违规举报”。

碎片内容

化验员质监员培训讲义之基本常识概述

确认删除?
VIP
微信客服
  • 扫码咨询
会员Q群
  • 会员专属群点击这里加入QQ群
客服邮箱
回到顶部