电脑桌面
添加小米粒文库到电脑桌面
安装后可以在桌面快捷访问

支气管哮喘治疗中的合理用药VIP免费

支气管哮喘治疗中的合理用药_第1页
1/3
支气管哮喘治疗中的合理用药_第2页
2/3
支气管哮喘治疗中的合理用药_第3页
3/3
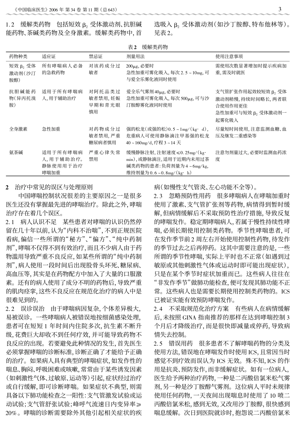
书·专家专论·支气管哮喘治疗中的合理用药迟!春!花(北京大学第一医院呼吸科,北京"###$%)中图分类号:&’()*)+’!!!!文献标识码:,!!!!文章编号:"##-."#-/()##()"".###).#$!!全球哮喘防治创议(0123)中哮喘控制的定义为:最少的(理想是无)哮喘症状,包括夜间症状;最少的哮喘发作;无急诊就医;需用最少量的(或不用)!)受体激动剂;无活动受限,包括运动;最大呼气流速(456)昼夜变异率7)#8;正常或接近正常的456;最少的(或无)药物不良反应。经过规范化治疗,-#8左右的哮喘病人可以达到哮喘的控制。目前我国至少有)###万哮喘患者,但能得到规范治疗的却不足)8。据亚太地区哮喘现状研究报告(31&134)显示,在我国北京、广州、上海三个大城市,大多数哮喘患者低估了自己的病情。在过去的"年中,))8的患者因哮喘误工,%/8的患儿因哮喘误学,$$8的患者因哮喘加重去过急诊,过去%周(-8的患者在进行体力活动时出现哮喘症状,仅(8的患者使用了0123指南推荐的吸入糖皮质激素(简称激素)治疗。!"治疗药物的选择目前药物治疗仍然是哮喘治疗的关键。首先应该正确区分两类哮喘药物,即控制类药物和缓解类药物。控制类药物以抗炎为主,使哮喘的慢性气道炎症得到控制,预防哮喘发作。另一类是缓解类药物,主要用于缓解症状,但对哮喘的气道炎症没有治疗作用。"*"!控制类药物!目前0123指南推荐哮喘治疗首选吸入激素(1,9),包括二丙酸倍氯米松(:;4)、丙酸氟替卡松、布地奈德等。长效!)受体激动剂(<3:3,沙美特罗、福莫特罗)、抗白三烯类(顺尔宁)、缓释茶碱、全身使用的激素等也属于控制类药物。见表"。表!"控制类药物药物种类适应证禁忌证剂量用法使用注意事项吸入激素(1,9)轻度、中度及重度持续哮喘,曾经出现严重哮喘发作的间歇发作病人对所用药物成分过敏者禁用轻度:二丙酸倍氯米松)##=’##">中度:二丙酸倍氯米松)##="###">,并与其他药物联合使用(<3:3或顺尔宁或缓释茶碱)重度:二丙酸倍氯米松?"###">,并与一种或多种其他药物联合使用(<3:3、顺尔宁、缓释茶碱、口服激素、抗1>5抗体)药物剂量根据病情不同及对治疗反应决定达到哮喘控制后并维持治疗$个月方可减量,每$个月减少1,9剂量的)’8用药后需认真清漱口咽部长效!)受体激动剂(<3:3)吸入<3:3加1,9,是治疗中、重度持续哮喘的首选,不仅明显增加疗效,而且使1,9剂量减少心律失常慎用或禁用沙美特罗:’#">,每日)次福莫特罗:%*’=/">,每日)次(每天最多可用’%">)不推荐单独使用<3:3治疗哮喘顺尔宁轻度、中度及重度持续性哮喘对该成分过敏者"#@>,每日"次轻度哮喘可单独使用,中、重度哮喘需与1,9联合使用尤其适用于合并过敏性鼻炎患者、运动性哮喘及阿司匹林不耐受性哮喘患者缓释茶碱片轻度、中度及重度持续性哮喘严重心律失常禁用#*"=#*)@>,每日)次轻度哮喘可单独使用,但效果远不如1,9,中、重度哮喘需与1,9等联合使用因治疗浓度与中毒浓度接近,长期使用且剂量较大者需监测血药浓度与某些喹诺酮类、大环内酯类抗生素合用时,血药浓度可能增加全身激素重度哮喘,使用其他治疗方案不能有效控制病情者对药物成分过敏者禁用,严重糖尿病者慎用在使用其他药物基础上,尽量使用最小剂量尽量短时间、低剂量使用注意监测血糖、血压、骨密度等)(总(%))《中国临床医生》)##(年第$%卷第""期!!!!!!!!!!!!!!!!!!!!!!!!!!!!!!!!!!!!!!!!!!!!!!!!!"#$缓解类药物$包括短效!#受体激动剂、抗胆碱能药物、茶碱类药物及全身激素。缓解类药物中,首选吸入!#受体激动剂(如沙丁胺醇、特布他林等)。见表#。表!"缓解类药物药物种类适应证禁忌证剂量用法使用注意事项短效!#受体激动剂(沙汀胺醇)所有哮喘病人必备的急救药物对该药成分过敏者#%%"&,必要时急性加重可雾化吸入,每次#"’(!%)&,可与爱全乐雾化液同时使用需使用次数显著增加时提示疾病加重,需及时就医抗胆碱能药物(异丙托溴胺)适用于所有哮喘病人,用于辅助治疗对阿托品类过敏者禁用,妊娠早期和青光眼慎用爱全乐气雾剂*%"&,必要时急性加重可雾化吸入,每次’%%"&,可与沙汀胺醇雾化液同时使用支气管扩张作用起效较短效!#受体激动剂稍慢,持续时间略...

1、当您付费下载文档后,您只拥有了使用权限,并不意味着购买了版权,文档只能用于自身使用,不得用于其他商业用途(如 [转卖]进行直接盈利或[编辑后售卖]进行间接盈利)。
2、本站所有内容均由合作方或网友上传,本站不对文档的完整性、权威性及其观点立场正确性做任何保证或承诺!文档内容仅供研究参考,付费前请自行鉴别。
3、如文档内容存在违规,或者侵犯商业秘密、侵犯著作权等,请点击“违规举报”。

碎片内容

支气管哮喘治疗中的合理用药

起跑线书城+ 关注
实名认证
内容提供者

热爱教学事业,对互联网知识分享很感兴趣

确认删除?
VIP
微信客服
  • 扫码咨询
会员Q群
  • 会员专属群点击这里加入QQ群
客服邮箱
回到顶部