电脑桌面
添加小米粒文库到电脑桌面
安装后可以在桌面快捷访问

北师大细胞生物学VIP免费

北师大细胞生物学_第1页
1/46
北师大细胞生物学_第2页
2/46
北师大细胞生物学_第3页
3/46
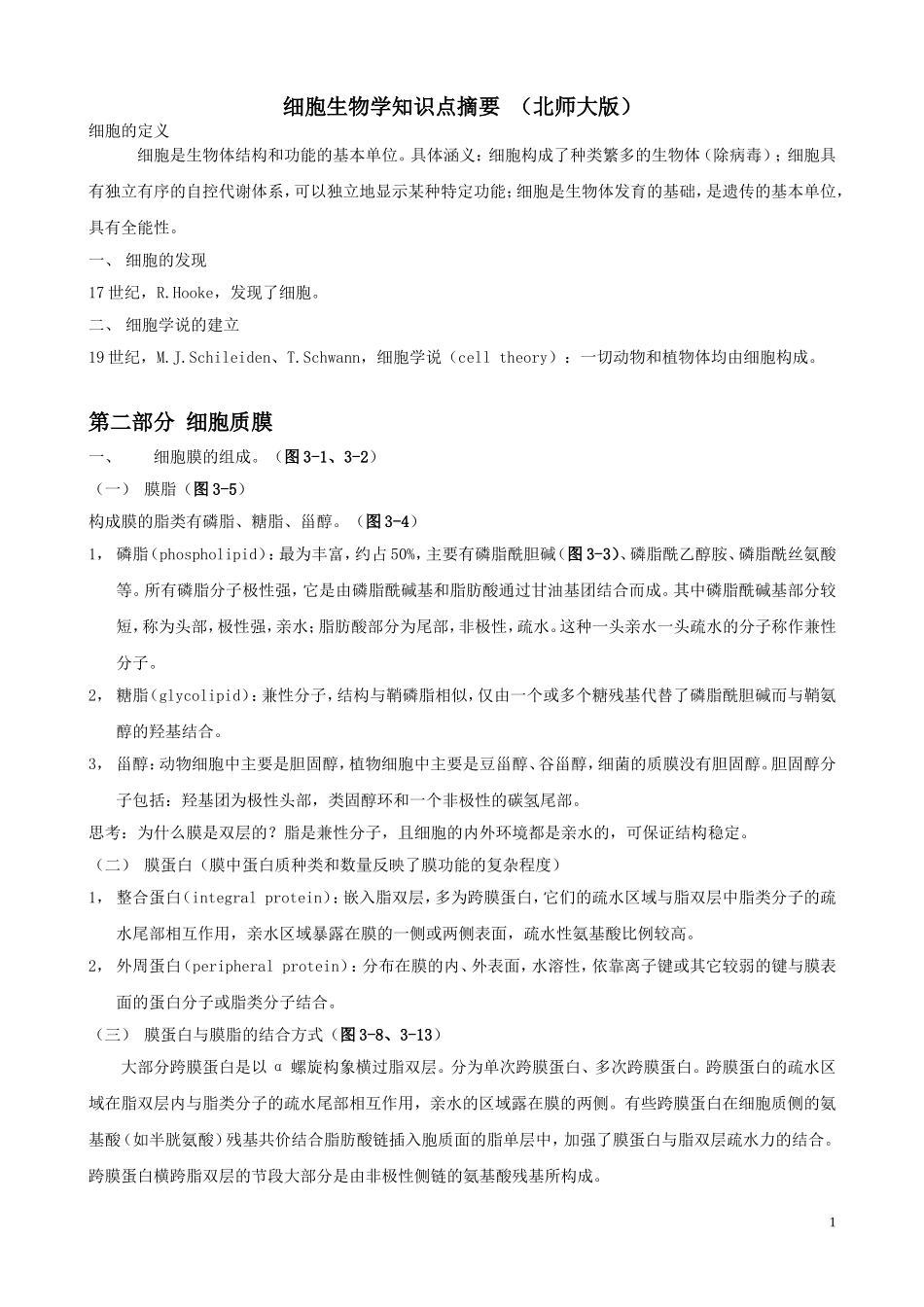
细胞生物学知识点摘要(北师大版)细胞的定义细胞是生物体结构和功能的基本单位。具体涵义:细胞构成了种类繁多的生物体(除病毒);细胞具有独立有序的自控代谢体系,可以独立地显示某种特定功能;细胞是生物体发育的基础,是遗传的基本单位,具有全能性。一、细胞的发现17世纪,R.Hooke,发现了细胞。二、细胞学说的建立19世纪,M.J.Schileiden、T.Schwann,细胞学说(celltheory):一切动物和植物体均由细胞构成。第二部分细胞质膜一、细胞膜的组成。(图3-1、3-2)(一)膜脂(图3-5)构成膜的脂类有磷脂、糖脂、甾醇。(图3-4)1,磷脂(phospholipid):最为丰富,约占50%,主要有磷脂酰胆碱(图3-3)、磷脂酰乙醇胺、磷脂酰丝氨酸等。所有磷脂分子极性强,它是由磷脂酰碱基和脂肪酸通过甘油基团结合而成。其中磷脂酰碱基部分较短,称为头部,极性强,亲水;脂肪酸部分为尾部,非极性,疏水。这种一头亲水一头疏水的分子称作兼性分子。2,糖脂(glycolipid):兼性分子,结构与鞘磷脂相似,仅由一个或多个糖残基代替了磷脂酰胆碱而与鞘氨醇的羟基结合。3,甾醇:动物细胞中主要是胆固醇,植物细胞中主要是豆甾醇、谷甾醇,细菌的质膜没有胆固醇。胆固醇分子包括:羟基团为极性头部,类固醇环和一个非极性的碳氢尾部。思考:为什么膜是双层的?脂是兼性分子,且细胞的内外环境都是亲水的,可保证结构稳定。(二)膜蛋白(膜中蛋白质种类和数量反映了膜功能的复杂程度)1,整合蛋白(integralprotein):嵌入脂双层,多为跨膜蛋白,它们的疏水区域与脂双层中脂类分子的疏水尾部相互作用,亲水区域暴露在膜的一侧或两侧表面,疏水性氨基酸比例较高。2,外周蛋白(peripheralprotein):分布在膜的内、外表面,水溶性,依靠离子键或其它较弱的键与膜表面的蛋白分子或脂类分子结合。(三)膜蛋白与膜脂的结合方式(图3-8、3-13)大部分跨膜蛋白是以α螺旋构象横过脂双层。分为单次跨膜蛋白、多次跨膜蛋白。跨膜蛋白的疏水区域在脂双层内与脂类分子的疏水尾部相互作用,亲水的区域露在膜的两侧。有些跨膜蛋白在细胞质侧的氨基酸(如半胱氨酸)残基共价结合脂肪酸链插入胞质面的脂单层中,加强了膜蛋白与脂双层疏水力的结合。跨膜蛋白横跨脂双层的节段大部分是由非极性侧链的氨基酸残基所构成。1二、细胞膜的结构模型(一)单位膜(unitmembrane)模型:脂分子平行排列形成膜主体,蛋白质排列于两侧。(二)流动镶嵌模型(fluidmosaicmodel):脂类双分子层是膜的构架,球蛋白分子有的镶嵌在脂双层的表面,有的则部分或全部嵌入其内,有的横跨整个脂双层。强调了膜的流动性和膜内蛋白质和脂类分子分布不对称。同时指出,使膜分子聚集在一起主要是蛋白-蛋白、蛋白-脂类、脂类-脂类的相互作用,主要是疏水的和亲水的两种非共价键的相互作用。(三)膜的不对称性与流动性如果脂类的脂肪酸链短或具有双键,则膜较难成为晶态,因为短链减弱了脂肪酸链尾部的相互作用,使其不易聚集在一起。在相变温度以上时,液晶态的膜脂总的是处于流动状态,而且膜脂分子具有不同形式的运动,膜蛋白也处于运动状态。1,膜脂分子对流动性。脂类分子的运动方式(图3-15):侧向扩散、旋转运动、翻转运动。影响膜脂流动性的因素:膜本身的组成成分、遗传因子及环境的理化因素。(1)一定范围内温度升高流动性加强(2)在相变温度以上,胆固醇可使磷脂的脂肪酸链末端的甲基运动减小,限制膜的流动性。在相变温度以下,恰恰相反。(3)膜脂脂肪酸链不饱和键的存在会降低膜脂分子间排列的有序性,增加膜的流动性。(4)卵磷脂/鞘磷脂的比值逐渐下降,流动性随之降低。2,膜蛋白运动性。膜蛋白的运动方式:侧向扩散、旋转运动(图3-18、3-19)。影响因素:(1)温度(2)内在蛋白聚集形成复合体会使其运动减慢(3)内在蛋白与外在蛋白、细胞骨架成分以及与膜脂分子的相互作用均能影响或限制其运动。三,物质的跨膜运输(图3-27、3-28)(一)被动运输(passivetransport):顺浓度梯度。1,简单扩散(simplediffusion):不需要任何蛋白协助,物质从脂分子间直接穿过。2,协助扩散(facilitateddiffusion):(1...

1、当您付费下载文档后,您只拥有了使用权限,并不意味着购买了版权,文档只能用于自身使用,不得用于其他商业用途(如 [转卖]进行直接盈利或[编辑后售卖]进行间接盈利)。
2、本站所有内容均由合作方或网友上传,本站不对文档的完整性、权威性及其观点立场正确性做任何保证或承诺!文档内容仅供研究参考,付费前请自行鉴别。
3、如文档内容存在违规,或者侵犯商业秘密、侵犯著作权等,请点击“违规举报”。

碎片内容

北师大细胞生物学

文章天下+ 关注
实名认证
内容提供者

各种文档应有尽有

确认删除?
VIP
微信客服
  • 扫码咨询
会员Q群
  • 会员专属群点击这里加入QQ群
客服邮箱
回到顶部