电脑桌面
添加小米粒文库到电脑桌面
安装后可以在桌面快捷访问

洁净区域工艺卫生管理规定VIP免费

洁净区域工艺卫生管理规定_第1页
1/6
洁净区域工艺卫生管理规定_第2页
2/6
洁净区域工艺卫生管理规定_第3页
3/6
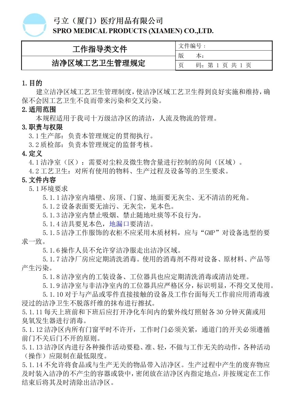
洁净区域工艺卫生管理规定文件编号:版本:编写:审核:批准:生效日期:年月日工作指导类文件文件编号﹕版本:洁净区域工艺卫生管理规定页码:第1页共1页1.目的建立洁净区域工艺卫生管理制度,使洁净区域工艺卫生得到良好实施和维持,确保不会因工艺卫生不良而带来污染和交叉污染。2.适用范围本规程适用于我司十万级洁净区的清洁,人流及物流的管理。3.职责与权限3.1生产部:负责本管理规定的贯彻执行。3.2质检部:负责本管理规定的监督考核。4.定义4.1洁净室(区):需要对尘粒及微生物含量进行控制的房间(区域)。4.2工艺卫生:对所有使用的物料、生产过程及设备等的卫生要求。5.文件内容5.1环境要求5.1.1洁净室内墙壁、房顶、门窗、地面要无灰尘、无不清洁的死角。5.1.2设备表面要无油污、无灰尘,见本色。5.1.3洁净室内禁止吸烟、禁止随地吐痰等不良行为。5.1.4洁具要见本色,地漏口要清洁。5.1.5洁净工作服饰的衣柜不应采用木质材料,应与“GMP”对设备选型的要求一致。5.1.6操作人员不允许穿洁净服走出洁净区域。5.1.7洁净厂房应定期清洗消毒。使用的消毒剂不得对设备、原材料、产品等产生污染。5.1.8洁净室内的工装设备、工位器具也应定期清洗消毒或清洁处理。5.1.9洁净室与非洁净室内的工位器具应严格区分,标识明显,不得交叉使用。5.1.10对于与产品或零件直接接触的设备及工作台面每天工作前应用消毒液浸过的洁净卫生不脱落纤维的抹布进行擦拭。5.1.11每天上班前和下班后应打开净化车间内的紫外线灯照射各30分钟灭菌或用臭氧发生器进行消毒。5.1.12洁净区内所有门窗平时不许开,工作时门必须关紧,通道门的开关必须遵循前门不关后门不开的原则。5.1.13洁净区内进行各种操作活动要稳、准、轻,不做与工作无关的动作,各种活动(操作)应限制在最低限度。5.1.14不允许将食品或与生产无关的物品带入洁净区。生产过程中产生的废弃物应及时装入洁净的不产尘的容器或袋中,密闭放在洁净区内指定地点,并按规定在工作结束后将其及时清除出洁净区。工作指导类文件文件编号﹕版本:洁净区域工艺卫生管理规定页码:第2页共1页5.2清洁规程5.2.1清洁范围洁净区地面、门把手、配电箱、墙面、门、窗、天花板、灯罩、高效过滤器的层流罩、紫外灯管、回风口、鞋橱等。5.2.2清洁频次每天生产结束后清洁;每周最后一个工作日;停产三天后再生产前清洁;5.2.3清洁用品1)清洁工具:丝光毛巾、不锈钢桶、水托、毛刷等。2)清洁剂:洗洁精、纯化水;消毒剂:5%甲酚皂溶液,0.1%新洁而灭溶液,75%的乙醇溶液。(或优氯净)5.2.4清洁方法1)每天工作结束后1小时内。a清除废物,先用丝光毛巾蘸洗洁精擦洗废物容器,再用大量纯化水冲洗干净,(每次单月用5%甲酚皂溶液、双月用0.1%新洁尔灭进行消毒)。b清洗配电箱、水池、门把手、墙面、门、窗,先用丝光毛巾蘸洗洁精擦掉配电箱、水池、门把手、墙面、门、窗等表面的污迹,再用丝光毛巾蘸纯化水擦洗干净,最后用75%的乙醇溶液擦一遍。c清洗地面,先用水拖蘸洗洁精擦掉地面的污迹,再用水拖蘸纯化水擦洗干净(每次单月用5%甲酚皂溶液、双月用0.1%新洁尔灭进行消毒)。2)每周最后一个工作日4.2.4.2.1清除废物,按4.4.1.1方法进行清洁。4.2.4.2.2用丝光毛巾蘸洗洁精擦掉门把手、配电箱、水池、墙面、窗、门、天花板、灯罩、高效过滤器的层流罩、紫外灯管、回风口、鞋橱等表面的污迹,再用丝光毛巾蘸纯化水擦洗干净。最后用75%的乙醇溶液擦一遍。4.2.4.2.3清洗地面,按4.4.1.3方法进行清洁。4.2.4.3停产三天后再生产前清洁;4.2.4.3.1清洗废物容器,先用丝光毛巾蘸洗洁精擦洗废物容器,再用大量纯化水冲洗干净。4.2.4.3.2用丝光毛巾蘸洗洁精擦掉门把手、墙面、天花板、生产设备、灯罩、高效过滤器的层流罩、紫外灯管、回风口、鞋橱等表面的污迹,再用丝光毛巾蘸纯化水擦洗干净。4.2.4.3.3清洗地面,用水拖蘸洗洁精擦掉地面的污迹,再用水拖蘸纯化水擦洗干净。5.2.5清洁的有效期工作指导类文件文件编号﹕版本:洁净区域工艺卫生管理规定页码:第3页共1页清洁在24小时内有效,超出有效期按4.4.3方法进行清洁。5.2.6清洁效果确认每次清洁结束,由车间质...

1、当您付费下载文档后,您只拥有了使用权限,并不意味着购买了版权,文档只能用于自身使用,不得用于其他商业用途(如 [转卖]进行直接盈利或[编辑后售卖]进行间接盈利)。
2、本站所有内容均由合作方或网友上传,本站不对文档的完整性、权威性及其观点立场正确性做任何保证或承诺!文档内容仅供研究参考,付费前请自行鉴别。
3、如文档内容存在违规,或者侵犯商业秘密、侵犯著作权等,请点击“违规举报”。

碎片内容

洁净区域工艺卫生管理规定

确认删除?
VIP
微信客服
  • 扫码咨询
会员Q群
  • 会员专属群点击这里加入QQ群
客服邮箱
回到顶部