电脑桌面
添加小米粒文库到电脑桌面
安装后可以在桌面快捷访问

一级建造师视频VIP免费

一级建造师视频_第1页
1/8
一级建造师视频_第2页
2/8
一级建造师视频_第3页
3/8
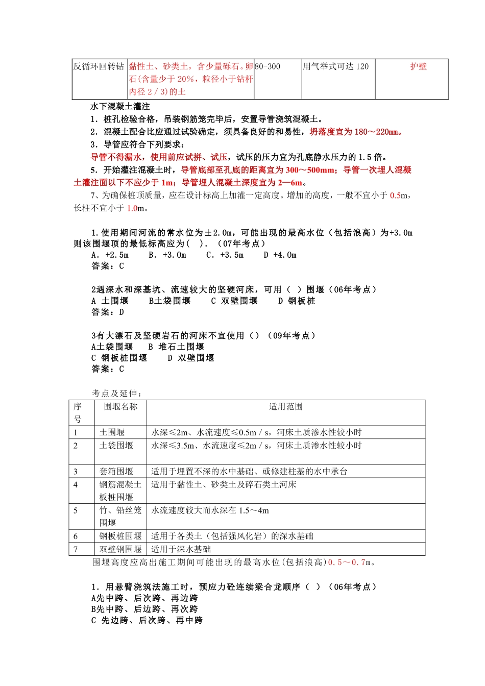
在进行混凝土强度试配和质量评定时,混凝土的抗压强度应以边长为150mm的立方体标准试件测定。试件以同龄期者3块为一组,并以同等条件制作和养护。混凝土配合比设计步骤(一)初步配合比设计阶段;(二)试验室配合比设计阶段;(三)基准配合比设计阶段;(四)施工配合比设计阶段,根据实测砂石含水率进行配合比调整,提出施工配合比。1.尖未达到设计标高时,继续锤击()(05年考点)A100mmB50~60击C120mmD150mm答案:A2.沉预制桩时,锤击过程应采用()(10年考点)A重锤高击B重锤低击C轻锤高击D轻锤低击3不宜采用射水辅助手段沉桩施工的土层是()。(11考点)A.砂土层;B.碎石土层C.黏性土层;D.砂砾土层答案:C考点及延伸:沉桩设备选择的一般思路为,选择锤型→选择锤重→选择桩架。1.水泥混凝土桩要达到100%设计强度并具有28d龄期。2.重锤低击;混凝土管桩桩帽上宜开逸气孔。3.打桩顺序:一般是由一端向另一端打;密集群桩由中心向四边打;先打深桩,后打浅桩;先打坡顶,后打坡脚;先打靠近建筑的桩,然后往外打;遇到多方向桩应设法减少变更桩机斜度或方向的作业次数,并避免桩顶干扰。4.在桩的打人过程中,应始终保持锤、桩帽和桩身在同一轴线上。5.沉桩时,以控制桩尖设计标高为主。桩尖标高等于设计标高,而贯入度较大时,应继续锤击,使贯入度接近控制贯入度;当贯入度已达到控制贯入度,而桩尖标高未达到设计标高时,应继续锤击100mm左右(或锤击30~50击)如无异常变化时,即可停锤。6.无论桩多长,打桩和接桩均须连续作业,中间不应有较长时间的停歇。(一鼓作气)在密实的砂土、碎石土、砂砾的土层中用锤击法、振动沉桩法有困难时,可采用射水作为辅助手段进行沉桩施工。在黏性土中应慎用射水沉桩;在重要建筑物附近不宜采用射水沉桩。1.循环回转钻施工灌注桩的成孔中,泥浆的作用是()。(04年试题)A保持水头B护壁C浮悬钻渣并护壁D浮悬钻渣答案:C2在钻孔灌注中施工中,不用泥浆的成孔方法有()(07年考点)A螺旋钻机成孔B回转钻机成孔C冲抓锥成孔D潜水钻机成孔E全护筒冲击钻机成孔答案:ACE例1景资料(11考点)某城市桥梁工程上部结构为现浇预应力混凝土连续箱梁,基础为直径1200㎜钻孔灌注桩,桩基持力层为中风化硬质岩,设计要求进入中风化岩层3m。A公司中标承建该工程,投标时钢筋价格为4500元/吨,合同约定市场价在投标价上下变动10%以内不予调整,变动超过10%则对超出部分按月进行调整,市场价以当地定额管理部门公布的信息价为准。公司现有回旋钻机、冲击钻机、长螺旋钻机各若干台可供本工程选用。施工过程中发生以下事件:事件一:施工准备工作完成,经验收同意开钻,钻机成孔时,直接钻进至桩底,初次清孔后方请监理验收终孔。事件二:现浇箱梁支撑体系采用重型可调门式钢管支架,支架搭设完成后铺装箱梁底模,验收时发现底模高程设置的预拱度存在少量偏差,因此要求整改。事件三:工程结束时,经统计钢筋用量及信息价如下表:4月5月6月信息价(元/吨)400047005300数量(吨)80015002000问题1.就公司现有桩基成孔设备进行比选,并根据钻机适用性说明选用理由。2.事件一中直接钻进桩底做法不妥,给出正确做法。3.重型可调门式支架中,除门式钢管支架外还有哪些配件?4.事件二应如何利用支架体系调整高度?说明理由。参考答案1、应选择冲击钻。因为冲击钻适用于各种地质条件,尤其适用于砂卵石、风化岩等。回转、长螺旋钻适用于土质条件。2、应以桩端进入持力层为准,不宜以固定孔深的方式终孔。钻孔到达持力层后应取样鉴定。3、连接棒、锁臂、交叉支撑、水平架、挂扣式脚手板、底座与托座。4、利用可调托座、木楔调整。因为属于少量偏差,且支架搭设完毕.不能采用可调底座,可调支架来调整标高.考点及延伸:成孔方法适用范围泥浆作用土层孔径(cm)孔深(m)正循环回转钻黏性土,粉砂、细、中。粗砂,含少量砾石、卵石(含量少于20%)的土,软岩80-25030—100浮悬钻渣并护壁时间项目水下混凝土灌注1.桩孔检验合格,吊装钢筋笼完毕后,安置导管浇筑混凝土。2.混凝土配合比应通过试验确定,须具备良好的和易性,坍落度宜为180~220mm。3.导管应符合下列要求:导管...

1、当您付费下载文档后,您只拥有了使用权限,并不意味着购买了版权,文档只能用于自身使用,不得用于其他商业用途(如 [转卖]进行直接盈利或[编辑后售卖]进行间接盈利)。
2、本站所有内容均由合作方或网友上传,本站不对文档的完整性、权威性及其观点立场正确性做任何保证或承诺!文档内容仅供研究参考,付费前请自行鉴别。
3、如文档内容存在违规,或者侵犯商业秘密、侵犯著作权等,请点击“违规举报”。

碎片内容

一级建造师视频

您可能关注的文档

确认删除?
VIP
微信客服
  • 扫码咨询
会员Q群
  • 会员专属群点击这里加入QQ群
客服邮箱
回到顶部