电脑桌面
添加小米粒文库到电脑桌面
安装后可以在桌面快捷访问

社区矫正考试试题VIP免费

社区矫正考试试题_第1页
1/5
社区矫正考试试题_第2页
2/5
社区矫正考试试题_第3页
3/5
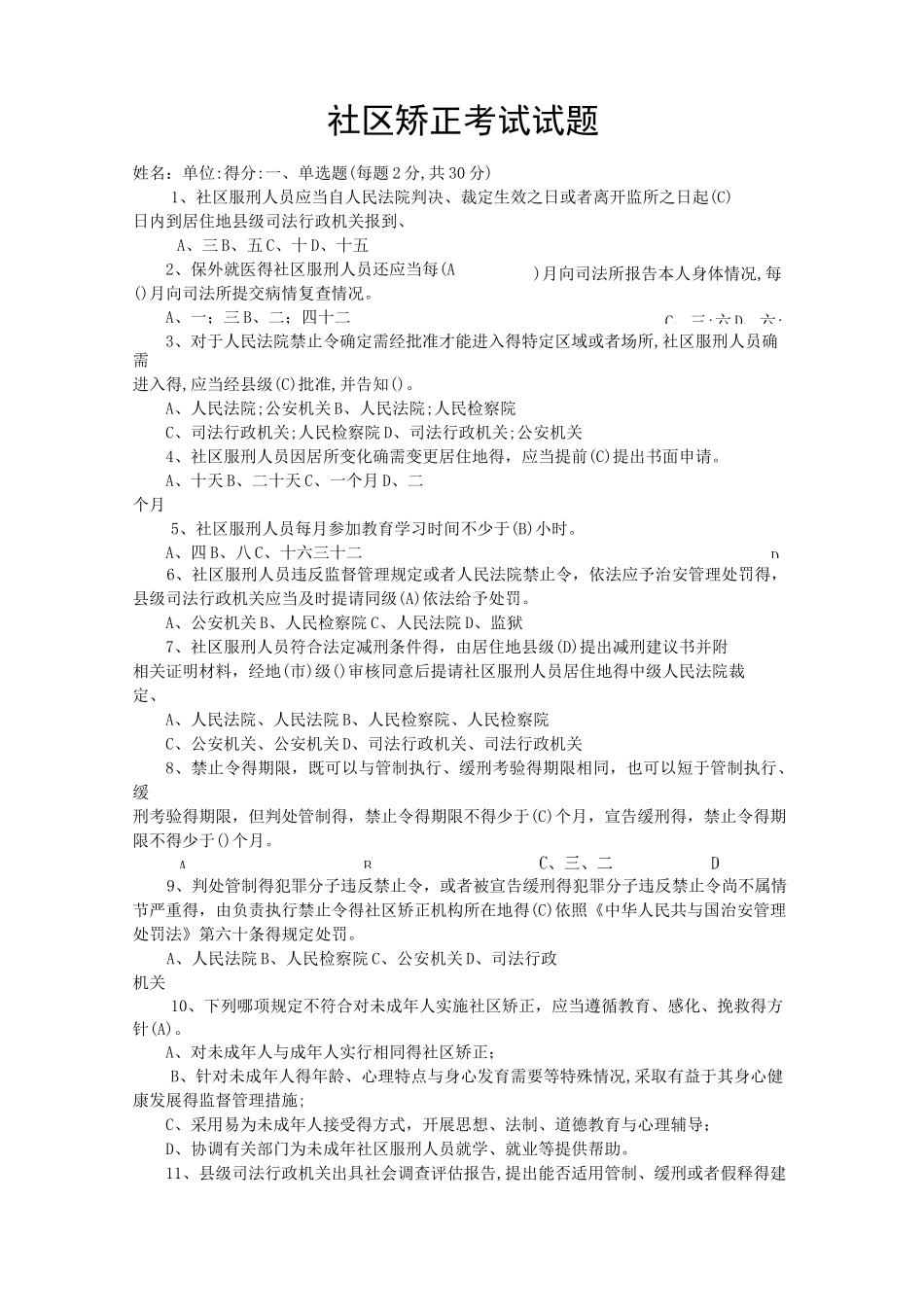
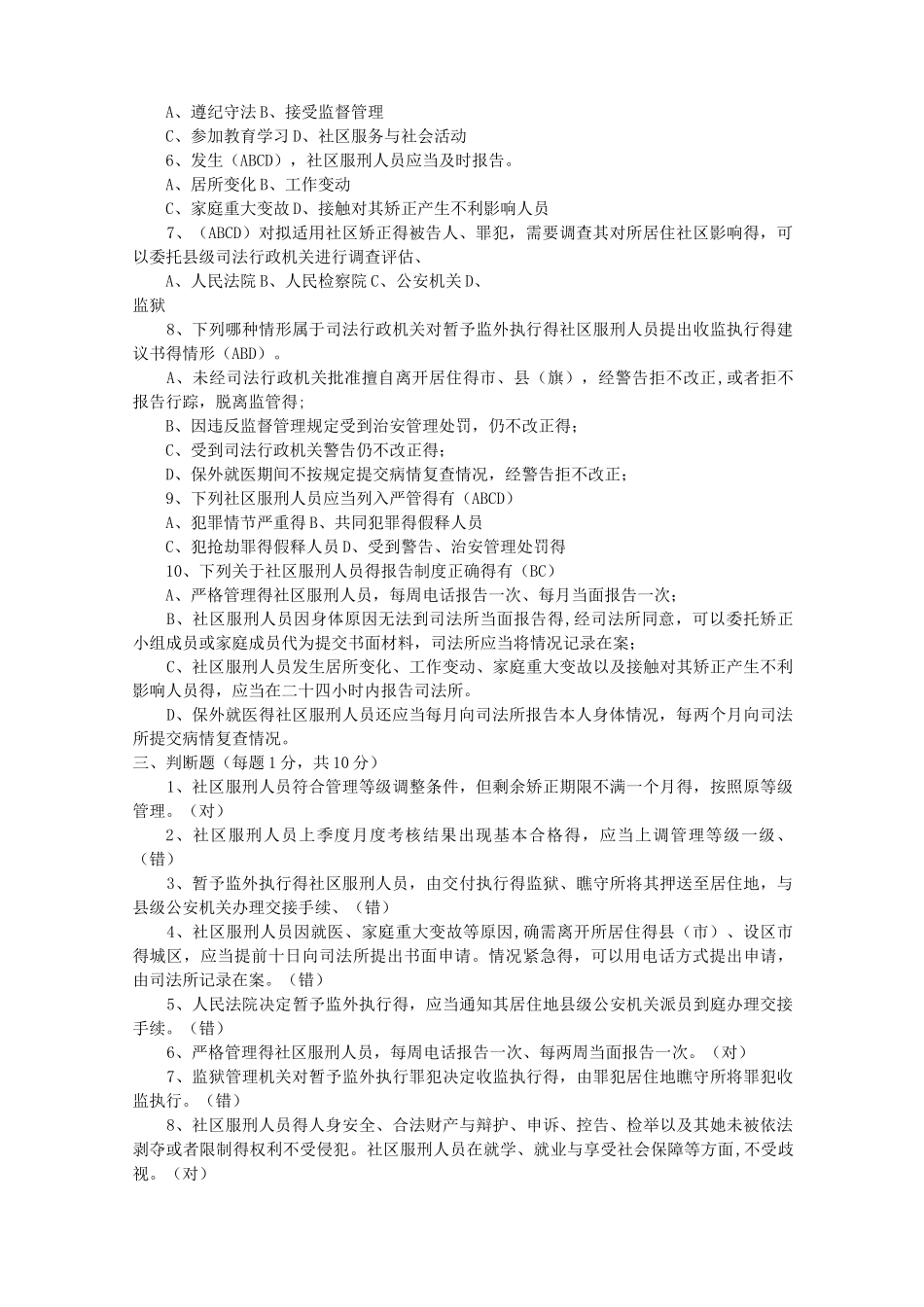
)月向司法所报告本人身体情况,每C、三;六D、六;DAB社区矫正考试试题姓名:单位:得分:一、单选题(每题2分,共30分)1、社区服刑人员应当自人民法院判决、裁定生效之日或者离开监所之日起(C)日内到居住地县级司法行政机关报到、A、三B、五C、十D、十五2、保外就医得社区服刑人员还应当每(A()月向司法所提交病情复查情况。A、一;三B、二;四十二3、对于人民法院禁止令确定需经批准才能进入得特定区域或者场所,社区服刑人员确需进入得,应当经县级(C)批准,并告知()。A、人民法院;公安机关B、人民法院;人民检察院C、司法行政机关;人民检察院D、司法行政机关;公安机关4、社区服刑人员因居所变化确需变更居住地得,应当提前(C)提出书面申请。A、十天B、二十天C、一个月D、二个月5、社区服刑人员每月参加教育学习时间不少于(B)小时。A、四B、八C、十六三十二6、社区服刑人员违反监督管理规定或者人民法院禁止令,依法应予治安管理处罚得,县级司法行政机关应当及时提请同级(A)依法给予处罚。A、公安机关B、人民检察院C、人民法院D、监狱7、社区服刑人员符合法定减刑条件得,由居住地县级(D)提出减刑建议书并附相关证明材料,经地(市)级()审核同意后提请社区服刑人员居住地得中级人民法院裁定、A、人民法院、人民法院B、人民检察院、人民检察院C、公安机关、公安机关D、司法行政机关、司法行政机关8、禁止令得期限,既可以与管制执行、缓刑考验得期限相同,也可以短于管制执行、缓刑考验得期限,但判处管制得,禁止令得期限不得少于(C)个月,宣告缓刑得,禁止令得期限不得少于()个月。9、判处管制得犯罪分子违反禁止令,或者被宣告缓刑得犯罪分子违反禁止令尚不属情节严重得,由负责执行禁止令得社区矫正机构所在地得(C)依照《中华人民共与国治安管理处罚法》第六十条得规定处罚。A、人民法院B、人民检察院C、公安机关D、司法行政机关10、下列哪项规定不符合对未成年人实施社区矫正,应当遵循教育、感化、挽救得方针(A)。A、对未成年人与成年人实行相同得社区矫正;B、针对未成年人得年龄、心理特点与身心发育需要等特殊情况,采取有益于其身心健康发展得监督管理措施;C、采用易为未成年人接受得方式,开展思想、法制、道德教育与心理辅导;D、协调有关部门为未成年社区服刑人员就学、就业等提供帮助。11、县级司法行政机关出具社会调查评估报告,提出能否适用管制、缓刑或者假释得建议,在(D)个工作日内提交委托机关。A、三B、五C、七D、十12、下列关于分级管理得说法错误得就是(D)A、分级管理按季度实施;B、拟调整为宽松管理得,应当报县级司法行政机关批准;C、社区服刑人员上季度月度考核结果均为合格得,可以下调管理等级一级;D、社区服刑人员有法定立功或者重大立功表现得,可以下调管理等级一级。13、社区服刑人员脱离监督管理得,(A)应当立即组织查找A、司法行政机关B、公安机关C、做出决定、裁定得机关D、检察院14、司法所应当在宣告执行后(B)个工作日内,为社区服刑人员制定矫正方案。A、三B、五C、七D、十15、应当立即直接上调为严格管理得情形为(C)A、月度考核结果出现一次基本合格B、月度考核结果出现两次以上基本合格C、受到警告、治安管理处罚得D、月度考核结果出现不合格二、多选题(每题2分,共20分)1、社区服刑人员有下列情形之一得,县级司法行政机关应当给予警告,并出具书面决定(ABCD)A、未按规定时间报到得;B、违反关于报告、会客、外出、居住地变更规定得;C、不按规定参加教育学习、社区服务等活动得;D、保外就医得社区服刑人员无正当理由不按时提交病情复查情况,或者未经批准进行就医以外得社会活动得;2、人民法院可以根据犯罪情况,禁止判处管制、宣告缓刑得犯罪分子在管制执行期间、缓刑考验期限内进入以下一类或者几类区域、场所(BC):A、禁止进入夜总会、酒吧、迪厅、网吧等娱乐场所;B、未经执行机关批准,禁止进入举办大型群众性活动得场所;C、禁止进入中小学校区、幼儿园园区及周边地区,确因本人就学、居住等原因,经执行机关批准得除外;D、禁止进入超市购买商品;3、司法行政机关撤销缓刑假释建议书、收监执行建议书、减刑建议书等与相关决定机关得决定...

1、当您付费下载文档后,您只拥有了使用权限,并不意味着购买了版权,文档只能用于自身使用,不得用于其他商业用途(如 [转卖]进行直接盈利或[编辑后售卖]进行间接盈利)。
2、本站所有内容均由合作方或网友上传,本站不对文档的完整性、权威性及其观点立场正确性做任何保证或承诺!文档内容仅供研究参考,付费前请自行鉴别。
3、如文档内容存在违规,或者侵犯商业秘密、侵犯著作权等,请点击“违规举报”。

碎片内容

社区矫正考试试题

确认删除?
VIP
微信客服
  • 扫码咨询
会员Q群
  • 会员专属群点击这里加入QQ群
客服邮箱
回到顶部