电脑桌面
添加小米粒文库到电脑桌面
安装后可以在桌面快捷访问

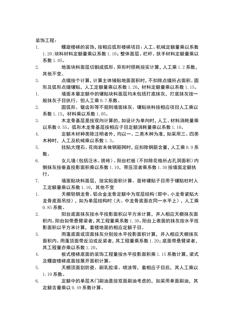
土建装饰需要乘以系数的条目VIP免费

土建装饰需要乘以系数的条目_第1页
1/4
土建装饰需要乘以系数的条目_第2页
2/4
土建装饰需要乘以系数的条目_第3页
3/4
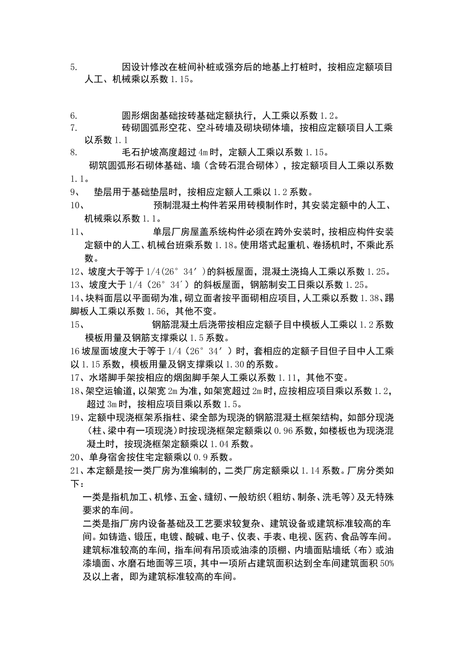
土建工程:第一章土(石)方工程1.人工土方定额是按干土编制的,如挖湿土时,人工乘以系数1.18。干湿土划分依据地质勘测报告中地下常水位为标准划分。2.在有挡土板支撑下挖土方时,按实挖体积,人工乘系数1.43,只要坑内有挡土板,人工要乘以系数1.433.推土机推土、推石碴,铲运机铲运土重车上坡时,如果坡度大于5%时,其运距按坡度区段斜长乘下列系数计算。坡度(%)5~1015以内20以内25以内系数1.752.002.252.504.机械挖土方工程量按施工组织设计分别计算机械和人工挖土工程量。无施工组织设计时,可按机械挖土方90%,人工挖土方10%计算(人工挖土方部分按相应定额项目人工乘系数2.0)。5.土壤含水率定额是按天然含水率为准。如含水率大于25%时,土就是泥,还隐约可见明水,这时人工或机械挖土比较费工时,所以定额人工、机械要乘以系数1.15,当含水率大于40%时,有明水出现,要进行排水,增加排水费用,所以当含水率大于40%时要另行计算。6.推土机推土或铲运机铲土土层平均厚度小于300mm时,推土机台班用量乘以系数1.25;铲运机台班用量乘以系数1.17。7.挖掘机在垫板上进行作业时,人工机械乘以系数1.25,定额内不包括垫板铺设所需的工料、机械消耗。8.推土机、铲运机,推、铲未经压实的积土时,按定额项目乘以系数0.73。1.打试验桩按相应定额项目的人工、机械乘以系数2计算。2.打桩、沉管,桩间净距小于4倍桩径(桩边长)的,均按相应定额项目中的人工、机械乘以系数1.13计算。3.定额以打直桩为准,如打斜桩,斜度在1:6以内者,按相应定额项目人工、机械乘以系数1.25,如斜度大于1:6者,按相应定额项目人工、机械乘以系数1.43。4.定额以平地(坡度小于15°)打桩为准,如在坡堤上(坡度大于15°)打桩时,按相应定额项目人工、机械乘以系数1.15。如在基坑内(基坑深度大于1.5m)打桩或在地坪上打坑槽内(坑槽深度大于1m)桩时,按相应定额项目人工、机械乘以系数1.11。5.因设计修改在桩间补桩或强夯后的地基上打桩时,按相应定额项目人工、机械乘以系数1.15。6.圆形烟囱基础按砖基础定额执行,人工乘以系数1.2。7.砖砌圆弧形空花、空斗砖墙及砌块砌体墙,按相应定额项目人工乘以系数1.18.毛石护坡高度超过4m时,定额人工乘以系数1.15。砌筑圆弧形石砌体基础、墙(含砖石混合砌体),按定额项目人工乘以系数1.1。9、垫层用于基础垫层时,按相应定额人工乘以1.2系数。10、预制混凝土构件若采用砖模制作时,其安装定额中的人工、机械乘以系数1.1。11、单层厂房屋盖系统构件必须在跨外安装时,按相应构件安装定额中的人工、机械台班乘系数1.18。使用塔式起重机、卷扬机时,不乘此系数。12、坡度大于等于1/4(26°34′)的斜板屋面,混凝土浇捣人工乘以系数1.25。13、坡度大于1/4(26°34´)的斜板屋面,钢筋制安工日乘以系数1.25。14、块料面层以平面砌为准,砌立面者按平面砌相应项目,人工乘以系数1.38、踢脚板人工乘以系数1.56,其他不变。15、钢筋混凝土后浇带按相应定额子目中模板人工乘以1.2系数模板用量及钢筋支撑乘以1.5系数。16坡屋面坡度大于等于1/4(26°34′)时,套相应的定额子目但子目中人工乘以1.15系数,模板用量及钢支撑乘以1.30的系数。17、水塔脚手架按相应的烟囱脚手架人工乘以系数1.11,其他不变。18、架空运输道,以架宽2m为准,如架宽超过2m时,应按相应项目乘以系数1.2,超过3m时,按相应项目乘以系数1.5。19、定额中现浇框架系指柱、梁全部为现浇的钢筋混凝土框架结构,如部分现浇(柱、梁中有一项现浇)时按现浇框架定额乘以0.96系数,如楼板也为现浇混凝土时,按现浇框架定额乘以1.04系数。20、单身宿舍按住宅定额乘以0.9系数。21、本定额是按一类厂房为准编制的,二类厂房定额乘以1.14系数。厂房分类如下:一类是指机加工、机修、五金、缝纫、一般纺织(粗纺、制条、洗毛等)及无特殊要求的车间。二类是指厂房内设备基础及工艺要求较复杂、建筑设备或建筑标准较高的车间。如铸造、锻压,电镀、酸碱、电子、仪表、手表、电视、医药、食品等车间。建筑标准较高的车间,指车间有吊顶或油漆的顶棚、内墙面贴墙纸(布)或油漆墙面、水磨石地面等...

1、当您付费下载文档后,您只拥有了使用权限,并不意味着购买了版权,文档只能用于自身使用,不得用于其他商业用途(如 [转卖]进行直接盈利或[编辑后售卖]进行间接盈利)。
2、本站所有内容均由合作方或网友上传,本站不对文档的完整性、权威性及其观点立场正确性做任何保证或承诺!文档内容仅供研究参考,付费前请自行鉴别。
3、如文档内容存在违规,或者侵犯商业秘密、侵犯著作权等,请点击“违规举报”。

碎片内容

土建装饰需要乘以系数的条目

您可能关注的文档

确认删除?
VIP
微信客服
  • 扫码咨询
会员Q群
  • 会员专属群点击这里加入QQ群
客服邮箱
回到顶部