电脑桌面
添加小米粒文库到电脑桌面
安装后可以在桌面快捷访问

临时用工协议书VIP专享VIP免费

临时用工协议书_第1页
1/5
临时用工协议书_第2页
2/5
临时用工协议书_第3页
3/5
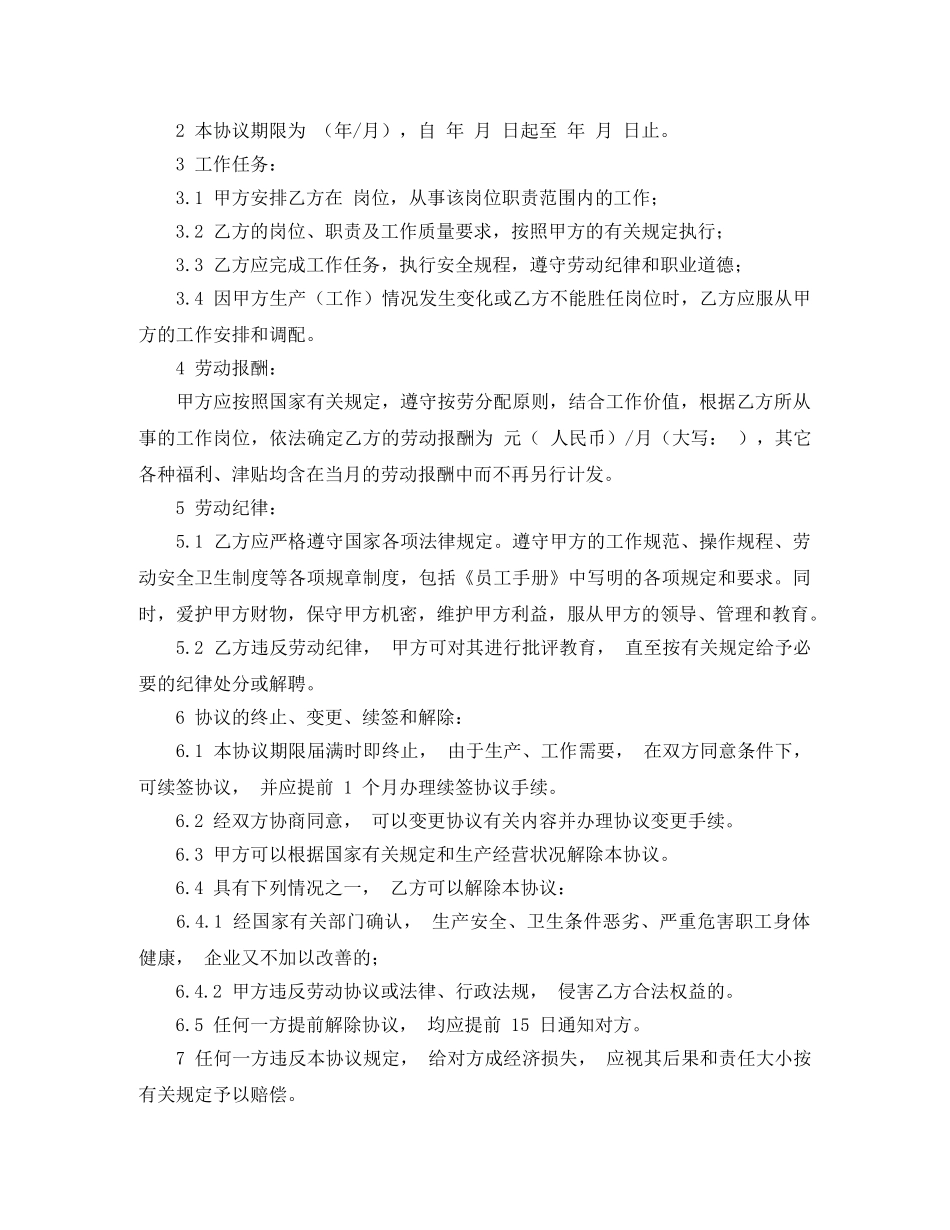
此资料由网络收集而来,如有侵权请告知上传者立即删除。资料共分享,我们负责传递知识。临时用工协议书临时用工协议书范本在现在社会,很多地方都会使用到协议书,协议书对双方的事务履行起到积极作用。那么什么样的协议书才是有效的呢?下面是小编为大家收集的临时用工协议书范本,欢迎大家分享。临时用工协议书范本1甲方:________姓名:________身份证号码:________________乙方:________姓名________身份证号码________1、根据有关规定,经协商甲、乙双方共同签订本协议,共同执行。2、本协议期限为(年/月),自________年____月____日起至________年____月____日止。3、工作任务:3.1甲方安排乙方在岗位,从事该岗位职责范围内的工作;3.2乙方的岗位、职责及工作质量要求,按照甲方的有关规定执行;3.3乙方应完成工作任务,执行安全规程,遵守劳动纪律和职业道德;3.4因甲方生产(工作)情况发生变化或乙方不能胜任岗位时,乙方应服从甲方的工作安排和调配。4、劳动报酬:甲方应按照国家有关规定,遵守按劳分配原则,结合工作价值,根据乙方所从事的工作岗位,依法确定乙方的劳动报酬为元(人民币)/月(大写:),其它各种福利、津贴均含在当月的劳动报酬中而不再另行计发。5、劳动纪律:5.1乙方应严格遵守国家各项法律规定。遵守甲方的工作规范、操作规程、劳动安全卫生制度等各项规章制度,包括《员工手册》中写明的各项规定和要求。同此资料由网络收集而来,如有侵权请告知上传者立即删除。资料共分享,我们负责传递知识。时,爱护甲方财物,保守甲方机密,维护甲方利益,服从甲方的领导、管理和教育。5.2乙方违反劳动纪律,甲方可对其进行批评教育,直至按有关规定给予必要的纪律处分或解聘。6、协议的终止、变更、续签和解除:6.1本协议期限届满时即终止,由于生产、工作需要,在双方同意条件下,可续签协议,并应提前1个月办理续签协议手续。6.2经双方协商同意,可以变更协议有关内容并办理协议变更手续。6.3甲方可以根据国家有关规定和生产经营状况解除本协议。6.4具有下列情况之一,乙方可以解除本协议:6.4.1经国家有关部门确认,生产安全、卫生条件恶劣、严重危害职工身体健康,企业又不加以改善的;6.4.2甲方违反劳动协议或法律、行政法规,侵害乙方合法权益的。6.5任何一方提前解除协议,均应提前____日通知对方。7、任何一方违反本协议规定,给对方成经济损失,应视其后果和责任大小按有关规定予以赔偿。8、协议如有未尽事宜,凡属国家有规定的,按有关规定执行;凡属国家没有规定的,甲、乙双方可协商修订、补充。9、本协议双方签字即生效。协议一式贰份,甲、乙双方各持一份,具有同等法律效力。甲方:________________乙方:签订日期:________年____月____日临时用工协议书范本2甲方:姓名身份证号码乙方:姓名身份证号码1根据有关规定,经协商甲、乙双方共同签订本协议,共同执行。此资料由网络收集而来,如有侵权请告知上传者立即删除。资料共分享,我们负责传递知识。2本协议期限为(年/月),自年月日起至年月日止。3工作任务:3.1甲方安排乙方在岗位,从事该岗位职责范围内的工作;3.2乙方的岗位、职责及工作质量要求,按照甲方的有关规定执行;3.3乙方应完成工作任务,执行安全规程,遵守劳动纪律和职业道德;3.4因甲方生产(工作)情况发生变化或乙方不能胜任岗位时,乙方应服从甲方的工作安排和调配。4劳动报酬:甲方应按照国家有关规定,遵守按劳分配原则,结合工作价值,根据乙方所从事的工作岗位,依法确定乙方的劳动报酬为元(人民币)/月(大写:),其它各种福利、津贴均含在当月的劳动报酬中而不再另行计发。5劳动纪律:5.1乙方应严格遵守国家各项法律规定。遵守甲方的工作规范、操作规程、劳动安全卫生制度等各项规章制度,包括《员工手册》中写明的各项规定和要求。同时,爱护甲方财物,保守甲方机密,维护甲方利益,服从甲方的领导、管理和教育。5.2乙方违反劳动纪律,甲方可对其进行批评教育,直至按有关规定给予必要的纪律处分或解聘。6协议的终止、变更、续签和解除:6.1本协议期限届满时即终止,由于生产、工作需要,在双方同意条件下,可续签...

1、当您付费下载文档后,您只拥有了使用权限,并不意味着购买了版权,文档只能用于自身使用,不得用于其他商业用途(如 [转卖]进行直接盈利或[编辑后售卖]进行间接盈利)。
2、本站所有内容均由合作方或网友上传,本站不对文档的完整性、权威性及其观点立场正确性做任何保证或承诺!文档内容仅供研究参考,付费前请自行鉴别。
3、如文档内容存在违规,或者侵犯商业秘密、侵犯著作权等,请点击“违规举报”。

碎片内容

临时用工协议书

确认删除?
VIP
微信客服
  • 扫码咨询
会员Q群
  • 会员专属群点击这里加入QQ群
客服邮箱
回到顶部