电脑桌面
添加小米粒文库到电脑桌面
安装后可以在桌面快捷访问

检验员技能培训资料(DOC48页)VIP免费

检验员技能培训资料(DOC48页)_第1页
1/48
检验员技能培训资料(DOC48页)_第2页
2/48
检验员技能培训资料(DOC48页)_第3页
3/48
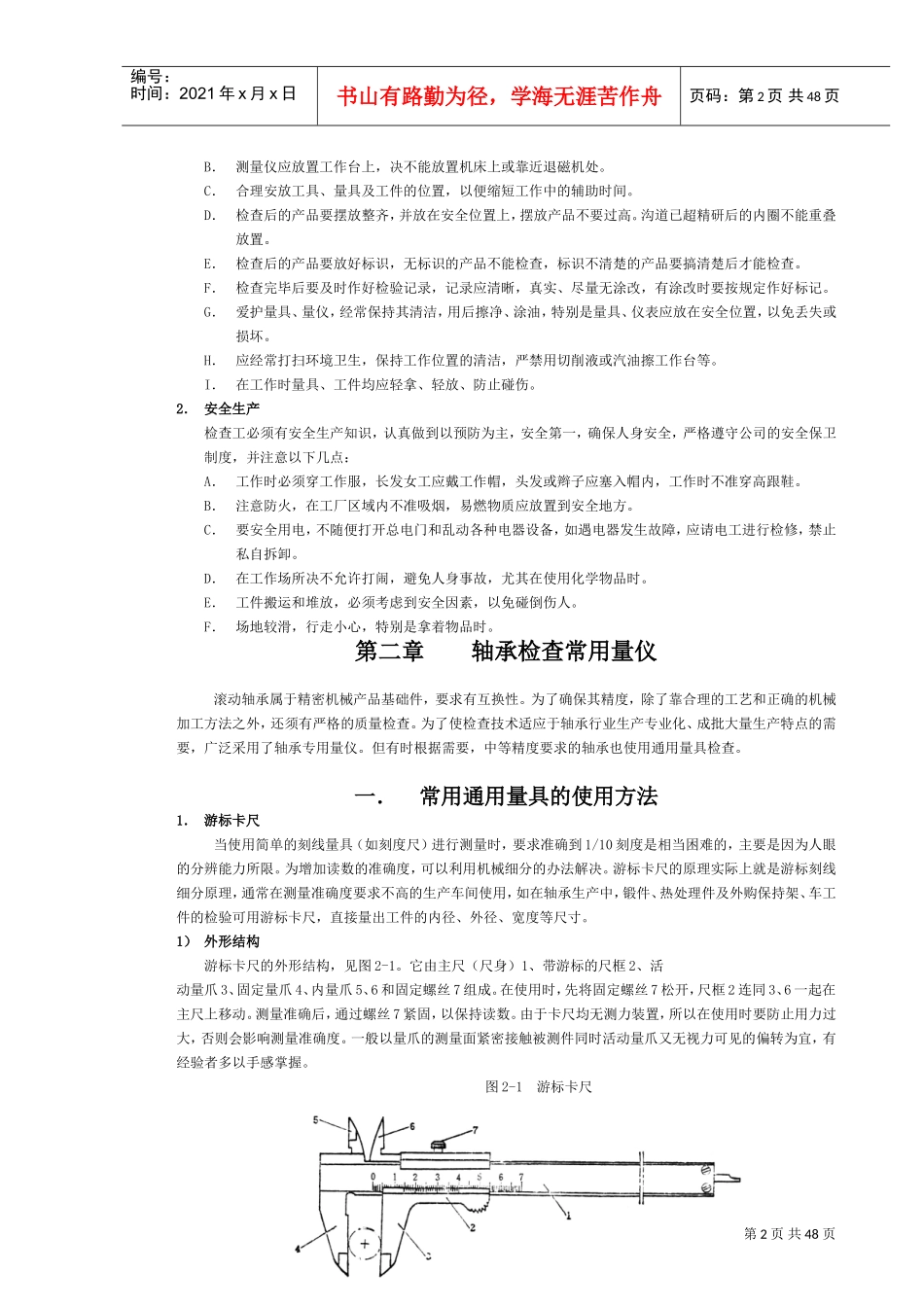
第1页共48页编号:时间:2021年x月x日书山有路勤为径,学海无涯苦作舟页码:第1页共48页检验员技能培训资料第一章检验入门一.国民经济的发展对轴承产品质量的要求滚动轴承是一种精密的机械元件,也是各种机械中通用性极强的基础件,凡作旋转运动的机械都离不开轴承,因此,轴承制造是机械制造工业系统中重要组成部分。随着国民经济的发展,科学技术向高、精、尖方向迈进,对各种机械的工作性能、寿命、可靠性及经济指标提出新的要求,在某种程度上来说滚动轴承起着举足轻重的作用,如我们现在生产的摩托车曲轴轴承,对轴承提出了可靠性、高寿命及低摩擦;如家电产品,对轴承提出了低噪声、高精度的质量要求。在我国,轴承产品不仅装在各种机械上出口,而且也单独作为一种产品大量出口。轴承产品质量是反映我国科学技术和工业现代化水平的重要标志之一,就现在来说,我国许多高精度、低噪声的轴承还依赖进口,因此,轴承行业应努力提高轴承产品质量,适应国民经济发展的需要。特别是我们公司,生产的轴承基本上还属于大众化、低档次的产品,只有不断地开发高档产品,不断地提高产品质量才能生存、才能发展。二.轴承检查在轴承制造中的重要地位轴承属于大批量专业化生产的产品,公司除了内、外圈这两大件是自已生产外,其余都是商品零件,最后才装配成一套轴承。为了保证轴承生产各工序的正常进行和产品的质量要求,轴承质量检查十分重要,它是保证轴承产品达到各种等级标准的手段。轴承零件的尺寸精度、几何精度、形位公差和表面质量等常使用轴承量仪来检测。从轴承生产流程来看,一套轴承的内外圈加工需几十道工序,需几十种检查量仪,进行上百次的检查。在轴承生产中的检查人员一般占生产工人的10%~16%。而且只有通过检查人员的检查才能评定轴承零件、成品的质量可见轴承检查在轴承行业中的重要地位。三.轴承检查工在轴承生产中的作用及学习要求轴承检查工在轴承生产中的作用主要有三个方面:第一,检查工对产品质量起到把关的作用。检查工按技术标准进行严格的检查,漏检率控制在规定范围内,保证产品的合格率;第二,检查工对产品质量起到监督的作用。检查工监督产品按工艺加工,防止发生工序中的产品质量事故;第三,当加工的产品质量发生事故及时向工长报告,并逐级上报。《轴承检查工技能》是以培训轴承检查工掌握和提高轴承生产过程中检查轴承零件与成品的操作技能为主要内容。它是轴承行业科技人员和检查工长期生产实践与经验的总结。轴承检查工技能包括:轴承零件、成品检查用量仪使用方法、调整技术,轴承零件、成品检查项目、检查方法,产品质量问题分析等等。因此要求大家在学习操作技能的同时,要加强现场训练,要求做到:A.能看懂轴承检测的有关工艺文件、检查规程和查阅方法;B.根据被测轴承零件或成品正确选择量具与仪器,并能对仪器进行调整和维护保养;C.掌握轴承零件、成品的检查技能;D.在检查过程中能判断产品质量问题并具有分析解决问题的能力。四.检查工的文明生产和安全操作1.文明生产文明生产是工厂管理内容之一,做为一名检查工要养成文明生产的良好习惯,这样既有利于生产,提高效率,又有利于个人身心健康。A.在工作位置内只能放置为完成本工序所需的量具、量仪、被检验的零件、成品等,不放与本工序无关的物品,量仪要按定置摆放,以免影响工作。第2页共48页编号:时间:2021年x月x日书山有路勤为径,学海无涯苦作舟页码:第2页共48页B.测量仪应放置工作台上,决不能放置机床上或靠近退磁机处。C.合理安放工具、量具及工件的位置,以便缩短工作中的辅助时间。D.检查后的产品要摆放整齐,并放在安全位置上,摆放产品不要过高。沟道已超精研后的内圈不能重叠放置。E.检查后的产品要放好标识,无标识的产品不能检查,标识不清楚的产品要搞清楚后才能检查。F.检查完毕后要及时作好检验记录,记录应清晰,真实、尽量无涂改,有涂改时要按规定作好标记。G.爱护量具、量仪,经常保持其清洁,用后擦净、涂油,特别是量具、仪表应放在安全位置,以免丢失或损坏。H.应经常打扫环境卫生,保持工作位置的清洁,严禁用切削液或汽油擦工作台等。I...

1、当您付费下载文档后,您只拥有了使用权限,并不意味着购买了版权,文档只能用于自身使用,不得用于其他商业用途(如 [转卖]进行直接盈利或[编辑后售卖]进行间接盈利)。
2、本站所有内容均由合作方或网友上传,本站不对文档的完整性、权威性及其观点立场正确性做任何保证或承诺!文档内容仅供研究参考,付费前请自行鉴别。
3、如文档内容存在违规,或者侵犯商业秘密、侵犯著作权等,请点击“违规举报”。

碎片内容

检验员技能培训资料(DOC48页)

确认删除?
VIP
微信客服
  • 扫码咨询
会员Q群
  • 会员专属群点击这里加入QQ群
客服邮箱
回到顶部