电脑桌面
添加小米粒文库到电脑桌面
安装后可以在桌面快捷访问

广东省汕头市2012中考历史-总复习-人教新课标版VIP免费

广东省汕头市2012中考历史-总复习-人教新课标版_第1页
1/13
广东省汕头市2012中考历史-总复习-人教新课标版_第2页
2/13
广东省汕头市2012中考历史-总复习-人教新课标版_第3页
3/13
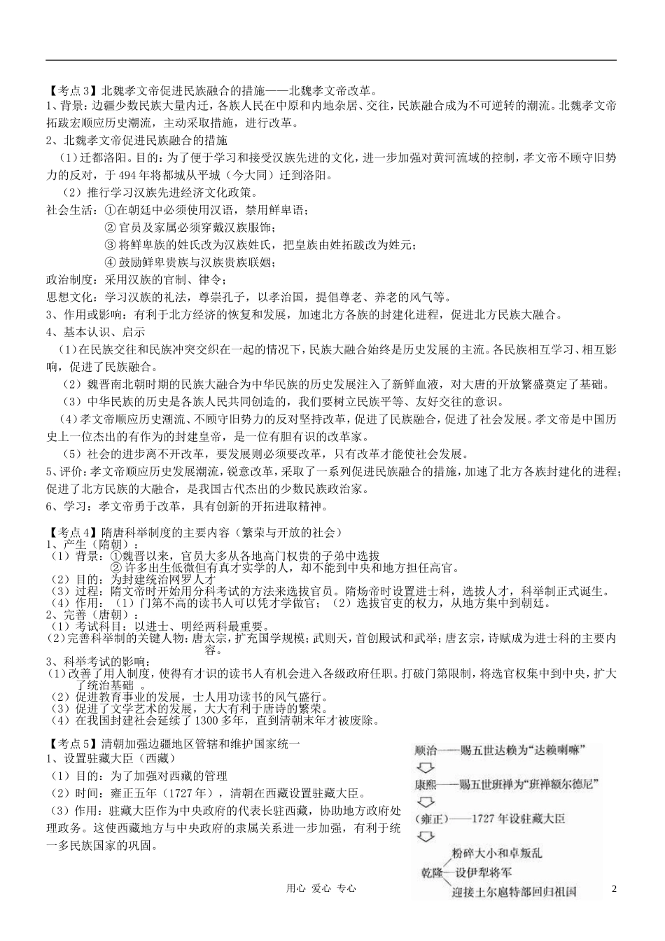
九年级历史复习资料一、中国古代史【考点1】西周分封制的主要内容(国家的产生和社会变革)1、目的:周初为了巩固统治,实行分封制。(分封制是西周重要的政治制度)2、内容:A、周天子把土地和平民、奴隶,分给亲属功臣等,封他们为诸侯。B、诸侯必须服从周天子的命令,向天子缴纳贡品,平时镇守疆土,战时代并随天子作战。3、作用:西周通过分封诸侯,开发了边远地区,加强了统治,成为一个强盛的国家。4、影响:形成了严格的等级制度(地方权力过大,易导致政局动荡、国家分裂,成为春秋战国时期诸侯纷争的根源。)5、示意图:6、西周的制度:世袭制(世袭制代替了禅让制)、分封制、奴隶制、等级制、宗法制。【考点2】秦兼并六国和秦始皇加强中央集权的史实,统一国家建立的意义(统一的国家的建立)一、秦统一六国(六国指齐、楚、燕、韩、赵、魏,灭亡顺序:韩、赵、魏、楚、燕、齐)1、灭六国的时间:公元前230年至公元前221年2、秦朝建立的时间:公元前221年3、开国皇帝:秦始皇(嬴政)4、都城:咸阳5、秦朝统一的意义:中国历史上第一个统一的中央集权的封建国家二、巩固统一的措施:1、政治上:创立封建专制主义中央集权制,最高统治者皇帝,总揽一切大权;中央设太尉、丞相、御史大夫,分管行政、司法、军事;地方废除分封制,推行郡县制;2、经济上:统一度量衡(尺寸、升斗、斤两),统一货币(圆形方孔铜钱)3、文化上:统一文字(小篆,后推广笔画更为简单的隶书)4、思想上:加强思想控制,焚书坑儒。(A目的:统一思想。B提出者:李斯。C具体做法:除有关医药、占卜和有关医学的书籍外,其他书籍都要烧掉。谈论儒家诗书的都要判处死刑。D严重影响:①摧残了中国古代文化;②嵌制了人们的思想感情;③制约了活跃的学术思想)5、军事上:⑴北击匈奴,修筑长城(东起辽东,西至临洮);⑵开发南疆,开凿灵渠。三、统一国家建立的意义(1)它结束了春秋战国以来诸侯长期割据混乱的局面,开创了统一的新局面;(2)秦的统一,符合历史发展的要求,为我国统一的多民族国家的建立与发展奠定了基础;(3)秦的统一符合各族人民的共同愿望,有利于人民生活的安定和社会生产的发展。(4)建立君主专制中央集权的封建制度,对我国封建社会产生深远的影响。四、评价秦始皇:功:秦始皇是对中国历史作出过巨大贡献、产生过巨大影响的封建皇帝。他顺应历史发展潮流,灭六国统一了中国,结束了长期以来诸侯割据的局面,有利于人民生活安定和社会生产,符合各族人民的共同愿望;他建立了封建专制主义的中央集权制度,对我国历史产生了深远影响;统一了全国的度量衡、货币、文字,促进了各地的经济文化交流,巩固了国家的统一;通过统一战争,扩大了疆域,使秦朝成为我国历史上第一个统一的多民族的封建国家。过:秦始皇又是统治残暴的封建皇帝。秦朝建立后,沉重的赋税,繁重的兵役和徭役、严酷的法律,给人民带来了无比的痛苦和极大的灾难;焚书坑儒钳制了思想,摧残了文化。给我国古代文化造成巨大损失。功过相比,秦始皇功大于过。用心爱心专心1天子诸侯卿大夫士平民奴隶等级示意图【考点3】北魏孝文帝促进民族融合的措施——北魏孝文帝改革。1、背景:边疆少数民族大量内迁,各族人民在中原和内地杂居、交往,民族融合成为不可逆转的潮流。北魏孝文帝拓跋宏顺应历史潮流,主动采取措施,进行改革。2、北魏孝文帝促进民族融合的措施(1)迁都洛阳。目的:为了便于学习和接受汉族先进的文化,进一步加强对黄河流域的控制,孝文帝不顾守旧势力的反对,于494年将都城从平城(今大同)迁到洛阳。(2)推行学习汉族先进经济文化政策。社会生活:①在朝廷中必须使用汉语,禁用鲜卑语;②官员及家属必须穿戴汉族服饰;③将鲜卑族的姓氏改为汉族姓氏,把皇族由姓拓跋改为姓元;④鼓励鲜卑贵族与汉族贵族联姻;政治制度:采用汉族的官制、律令;思想文化:学习汉族的礼法,尊崇孔子,以孝治国,提倡尊老、养老的风气等。3、作用或影响:有利于北方经济的恢复和发展,加速北方各族的封建化进程,促进北方民族大融合。4、基本认识、启示(1)在民族交往和民族冲突交织在一起的情况下,民...

1、当您付费下载文档后,您只拥有了使用权限,并不意味着购买了版权,文档只能用于自身使用,不得用于其他商业用途(如 [转卖]进行直接盈利或[编辑后售卖]进行间接盈利)。
2、本站所有内容均由合作方或网友上传,本站不对文档的完整性、权威性及其观点立场正确性做任何保证或承诺!文档内容仅供研究参考,付费前请自行鉴别。
3、如文档内容存在违规,或者侵犯商业秘密、侵犯著作权等,请点击“违规举报”。

碎片内容

广东省汕头市2012中考历史-总复习-人教新课标版

您可能关注的文档

相关文档

确认删除?
VIP
微信客服
  • 扫码咨询
会员Q群
  • 会员专属群点击这里加入QQ群
客服邮箱
回到顶部