电脑桌面
添加小米粒文库到电脑桌面
安装后可以在桌面快捷访问

垃圾处理技术VIP免费

垃圾处理技术_第1页
1/6
垃圾处理技术_第2页
2/6
垃圾处理技术_第3页
3/6
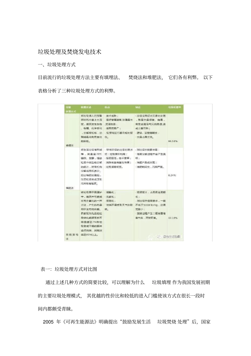
垃圾处理及焚烧发电技术一、垃圾处理方式目前流行的垃圾处理方法主要有填埋法、焚烧法和堆肥法,它们各有利弊。以下表格分析了三种垃圾处理方式的利弊。表一:垃圾处理方式对比图通过上述几种方式的简要比较,可以理解为什么垃圾填埋作为我国发展初期的主要垃圾处理模式,其优越的性价比和较低的进入门槛使该方式在很长一段时间内都颇受青睐。2005年《可再生能源法》明确提出“鼓励发展生活垃圾焚烧处理”后,国家关于垃圾处理的优惠政策就向垃圾焚烧方向倾斜。2017年,国家发改委、住建部联合发布的《“十三五”全国城镇生活垃圾无害化处理设施建设规划》中提出要求“直辖市、计划单列市和省会城市(建成区)生活垃圾无害化处理率达到100%;其他城市生活垃圾无害化处理率达到95%以上,县城(建成区)生活垃圾无害化处理率达到80%以上,建制镇生活垃圾无害化处理率达到70%以上”,以及在部分区域实现原生垃圾“零填埋”。要实现上述目标,各地政府逐渐将重心移向垃圾处理率较高的焚烧处理方式。二、垃圾焚烧发电技术生活垃圾能否采用焚烧处理技术,取决于垃圾中可燃质量、低位发热值和垃圾含水率。一般要求,生活垃圾低位发热值在3350kj/kg以上,垃圾含水率50%以下,垃圾能够自然焚烧,但无法满足炉膛内烟气850℃/2S的要求。当生活垃圾低位发热值在6280kj/kg以上,方可实现稳定燃烧,满足发电的需要,有效利用能源,建设垃圾焚烧发电厂。目前,国内建成焚烧设施的城市,。50%上下,含水率一般大于5000kj/kg生活垃圾低位热值大多在.下图是一张垃圾处理流程图,带大家读懂垃圾焚烧发电到底是怎么回事。图一:垃圾处理流程图焚决定着垃圾处理的效果和运行的经济性。其中焚烧炉是垃圾焚烧发电的核心,流化烧炉充分燃烧后才能达到无害化和减量化的目标。常用的焚烧炉有炉排炉、下面介绍最为常见的炉排炉和循环流化回转窑等类型。热解焚烧炉、床焚烧炉、床两种模式。炉排炉技术:通过炉排的机械运动加强垃圾扰动,促进垃圾完全燃烧循环流化床:高速气流驱动垃圾在炉膛内沸腾流动,促进完全燃烧表二:常见焚烧炉对比图严格,以炉排炉为主。在中国,由于是混合收集的生在国外,由于垃圾分类活垃圾,具有成分复杂多变、热值低、含水率高的特点,所选择的垃圾焚烧技术必须与这些特性相适应。因此,国内炉排炉、流化床焚烧炉两者并举。国家建设部、国家环保总局发“目前垃圾焚烧宜采用以布的《城市生活垃圾处理及污染防治技术政策》要求:所以机械炉排炉作为。炉排炉为基础的成熟技术,审慎采用其它炉型的焚烧炉”垃圾焚烧炉首选炉型。台,10002017台,年中国垃圾焚烧炉约为据统计,2010329到年已超过未来几年在政策驱动下,我国垃圾焚烧炉迎来发展机遇期。.根据规划的相关目标和标准,预计我国垃圾焚烧炉以年均复合增长率17.23%的速度增长,到2022年我国垃圾焚烧炉将达到2273台,是当前焚烧炉数量的2倍之多。下图是对中国垃圾焚烧炉行业市场规模的预测。图二:2017-2022年中国垃圾焚烧炉行业市场规模预测(单位:台)机械炉排炉和流化床焚烧炉均被列入《环境保护综合名录(2017年版)》。2017年9月,经国务院同意,财政部联合环保部等部门联合制定出台了《环境保护专用设备企业所得税优惠目录(2017年版)》,包括24项环保专用设备,企业购置并实际使用列入《环境保护专用设备企业所得税优惠目录》范围内的环境保护专用设备的,该专用设备投资额的10%可以从企业当年的应纳税额中抵免;当年不足抵免的,可以在后5个纳税年度中结转抵免。三、如何实现垃圾焚烧发电技术的无害化但垃圾焚虽然采用焚烧发电方式处理城市垃圾已成为越来越多省份的选择,灰困扰大家的还是垃圾焚烧发电前后产生的烟气、烧发电厂依然面临诸多争议,渣、渗滤液、臭气的处理问题。.如果未能很好地处理上述三废的排放,焚烧厂可能遭自环保局的严厉惩罚,甚至因为对二次废物的违法处理,被追究刑事责任。接下来我们将介绍几种主要的焦点排放物。二噁英垃圾焚烧厂排放的废气主要来自于焚烧过程所产生的烟气,其主要污染物为粉尘、氯化氢、二氧化硫、氮氧化物、二噁英及重金属等。根据《生活垃圾焚烧污染控制标准》(GB18485-2014)要求,...

1、当您付费下载文档后,您只拥有了使用权限,并不意味着购买了版权,文档只能用于自身使用,不得用于其他商业用途(如 [转卖]进行直接盈利或[编辑后售卖]进行间接盈利)。
2、本站所有内容均由合作方或网友上传,本站不对文档的完整性、权威性及其观点立场正确性做任何保证或承诺!文档内容仅供研究参考,付费前请自行鉴别。
3、如文档内容存在违规,或者侵犯商业秘密、侵犯著作权等,请点击“违规举报”。

碎片内容

垃圾处理技术

您可能关注的文档

爱的疯狂+ 关注
实名认证
内容提供者

该用户很懒,什么也没介绍

确认删除?
VIP
微信客服
  • 扫码咨询
会员Q群
  • 会员专属群点击这里加入QQ群
客服邮箱
回到顶部