电脑桌面
添加小米粒文库到电脑桌面
安装后可以在桌面快捷访问

运输购销合同 VIP免费

运输购销合同 _第1页
1/7
运输购销合同 _第2页
2/7
运输购销合同 _第3页
3/7
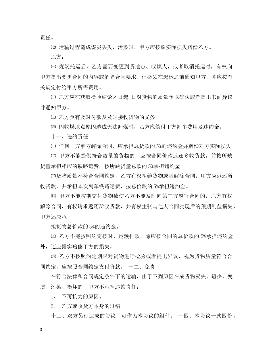
此资料由网络收集而来,如有侵权请告知上传者立即删除。资料共分享,我们负责传递知识。运输购销合同购销也称为“经销”,即由商家正式下订单采购,货款到帐期时,由商家支付给供应商。运输购销合同又是怎么一回事?以下是范文网小编整理的运输购销合同,欢迎参考阅读。运输购销合同范文篇一甲方:合同编号:乙方:签订地点:签订时间:年月日经甲乙双方友好协商,现就乙方向甲方购买下列货物订立如下条款,以资共同遵守。一、收货人名称、发站、到站、产品名称、质量指标、品种规格、包装、数量、单价、金额:三、质量、数量验收标准及方法:根据合同约定的质量指标和数量,以产品到达用户地点3日内接货抽样验收为止,以甲方传真或邮寄提供的GMA认证的化验指标为依据。四、结算方式:银行承兑汇票、款到发货;汽车运输以实际装载量为准。五、文件提供:装车费、运费由乙方自行结算;产品金额部分提供专用发票;同时提供产品检验报告单。六、本合同有效期为20xx年12月31日止,产品价格以甲方当期公布价格为准,发生变化时甲方提前通知乙方,如继续合作需另行签订合同。七、解决合同纠纷的方式:履行过程中若发生争议,由双方协商解决;协商不成也可提交合同签约地的商务仲裁委员会仲裁或人民法院进行裁决。八、其他约定事项:本合同一式四份,甲方三份乙方一份,本合同自签订之日起生效;特别情况下,经双方授权签字的传真件与本合同具有同等法律效力。九、免责条款:由于不可抗力及运力条件限制等原因,至使双方造成的直接损失,互不承担责任。甲方:乙方:日期:运输购销合同范文篇二出卖人(以下简称甲方):1此资料由网络收集而来,如有侵权请告知上传者立即删除。资料共分享,我们负责传递知识。住所:法定代表人:买受人(以下简称乙方):住所:法定代表人:根据《中华人民共和国合同法》《中华人民共和国物权法》及其他相关法律、法规的规定,年月日,甲、乙双方平等协商,就双方之间的原煤购销事宜达成一致协议,内容如下:一、货物名称:二、数量:吨。三、计量方法:以火车站铁路地衡计量为准。四、质量要求:(以乙方亲自采样送检结果为准)发热量不得低于千卡/kg,硫含量不得超过%/kg,灰粉含量不得超过/kg,水份含量不超过/kg,挥发分含量不超过%/kg.五、价款:总单价/吨,总价款:万元。六、货物的检验:装车前日双方共同委托法定专业技术机构检验。七、货物交付时间:年月日前。八、货物的交付地点:邵阳(北)火车站。九、货物的交付方式:火车站火车车板交货。十、双方的权利与义务:甲方:㈠甲方应该按照合同约定的数量和质量要求向乙方提供符合合同条件的原煤。㈡甲方为乙方代办火车站渑池—(至)—邵阳北站铁路运输手续,并向乙方交付提货单据。㈢甲方为乙方出具煤炭销售统一发票。㈣甲方有责任向乙方提供每月运煤发数及结算方面的核对和相关服务。㈤对托运的煤炭,应按照国家规定标准进行包装,遵守有关规定,按照合同规定的时间和数量保质保量运到指定地点。㈥对托运的煤炭要保证无短缺,无人为的变质,如有上述问题,应承担赔偿2此资料由网络收集而来,如有侵权请告知上传者立即删除。资料共分享,我们负责传递知识。责任。㈦运输过程造成煤炭丢失,污染时,甲方应按照实际损失赔偿乙方。乙方:㈠煤炭托运后,乙方需要变更到货地点、収煤人,或者取消托运时,有权向甲方提出变更合同的内容或解除合同要求。但必须在起运之前通知甲方,并应按有关规定付给甲方所需费用。㈡乙方应在获取检验结论之日起日对货物的质量予以确认或者提出书面异议并通知甲方。㈢乙方负有及时付款及及时接收货物的义务。㈣因收煤地点原因造成无法卸煤时,乙方应偿付甲方卸车费用及违约金。十一、违约责任㈠任何一方单方解除合同,应承担总货款的5%的违约金并赔偿对方实际损失。㈡甲方不能提供符合数量的货物的,应按合同价款返还多收货款,并按所缺货量承担相应的铁路运费,按所缺货量总款的5%承担违约金。㈢货物质量不符合合同约定,乙方有权拒绝货物或者解除合同,甲方应返还所收货款,并承担本次列车铁路运费,按总价款的5%承担违约金。㈣甲方不能按期交付货物致使乙方不能及时向第三方履行合同的...

1、当您付费下载文档后,您只拥有了使用权限,并不意味着购买了版权,文档只能用于自身使用,不得用于其他商业用途(如 [转卖]进行直接盈利或[编辑后售卖]进行间接盈利)。
2、本站所有内容均由合作方或网友上传,本站不对文档的完整性、权威性及其观点立场正确性做任何保证或承诺!文档内容仅供研究参考,付费前请自行鉴别。
3、如文档内容存在违规,或者侵犯商业秘密、侵犯著作权等,请点击“违规举报”。

碎片内容

运输购销合同

确认删除?
VIP
微信客服
  • 扫码咨询
会员Q群
  • 会员专属群点击这里加入QQ群
客服邮箱
回到顶部