电脑桌面
添加小米粒文库到电脑桌面
安装后可以在桌面快捷访问

中考化学考点知识梳理与疑难突破 第六单元课题2 二氧化碳制取的研究VIP免费

中考化学考点知识梳理与疑难突破 第六单元课题2 二氧化碳制取的研究_第1页
1/4
中考化学考点知识梳理与疑难突破 第六单元课题2 二氧化碳制取的研究_第2页
2/4
中考化学考点知识梳理与疑难突破 第六单元课题2 二氧化碳制取的研究_第3页
3/4
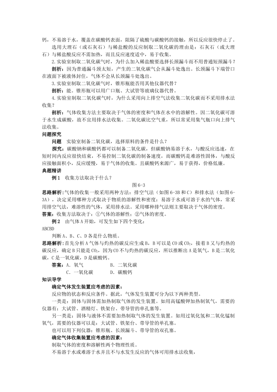
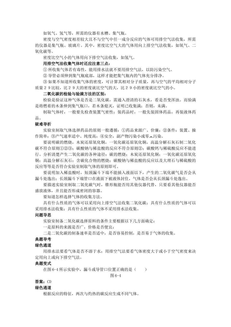
课题2二氧化碳制取的研究知识梳理(1)药品实验室制取二氧化碳所需要的药品是________、________。①不能选用浓盐酸,因浓盐酸挥发性太强,能挥发出大量的氯化氢气体,使制得的二氧化碳不纯。②不能选用硫酸,因硫酸与碳酸钙反应生成微溶性的硫酸钙沉淀,其包在碳酸钙的表面,会阻止反应继续进行。③不能用碳酸钠、碳酸钾代替大理石或石灰石,因为它们易溶于水,反应速率大,难以收集。(2)反应原理可用化学方程式表示为:__________________。(3)实验室制二氧化碳的实验装置制二氧化碳时反应物都是________体和________体,反应________加热,所以用过氧化氢和二氧化锰制氧气的发生装置。需要的仪器可以是:大试管、铁架台、带导管的单孔塞。也可以用下列仪器:锥形瓶、长颈漏斗、带导管的双孔塞。因为二氧化碳的密度比空气________,且________溶于水,还和水发生化学反应,故只能采用________收集。图6-2(4)二氧化碳的检验与验满方法①检验:可用澄清的石灰水检验。方法是将被检验气体通入澄清石灰水中,若澄清的石灰水变_______,证明是二氧化碳,否则不是。②验满:把燃着的木条伸到集气瓶口,若木条_______,证明已收集满;否则,未满。(5)在实验室里制取二氧化碳时一般采取以下操作步骤:①连接仪器,检查装置的气密性;装入块状的大理石或石灰石;②装入块状的大理石或石灰石;③倒入稀盐酸;④用向上排空气法收集二氧化碳。答案:(1)稀盐酸碳酸钙(2)CaCO3+2HCl====CaCl2+CO2↑+H2O(3)固液不需要大可向上排空气法(4)浑浊熄灭反应物状态反应条件气体密度比空气的大或小是否与水反应收集方法二氧化碳固体+液体常温常压下大能向上排空气法氢气固体+液体常温常压下小不排水法疑难突破1.实验室能够产生二氧化碳的途径有多种,如:碳的燃烧;木炭还原氧化铜;一氧化碳还原氧化铜;高温分解石灰石;含碳化合物的燃烧;碳酸钠与稀盐酸的反应以及大理石与稀硫酸的反应等等,为什么单单选用大理石(或石灰石)与稀盐酸的反应呢?剖析:碳的燃烧,木炭还原氧化铜,一氧化碳还原氧化铜,高温分解石灰石制二氧化碳成本高、操作麻烦、纯度低,不适宜于实验室制取二氧化碳。而碳酸钠与稀盐酸的反应速率太快,不易收集。大理石(或石灰石)是块状固体,碳酸钙与稀硫酸反应生成的硫酸钙,不易溶于水,覆盖在碳酸钙表面,阻隔了硫酸与碳酸钙的接触,所以反应很快停止了。选用大理石(或石灰石)与稀盐酸的反应制取二氧化碳的理由是:石灰石(或大理石)与稀盐酸反应不需加热,而且反应速度适中,易于收集。2.实验室制取二氧化碳气时,为什么加入稀盐酸要选择长颈漏斗而不用普通短颈漏斗?剖析:因为普通漏斗颈太短,产生的二氧化碳气会从漏斗处逸出。长颈漏斗下端管口在液面下被液体封住,气体不会从长颈漏斗处逸出。3.实验室制取二氧化碳气时,锥形瓶能否用其他仪器代替?剖析:能。锥形瓶可以用广口瓶、大试管等玻璃仪器代替。4.实验室制取二氧化碳气时,为什么采用向上排空气法收集二氧化碳而不采用排水法收集?剖析:气体收集方法主要取决于气体的密度和气体在水中的溶解性。因二氧化碳可溶于水生成碳酸,故不宜用排水法收集。二氧化碳比空气重,所以常采用集气瓶口向上排气法收集。问题探究问题实验室制备二氧化碳,选择原料的条件是什么?探究:碳酸钠和碳酸钙都可以制备二氧化碳,但碳酸钠易溶于水,与酸反应迅速,在短时间内反应很快结束,不易控制二氧化碳的制备速度,而碳酸钙是难溶性固体,与酸反应接触面积小,反应缓慢,易于气体的收集。且碳酸钙来源广,易于获得,价格低廉。典题精讲例1收集方法取决于什么?图6-3思路解析:气体的收集一般采用两种方法:排空气法(如图6-3B和C)和排水法(如图6-3A),决定采用哪种方式取决于物质的溶解性和密度:易溶于水或可溶于水的气体,常采用排空气法,难溶性的气体,采用排水法。采用哪种排气法则主要取决于气体的密度。答案:收集方法取决于:①气体的溶解性;②气体的密度。例2由气体A开始,可发生如下四个变化:ABCBD判断A、B、C、D各是什么物质。思路解析:首先分析A气体与灼热的碳反应生成B,B可以是CO或CO2,接着B又...

1、当您付费下载文档后,您只拥有了使用权限,并不意味着购买了版权,文档只能用于自身使用,不得用于其他商业用途(如 [转卖]进行直接盈利或[编辑后售卖]进行间接盈利)。
2、本站所有内容均由合作方或网友上传,本站不对文档的完整性、权威性及其观点立场正确性做任何保证或承诺!文档内容仅供研究参考,付费前请自行鉴别。
3、如文档内容存在违规,或者侵犯商业秘密、侵犯著作权等,请点击“违规举报”。

碎片内容

中考化学考点知识梳理与疑难突破 第六单元课题2 二氧化碳制取的研究

确认删除?
VIP
微信客服
  • 扫码咨询
会员Q群
  • 会员专属群点击这里加入QQ群
客服邮箱
回到顶部