电脑桌面
添加小米粒文库到电脑桌面
安装后可以在桌面快捷访问

专业监理实施细则VIP专享VIP免费

专业监理实施细则_第1页
1/22
专业监理实施细则_第2页
2/22
专业监理实施细则_第3页
3/22
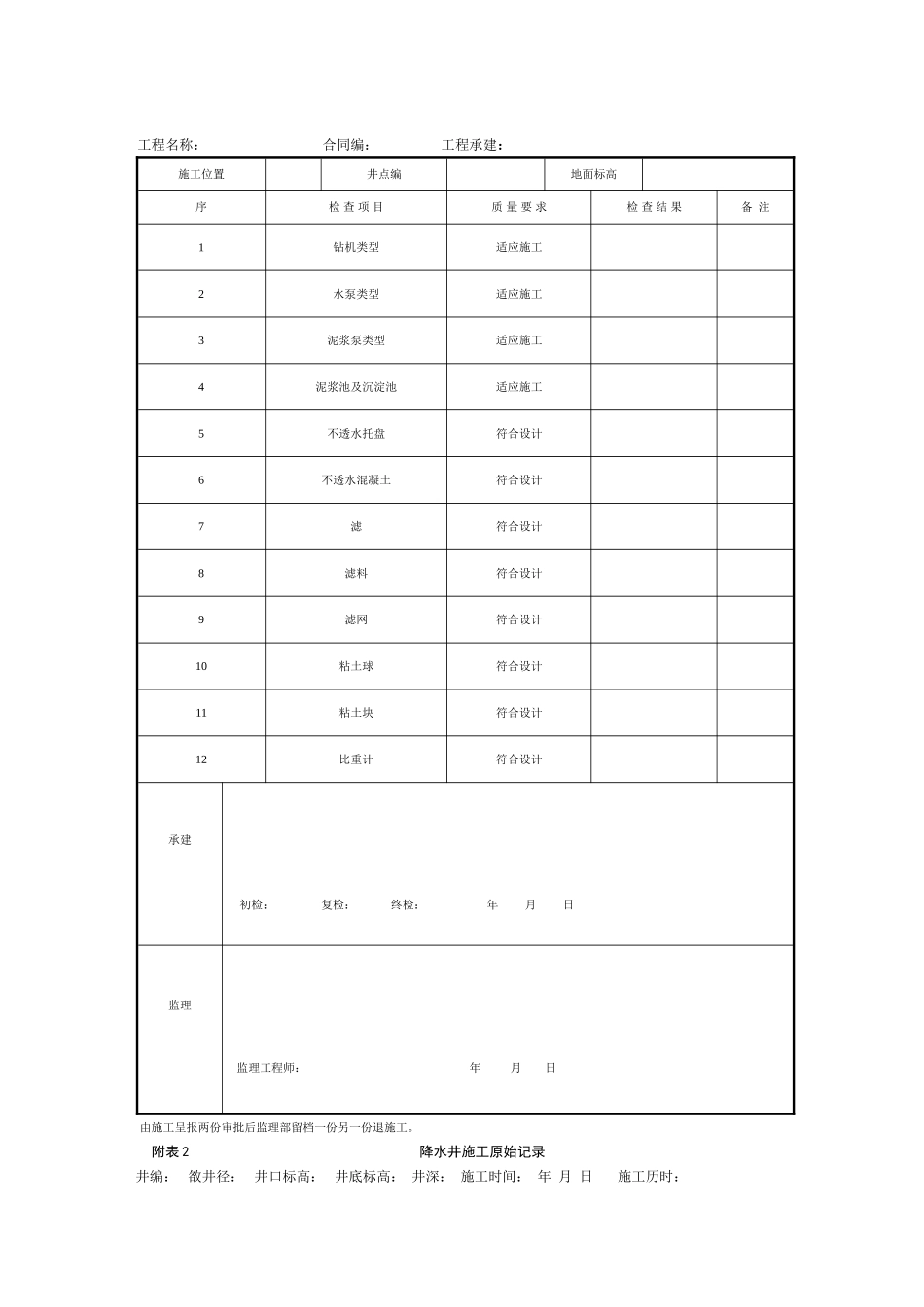
第八章专业监理施行细那么第一节基础工程1极细沙地层深井降低地下水工程监理施行细那么一、总那么为保证水利水电根底工程的平安和顺利进展结合工程地质勘探成果及有关设计、专家技术组的特制定本监理施行细那么。监理根据:〔1〕建立方与承建签订的合同中有关此项工程的技术性条款。〔2〕工程的设计图纸、技术要求以及设计修改和变更书。〔3〕原电力部、?水利水电工程钻孔抽水试验规程?。〔4〕?供水水文地质手册?地质1976.10。〔5〕?水文地质手册?〔水文地质钻探局部〕地质1991.4。本细那么与上述规定有矛盾之处以上述根据为准。二、技术资格及审查〔1〕施工应在开工前制定符合该工程特点的施工技术和工艺方案报监理部批准前方可施工。〔2〕分包应提供施工资质证书等资料经监理部审查合格前方可进展施工。三、施工前的准备工作〔1〕施工场地平整交统统畅开挖泥浆池和沉淀池各一个尺寸为长3.0m、宽2.0m、深1.0m以上或满足钻孔要求。并做好防渗措施。〔2〕钻孔位置按设计方案放样确定并报监理部复检。〔3〕施工设备。钻机、水泵、泥浆泵、潜水泵等应符合施工要求并向监理部报明型及出产地。〔4〕原材料。无砂透水混凝土、不透水混凝土、托盘均应符合设计要求并交监理部复检;回填滤料应为符合设计要求的粗砂〔细度模数3.4~3.6〕且均匀性好粒径在0.6~2mm之间滤网为80目尼龙网;止水材料粘土球直径为3.0~5.0cm含水量适宜。〔5〕其它工具与试验设备。施工中用到的测绳、比重计等测量工具与设备应准备齐全不得缺少。〔6〕人员。参与施工的操作人员应熟悉本职工作分包技术负责人应在现场主承包应有专人对分包进展质量监视和理施工中应严格按本工程的工艺要求进展施工。〔7〕质保体系。施工应建立健全的质保体系施工过程中应有质检员跟班检查对施工中各个过程应认真作好施工原始记录并应有随时处理紧急问题的才能确保施工质量〔?降水井施工原始记录?见附表2。〕具备以上条件后施工报送?降水井单井施工开工证?〔见附表1〕并附与上述要求一致的材料经监理部审查签字前方可开机钻孔。四、施工工艺要求根据工程的特点为保证施工质量特作如下要求:〔1〕在粉土中钻进时宜采用泥浆护壁粘土中钻进时采用清水并注意循环造浆。附表1降水单井施工开工证工程名称:合同编:工程承建:施工位置井点编地面标高序检查项目质量要求检查结果备注1钻机类型适应施工2水泵类型适应施工3泥浆泵类型适应施工4泥浆池及沉淀池适应施工5不透水托盘符合设计6不透水混凝土符合设计7滤符合设计8滤料符合设计9滤网符合设计10粘土球符合设计11粘土块符合设计12比重计符合设计承建初检:复检:终检:年月日监理监理工程师:年月日由施工呈报两份审批后监理部留档一份另一份退施工。附表2降水井施工原始记录井编:敋井径:井口标高:井底标高:井深:施工时间:年月日施工历时:序起止时间起止深度〔m〕地层岩性泥浆状态下填砾止水洗井钻孔柱状示意图1探孔时间及孔深:冲孔换浆时间:下时间:下:滤高程:起讫时间:滤料围填高程起迄时间:粘土球止水高程:粘土块止水高程:洗井起迄时间洗井:23456789101112131415施工:施工机:记录:机长:队长:(2)冲孔换浆宜采用稀泥浆〔参考比重约1.05g/cm3〕逐渐交换孔内稠泥浆直到孔口泥浆明显变稀〔参考比重1.15g/cm3〕无明显沉淀换浆完毕应及时探孔测量深度。〔3〕下滤时应保证控制不同的滤高程接头处应认真仔细处理杜绝漏砂。滤网包扎严紧并保证井顺直下到底部尽量缩短下滤操作时间。〔4〕回填砾料高程根据原设计及现场钻孔资料确定且比滤高出1.50m以上。要求动水投砾且回填时宜均匀散下并随时测量填砾高度直到到达设计标高为止。〔5〕止水粘土球应大小均匀含水量适中不粘连在一起均匀慢放杜绝发生架桥现象止水厚度应大于设计厚度上部回填粘土块应大小适中入水不散并应分层捣实。〔6〕止水完毕后应立即进展洗井根据情况选择洗井抽水洗井时应连续抽水直到水清砂尽为止。五、质量要求〔1〕单井出水量应到达设计要求〔大于20m3/h〕抽水一个星后应保证含砂率小于万分之一。〔2〕在整个基坑降水间上述指标不应有较大变化。六、监理控制措施整个施工过程中监理部将采取有效措施确保...

1、当您付费下载文档后,您只拥有了使用权限,并不意味着购买了版权,文档只能用于自身使用,不得用于其他商业用途(如 [转卖]进行直接盈利或[编辑后售卖]进行间接盈利)。
2、本站所有内容均由合作方或网友上传,本站不对文档的完整性、权威性及其观点立场正确性做任何保证或承诺!文档内容仅供研究参考,付费前请自行鉴别。
3、如文档内容存在违规,或者侵犯商业秘密、侵犯著作权等,请点击“违规举报”。

碎片内容

专业监理实施细则

确认删除?
VIP
微信客服
  • 扫码咨询
会员Q群
  • 会员专属群点击这里加入QQ群
客服邮箱
回到顶部