电脑桌面
添加小米粒文库到电脑桌面
安装后可以在桌面快捷访问

房地产行业基础知识9531582416VIP专享VIP免费

房地产行业基础知识9531582416_第1页
1/9
房地产行业基础知识9531582416_第2页
2/9
房地产行业基础知识9531582416_第3页
3/9
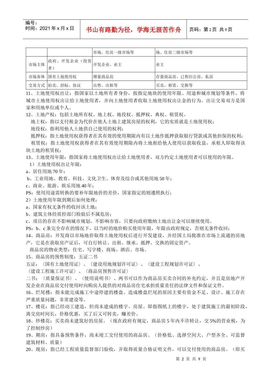
第1页共9页编号:时间:2021年x月x日书山有路勤为径,学海无涯苦作舟页码:第1页共9页房地产行业基础知识一、房地产基础概念和定义1、房地产:指房产和地产的总称(又称不动产)。2、房地产的三种存在形态:单纯的土地、单纯的房屋、土地房屋的综合体3、房地产的特征:a、房地产位置的固定性(土地不可移,房屋也不可动);b、房地产地域的差别性(每宗房地产的价值都不同);c、房地产的高值、耐久性(价格贵、土地永久的);d、房地产的保值、增值性(货币贬值、房产保值、货币增值、房产增值);4、房产:是房屋及其权利的总称(占有、使用、收益、处分等权利)。5、房屋分类:a、功能用途:居住用房(小区、高品住宅)、工业用房(厂房、仓库)、商业用房(门面、商场)、办公用房(写字楼)、行政用房(军事、学校等单位用房及城市);b、建筑结构:钢结构、钢筋混凝土结构、砖混结构、砖木结构和其他;c、所有权归属:公房(直管公房和自管公房等)和私房;6、地产:是土地及其权利的总称(使用、收益、转让等权利)。7、土地分类:a、开发利用:生地和熟地;b、建筑功能:建筑用地和非建筑用地;c、用途:居住用地、商业服务用地、工业用地、仓储用地、市政公共设施用地、交通用地、绿化用地、特殊用地等;8、房地产业:指从事房产开发、经营、管理和服务的行业。包括:a、土地开发;b、房屋建设、维修、管理;c、土地使用权的有偿划拔、转让;d、房屋所有权的买卖、租赁;e、房地产抵押贷款;f、房地产市场;9、土地使用权:就是土地所有者根据土地分类对土地加以利用的权利(指依法对土地经营、利用和收益的权利)。土地公有制采取了两种形式:即集体所有制和国家所有制。a)农村土地采用了集体所有制,属于农民集体所有;b)城市土地采取国家所有制的形式,属于全民所有;任何个人不能取得土地的所有权。土地使用获得的方式:划拔:无偿使用,如学校、医院、军事用地、机场等市政建设工程;出让:从国家有偿取得使用权,方式:协议(如200-250万/亩)、招标(提出底价,根据使用用途和价格取得)、拍卖(价高者竟得,不违法的前提下,通过正规渠道取得);10、房地产市场:a、一级市场:以土地为体(亦称土地市场、土地交易市场);b、二级市场:开发商获得土地后,投入一定的奖金建设,通过有偿或赠与将产权转买给需求者(新建商品房的买卖市场);c、三级市场:房屋在消费市场的再次流通,包括:买卖、抵押、转让、租凭(二手房);房地产市场结构善一览表:市场称谓一级市场二级市场三级市场土地使用权出让市场土地使用权转让市场、增量商品房土地使用权转让市场、存量商品房市场、二手房市第2页共9页第1页共9页编号:时间:2021年x月x日书山有路勤为径,学海无涯苦作舟页码:第2页共9页市场、住房一级市场等场、住房二级市场等市场主体政府、开发企业(投资者)开发企业、业主业主市场客体国有土地使用权增量商品房存量商品房、已售旧公房、私房交易方式拍卖、招标、协议出售、出租等买卖、租赁、交换等11、土地使用权出让:指国家以土地所有者身份,按指定地块的使用年限、用途和城市规划等条件,将城市土地使用权出让给土地使用者,并向土地使用者收取土地使用权出让金的行为。出让交易双方是国家和用地单位或个人。12、土地产权:包括土地所有权、地上权、地役权、抵押权、典权、租赁权。地上权:指以支付租金为代价在他人土地上建筑房屋的权利,它的实质就是土地使用权;地役权:指利用他人土地供自己使用的权利;抵押权:指土地使用权获得者在其有效的使用期限内有以土地作抵押获取银行贷款或其他担保的权利;租赁权:指土地使用权获得者在其有效使用期限内将土地租给他人使用以获取收益,承租人即取得该块土地的租赁权;13、土地使用年限:指国家将土地使用权出让给土地使用者,双方约定土地使用者可以使用的年限。1)土地使用权出让年限:a、居住用地70年;b、工业用地、教育、科技、文化卫生、体育及综合或其他用地50年;c、商业、旅游、娱乐用地40年;PS:使用用途需转换的要补年限地价的差价,国家指定的则遵照执行;2)土地使用年限到期后如何处理:a、国...

1、当您付费下载文档后,您只拥有了使用权限,并不意味着购买了版权,文档只能用于自身使用,不得用于其他商业用途(如 [转卖]进行直接盈利或[编辑后售卖]进行间接盈利)。
2、本站所有内容均由合作方或网友上传,本站不对文档的完整性、权威性及其观点立场正确性做任何保证或承诺!文档内容仅供研究参考,付费前请自行鉴别。
3、如文档内容存在违规,或者侵犯商业秘密、侵犯著作权等,请点击“违规举报”。

碎片内容

房地产行业基础知识9531582416

确认删除?
VIP
微信客服
  • 扫码咨询
会员Q群
  • 会员专属群点击这里加入QQ群
客服邮箱
回到顶部