电脑桌面
添加小米粒文库到电脑桌面
安装后可以在桌面快捷访问

康复科评定记录表样本VIP免费

康复科评定记录表样本_第1页
1/7
康复科评定记录表样本_第2页
2/7
康复科评定记录表样本_第3页
3/7
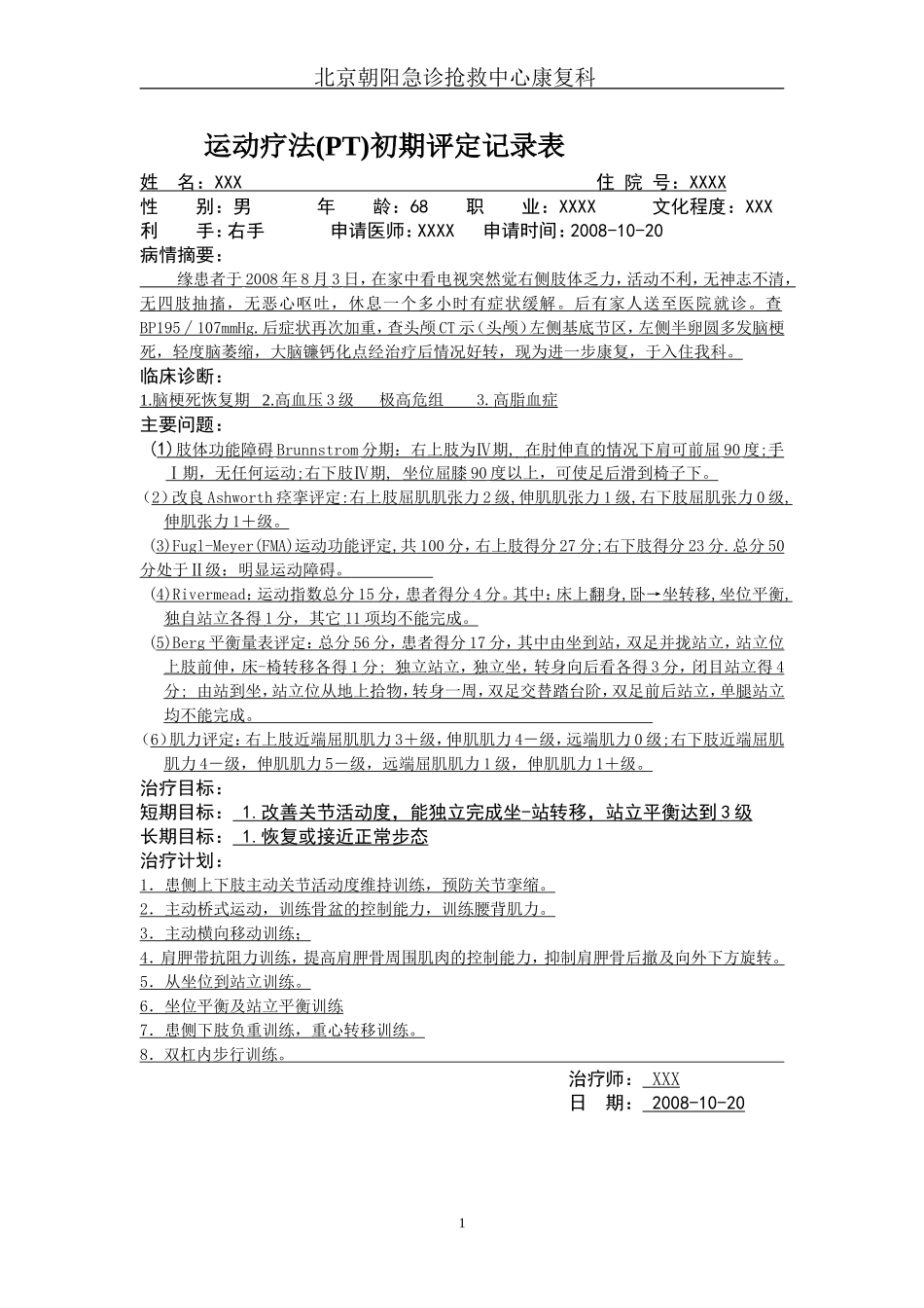
北京朝阳急诊抢救中心康复科运动疗法(PT)初期评定记录表姓名:XXX住院号:XXXX性别:男年龄:68职业:XXXX文化程度:XXX利手:右手申请医师:XXXX申请时间:2008-10-20病情摘要:缘患者于2008年8月3日,在家中看电视突然觉右侧肢体乏力,活动不利,无神志不清,无四肢抽搐,无恶心呕吐,休息一个多小时有症状缓解。后有家人送至医院就诊。查BP195∕107mmHg.后症状再次加重,查头颅CT示(头颅)左侧基底节区,左侧半卵圆多发脑梗死,轻度脑萎缩,大脑镰钙化点经治疗后情况好转,现为进一步康复,于入住我科。临床诊断:1.脑梗死恢复期2.高血压3级极高危组3.高脂血症主要问题:(1)肢体功能障碍Brunnstrom分期:右上肢为Ⅳ期,在肘伸直的情况下肩可前屈90度;手Ⅰ期,无任何运动;右下肢Ⅳ期,坐位屈膝90度以上,可使足后滑到椅子下。(2)改良Ashworth痉挛评定:右上肢屈肌肌张力2级,伸肌肌张力1级,右下肢屈肌张力0级,伸肌张力1+级。(3)Fugl-Meyer(FMA)运动功能评定,共100分,右上肢得分27分;右下肢得分23分.总分50分处于Ⅱ级:明显运动障碍。(4)Rivermead:运动指数总分15分,患者得分4分。其中:床上翻身,卧→坐转移,坐位平衡,独自站立各得1分,其它11项均不能完成。(5)Berg平衡量表评定:总分56分,患者得分17分,其中由坐到站,双足并拢站立,站立位上肢前伸,床-椅转移各得1分;独立站立,独立坐,转身向后看各得3分,闭目站立得4分;由站到坐,站立位从地上拾物,转身一周,双足交替踏台阶,双足前后站立,单腿站立均不能完成。(6)肌力评定:右上肢近端屈肌肌力3+级,伸肌肌力4-级,远端肌力0级;右下肢近端屈肌肌力4-级,伸肌肌力5-级,远端屈肌肌力1级,伸肌肌力1+级。治疗目标:短期目标:1.改善关节活动度,能独立完成坐-站转移,站立平衡达到3级长期目标:1.恢复或接近正常步态治疗计划:1.患侧上下肢主动关节活动度维持训练,预防关节挛缩。2.主动桥式运动,训练骨盆的控制能力,训练腰背肌力。3.主动横向移动训练;4.肩胛带抗阻力训练,提高肩胛骨周围肌肉的控制能力,抑制肩胛骨后撤及向外下方旋转。5.从坐位到站立训练。6.坐位平衡及站立平衡训练7.患侧下肢负重训练,重心转移训练。8.双杠内步行训练。治疗师:XXX日期:2008-10-201北京朝阳急诊抢救中心康复科运动疗法(PT)中期评定记录表姓名:XXX住院号:XXXXX性别:男年龄:68职业:XXX文化程度:XX利手:右手申请医生:XXX申请时间:2008-11-21治疗进展情况:1.通过近一个多月的治疗,手可做勾状抓握,但不能伸指,出现相对独立于协同运动的活动:肘伸直时肩可外展90度,在肘伸直,肩前屈30~90度情况下前臂可旋前旋后,肘伸直、前臂中立位,臂可上举过头。2.关节活动范围受限得到改善,肩关节屈曲由90度达到150度.踝关节背曲由0度到5度。3.Rivermead运动指数总分15分,患者原先得分,4分。现在9分,提高了5分。4.Brunnstrom运动功能分级,之前右肩臂为Ⅳ级,手Ⅰ级,下肢Ⅳ级。现在肩臂提高到Ⅴ级,手Ⅲ级,下肢Ⅴ级。5.Fugl-meyer运动功能评估量表总分100分,患者之前右上肢得分27分,下肢得分23分,总分50分,处于Ⅱ级:明显运动障碍。现在患者上肢得分58分,下肢得分27分,总分85分。比之前提高了30分,现在处于Ⅲ级。尚存在问题:1.肩、踝关节活动范围稍受限。2.Brunnstrom运动功能分级,右肩臂为Ⅴ级,手Ⅲ级,手指不能单独伸展,还不能测捏和松开手指,下肢Ⅴ级。3.Rivermead运动指数总分15分,患者得分,9分。4.Fugl-meyer运动功能评估量表总分100分,患者得分85分。处于Ⅲ级,中度运动障碍。阶段目标:争取恢复或接近正常步态,能独立上下楼梯,独立在室外行走。下步治疗措施:1.患腿支撑负重训练2.患腿伸髋训练3.患足踝背曲训练3.患侧上下肢协调性训练4.在0°~15°之间训练膝的控制能力5.坐-站转移训练6.站立平衡训练7.重心转移训练8.双杠步行训练9.室内步行10.室内横向步行11.单腿站立12.上下楼梯训练治疗师:XXX日期:2008-11-212北京朝阳急诊抢救中心康复科运动疗法(PT)末期评定记录表姓名:XXX住院号:XXXXXXX性别:男年龄:68职业:文化程度:利手:右手申请医生:XXX申请时间:2009-1-12入...

1、当您付费下载文档后,您只拥有了使用权限,并不意味着购买了版权,文档只能用于自身使用,不得用于其他商业用途(如 [转卖]进行直接盈利或[编辑后售卖]进行间接盈利)。
2、本站所有内容均由合作方或网友上传,本站不对文档的完整性、权威性及其观点立场正确性做任何保证或承诺!文档内容仅供研究参考,付费前请自行鉴别。
3、如文档内容存在违规,或者侵犯商业秘密、侵犯著作权等,请点击“违规举报”。

碎片内容

康复科评定记录表样本

您可能关注的文档

确认删除?
VIP
微信客服
  • 扫码咨询
会员Q群
  • 会员专属群点击这里加入QQ群
客服邮箱
回到顶部