电脑桌面
添加小米粒文库到电脑桌面
安装后可以在桌面快捷访问

六西格玛绿带考试B试题及答案VIP免费

六西格玛绿带考试B试题及答案_第1页
1/30
六西格玛绿带考试B试题及答案_第2页
2/30
六西格玛绿带考试B试题及答案_第3页
3/30
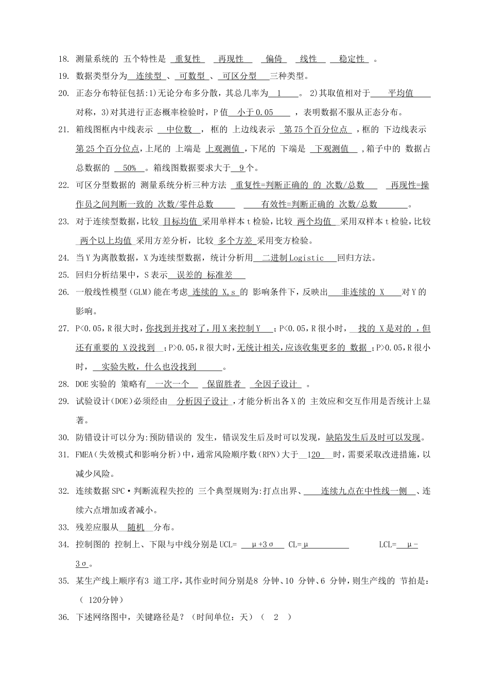
六西格玛绿带考试试题B姓名:单位:得分:一、填空题:(每题1分,10题,共10分)1.六西格玛是一套系统的、集成的业务改进方法体系,是旨在持续改进企业业务流程,实现客户满意的管理方法。2.6σ在统计上表示一个流程或产品在一百万次使用机会中只出现3.4个缺陷。3.质量管理的三个阶段:质量检验阶段、统计质量控制阶段、全面质量管理阶段。4.西格玛水平(Z值)为零时对应的流程/产品的DPMO是5000005.六西格玛管理的改进流程DMAIC分别是定义、测量、分析、改善、控制。6.6σ的核心概念有客户、流程、现有能力、应有能力、缺点、变异。7.一个过程由三个工作步骤构成(如图所示),每个步骤相互独立,每个步骤的一次合格率FTY分别是:FTY1=99%;FTY2=97%;FTY3=96%。则整个过程的流通合格率为(92%)8.问卷调查的三种调查方法是自填问卷法、电话调查法、访谈法9.QFD的作用是将顾客的期望转化成为技术要求。10.排列图是建立在帕累托(Pareto)原则之上的,即80%的问题源于20%的因素。11.流程图的类型有传统的流程图、商务流程图、特殊分析流程图、价值流程图。12.影响流程波动的因素有普通原因的波动特殊原因的波动,六西格玛解决的是特殊原因的波动引起的波动。13.制造业的七种浪费:纠正/返工、过量生产、运输、库存、不必要的动作、不必要的流程、等待。14.已知化纤布每匹长100米,每匹布内的瑕疵点数服从均值为10的Poisson分布。缝制一套工作服需要4米化纤布。问每套工作服上的瑕疵点数应该是:均值为(0.4)的(Poisson分布)15.产品流程包括人、机、料、法、环、测六个因素。16.GageR&R小于10%时,表示测量系统可接受,GageR&R在10%~30%时,表示测量系统也许可用,也许要改善。GageR&R大于等于30%时,表示测量系统完全不可用,数据不能用来分析。17.对连续型数据的测量系统分析结果进行判定要看的参数包括:GageR&R和可区分数。18.测量系统的五个特性是重复性再现性偏倚线性稳定性。19.数据类型分为连续型、可数型、可区分型三种类型。20.正态分布特征包括:1)无论分布多分散,其总几率为1。2)其取值相对于平均值对称,3)对其进行正态概率检验时,P值小于0.05,表明数据不服从正态分布。21.箱线图框内中线表示中位数,框的上边线表示第75个百分位点,框的下边线表示第25个百分位点,上尾的上端是上观测值,下尾的下端是下观测值,箱子中的数据占总数据的50%。箱线图数据要求大于9个。22.可区分型数据的测量系统分析三种方法重复性=判断正确的的次数/总数再现性=操作员之间判断一致的次数/零件总数有效性=判断正确的次数/总数。23.对于连续型数据,比较_目标均值采用单样本t检验,比较_两个均值_采用双样本t检验,比较_两个以上均值_采用方差分析,比较_多个方差_采用变方检验。24.当Y为离散数据,X为连续型数据,统计分析用二进制Logistic回归方法。25.回归分析结果中,S表示误差的标准差26.一般线性模型(GLM)能在考虑连续的X,s的影响条件下,反映出非连续的X对Y的影响。27.P<0.05,R很大时,你找到并找对了,用X来控制Y;P<0.05,R很小时,__找的X是对的,但还有重要的X没找到__;P>0.05,R很大时,无统计相关,应该收集更多的数据;P>0.05,R很小时,实验失败,什么也没找到。28.DOE实验的策略有一次一个保留胜者全因子设计。29.试验设计(DOE)必须经由__分析因子设计_,才能分析出各X的主效应和交互作用是否统计上显著。30.防错设计可以分为:预防错误的发生,错误发生后及时可以发现,缺陷发生后及时可以发现。31.FMEA(失效模式和影响分析)中,通常风险顺序数(RPN)大于__120__时,需要采取改进措施,以减少风险。32.连续数据SPC·判断流程失控的三个典型规则为:打点出界、连续九点在中性线一侧、连续六点增加或者减小。33.残差应服从__随机__分布。34.控制图的控制上、下限与中线分别是UCL=μ+3σCL=μLCL=μ-3σ。35.某生产线上顺序有3道工序,其作业时间分别是8分钟、10分钟、6分钟,则生产线的节拍是:(120分钟)36.下述网络图中,关键路径是?(时间单位:天)(2)二、单选题:(每题1分,20题,共20分)1.质量管理大师戴明先生在其著名的质量管理十四条中指出“停止依靠...

1、当您付费下载文档后,您只拥有了使用权限,并不意味着购买了版权,文档只能用于自身使用,不得用于其他商业用途(如 [转卖]进行直接盈利或[编辑后售卖]进行间接盈利)。
2、本站所有内容均由合作方或网友上传,本站不对文档的完整性、权威性及其观点立场正确性做任何保证或承诺!文档内容仅供研究参考,付费前请自行鉴别。
3、如文档内容存在违规,或者侵犯商业秘密、侵犯著作权等,请点击“违规举报”。

碎片内容

六西格玛绿带考试B试题及答案

您可能关注的文档

确认删除?
VIP
微信客服
  • 扫码咨询
会员Q群
  • 会员专属群点击这里加入QQ群
客服邮箱
回到顶部