电脑桌面
添加小米粒文库到电脑桌面
安装后可以在桌面快捷访问

培训机构员工绩效考核细则VIP免费

培训机构员工绩效考核细则_第1页
1/3
培训机构员工绩效考核细则_第2页
2/3
培训机构员工绩效考核细则_第3页
3/3
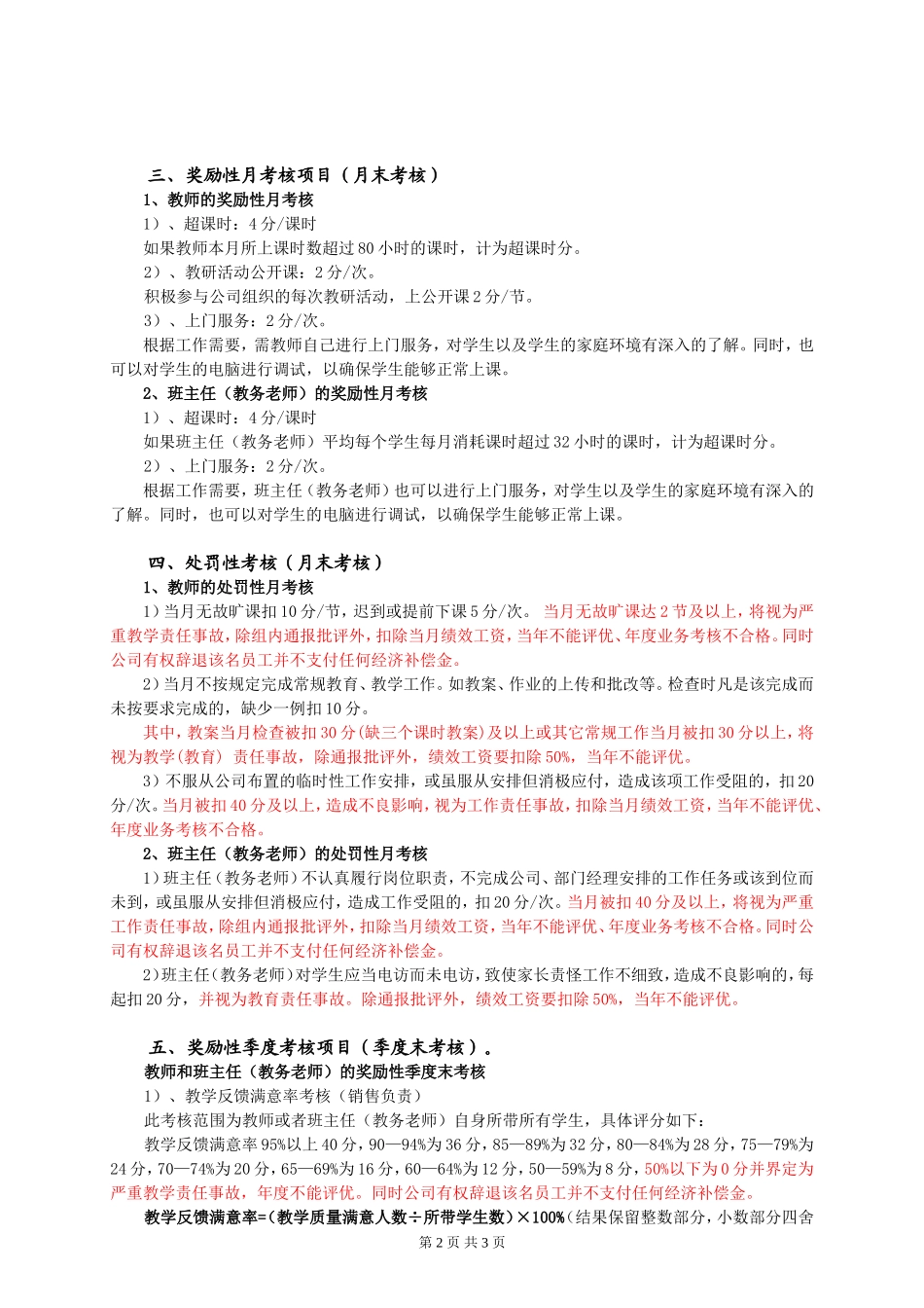
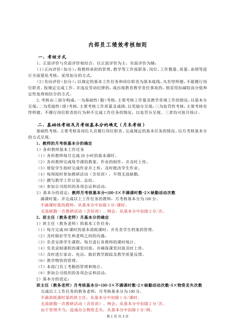
内部员工绩效考核细则一、考核方式1、正面评价与负面评价相结合,以正面评价为主,负面评价为辅;(1)正向评价(加分):将教师承担的管理、教学等工作按职务、岗位、工作数量、质量、业绩等进行全面量化考核,采用加分的方式。(2)负向评价(扣分):以规定的基本工作任务和岗位职责为基本底线,凡有悖师德,不能履行岗位职责、按规定完成工作、并违反劳动纪律的,或出现教育教学责任事故的,则采用扣减较高分值和定性处理相结合的方式。2、考核由三部分构成,一为基础性(勤)考核,主要考核工作量及教学常规工作的情况,以基本分呈现;二为奖励性(绩)考核,主要考核工作质量及成绩,以奖励分呈现;三为处罚性考核,主要考核有悖师德、不履行岗位职责的行为和不完成工作任务的情况,以处罚分呈现。三者均可按月统计。二、基础性考核及月考核基本分的确定(月末考核)基础性考核,主要考核各岗位人员履行岗位职责、完成规定的基本任务的情况。以月考核基本分的方式呈现。1、教师的月考核基本分的确定1)各科教师基本工作任务(1)各科教师每月完成20小时的基本课时。(2)各科教师完成每节课的教案、作业的制作,并及时上传。(3)督促学生按时完成作业并上传,及时批改学生作业。(4)每周按时参加教研活动(含培训),不得无故缺勤。(5)撰写教学工作计划、总结。(6)参加公司组织的各项会议和活动。2)基本分的设定:教师月考核基本分=100-3×不满课时数-2×缺勤活动次数满课时量,并完成以上工作任务的教师,月考核基本分为100分。不满课时量的教师,从基本分中扣除3分/课时。无故缺勤一次教研活动(含培训)、例会,从基本分中扣除2分/次。2、班主任(教务老师)月基本分的确定1)班主任(教务老师)的基本工作任务:(1)每月完成80课时的基本消耗课时,并负责学生档案的管理。(2)及时做好学生和老师之间的沟通。(3)负责安排学生课程,每月进行各教师的课时统计。(4)负责录制课程的课堂回放,并确保课堂回放及时上传。(5)及时进行家访、电访,做好教学跟踪及教学质量反馈。(6)教学物资的管理。(7)本部门员工考勤的管理和统计。(8)参加公司组织的各项会议和活动。2)基本分的设定:班主任(教务老师)月考核基本分=100-3×不满课时数-2×缺勤活动次数-5×物资丢失次数完成以上工作任务的教务老师,月考核基本分为100分。不满消耗课时量的班主任,从基本分中扣除1分/课时。无故缺勤一次教研活动(含培训)、例会,从基本分中扣除2分/次。由于管理不当,造成办公物资丢失,从基本分中扣除5分/例。第1页共3页三、奖励性月考核项目(月末考核)1、教师的奖励性月考核1)、超课时:4分/课时如果教师本月所上课时数超过80小时的课时,计为超课时分。2)、教研活动公开课:2分/次。积极参与公司组织的每次教研活动,上公开课2分/节。3)、上门服务:2分/次。根据工作需要,需教师自己进行上门服务,对学生以及学生的家庭环境有深入的了解。同时,也可以对学生的电脑进行调试,以确保学生能够正常上课。2、班主任(教务老师)的奖励性月考核1)、超课时:4分/课时如果班主任(教务老师)平均每个学生每月消耗课时超过32小时的课时,计为超课时分。2)、上门服务:2分/次。根据工作需要,班主任(教务老师)也可以进行上门服务,对学生以及学生的家庭环境有深入的了解。同时,也可以对学生的电脑进行调试,以确保学生能够正常上课。四、处罚性考核(月末考核)1、教师的处罚性月考核1)当月无故旷课扣10分/节,迟到或提前下课5分/次。当月无故旷课达2节及以上,将视为严重教学责任事故,除组内通报批评外,扣除当月绩效工资,当年不能评优、年度业务考核不合格。同时公司有权辞退该名员工并不支付任何经济补偿金。2)当月不按规定完成常规教育、教学工作。如教案、作业的上传和批改等。检查时凡是该完成而未按要求完成的,缺少一例扣10分。其中,教案当月检查被扣30分(缺三个课时教案)及以上或其它常规工作当月被扣30分以上,将视为教学(教育)责任事故,除通报批评外,绩效工资要扣除50%,当年不能评优。3)不服从公司布置的临时性工作安排,或虽服从安排但消极应...

1、当您付费下载文档后,您只拥有了使用权限,并不意味着购买了版权,文档只能用于自身使用,不得用于其他商业用途(如 [转卖]进行直接盈利或[编辑后售卖]进行间接盈利)。
2、本站所有内容均由合作方或网友上传,本站不对文档的完整性、权威性及其观点立场正确性做任何保证或承诺!文档内容仅供研究参考,付费前请自行鉴别。
3、如文档内容存在违规,或者侵犯商业秘密、侵犯著作权等,请点击“违规举报”。

碎片内容

培训机构员工绩效考核细则

确认删除?
VIP
微信客服
  • 扫码咨询
会员Q群
  • 会员专属群点击这里加入QQ群
客服邮箱
回到顶部