电脑桌面
添加小米粒文库到电脑桌面
安装后可以在桌面快捷访问

七年级思想品德VIP免费

七年级思想品德_第1页
1/4
七年级思想品德_第2页
2/4
七年级思想品德_第3页
3/4
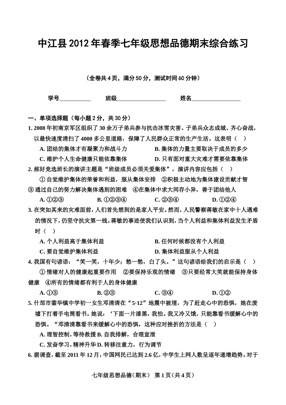
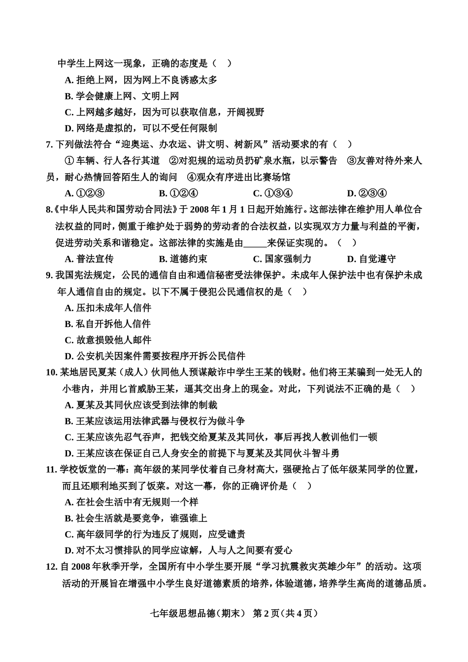
中江县2012年春季七年级思想品德期末综合练习(全卷共4页,满分50分,测试时间60分钟)学号班级姓名一、单项选择题(每小题2分,共30分)1.2008年初南京军区组织了30余万子弟兵参与抗击冰雪灾害。子弟兵众志成城、齐心奋战,以最快速度清扫了4000多公里道路,保障了人民群众正常的生产生活。这表明()A.团结的集体才有凝聚力和战斗力B.集体的力量主要取决于成员的多少C.维护个人生命健康只能依靠集体D.只有面对重大灾难才需要依靠集体2.郝好竞选班长的演讲主题是“班级成员必须关爱集体”,演讲内容应包括()①自觉维护集体的荣誉和利益,服从集体安排②积极主动地为集体建设贡献才智③通过自己的努力解决集体遇到的困难④在集体中求大同存小异,善于团结他人A.①②③B.①②③④C.②③④D.①②④3.在突如其来的灾难面前,人们首先想到的是家人平安。然而,人民警察蒋敏在家中十人遇难的情况下,仍坚守抗灾第一线。蒋敏的事迹使我们认识到,当个人利益和集体利益发生矛盾时()A.个人利益高于集体利益B.任何时候都没有个人利益C.要自觉维护集体利益D.集体利益服从个人利益4.我国有句谚语:“笑一笑,十年少;愁一愁,白了头。”这句谚语给我们的启示是()①情绪对人的健康起重要作用②要保持乐观的情绪③只要经常大笑就能保持身体健康④所有的情绪都有利于人的身体健康A.①③B.②③C.③④D.①②5.什邡市蓥华镇中学初一女生邓清清在“5·12”地震中被埋,为了赶走心中的恐惧,她在废墟下打着手电筒看书。她说:‘下面一片漆黑,我怕。我又冷又饿,只能靠看书缓解心中的恐惧。“邓清清靠看书来缓解心中的恐惧,这种应对挫折的方法是()A.理智控制,等待救援B.自我排解,合理宣泄C.发奋学习,精神升华D.转移注意力,行为调节6.据调查,截至2011年12月,中国网民已达到2.6亿,中学生上网人数呈逐年递增趋势。对于七年级思想品德(期末)第1页(共4页)中学生上网这一现象,正确的态度是()A.拒绝上网,因为网上不良诱惑太多B.学会健康上网、文明上网C.上网越多越好,因为可以获取信息,开阔视野D.网络是虚拟的,可以不受任何限制7.下列做法符合“迎奥运、办农运、讲文明、树新风”活动要求的有()①车辆、行人各行其道②对犯规的运动员扔矿泉水瓶,以示警告③友善对待外来人员,耐心热情回答陌生人的询问④观众有序进出比赛场馆A.①②③B.①②④C.①③④D.②③④8.《中华人民共和国劳动合同法》于2008年1月1日起开始施行。这部法律在维护用人单位合法权益的同时,侧重于维护处于弱势的劳动者的合法权益,以实现双方力量与利益的平衡,促进劳动关系和谐稳定。这部法律的实施是由来保证实现的。()A.普法宣传B.道德约束C.国家强制力D.自觉遵守9.我国宪法规定,公民的通信自由和通信秘密受法律保护。未成年人保护法中也有保护未成年人通信自由的规定。以下不属于侵犯公民通信权的是()A.压扣未成年人信件B.私自开拆他人信件C.故意损毁他人邮件D.公安机关因案件需要按程序开拆公民信件10.某地居民夏某(成人)伙同他人预谋敲诈中学生王某的钱财。他们将王某骗到一处无人的小巷内,并用匕首威胁王某,逼其交出身上的现金。对此,下列说法不正确的是()A.夏某及其同伙应该受到法律的制裁B.王某应该运用法律武器与侵权行为做斗争C.王某应该先忍气吞声,把钱交给夏某及其同伙,事后再找人教训他们一顿D.王某应该在保证自己人身安全的前提下与夏某及其同伙斗智斗勇11.学校饭堂的一幕:高年级的某同学仗着自己身材高大,强硬抢占了低年级某同学的位置,而且还顺利地买到了饭菜。对这一幕,你的正确评价是()A.在社会生活中有无规则一个样B.社会生活就是要竞争,谁强谁上C.高年级同学的行为违反了规则,应受谴责D.对不太习惯排队的同学应谅解,人与人之间要有爱心12.自2008年秋季开学,全国所有中小学生要开展“学习抗震救灾英雄少年”的活动。这项活动的开展旨在增强中小学生良好道德素质的培养,体验道德,培养学生高尚的道德品质。七年级思想品德(期末)第2页(共4页)由此可以看出()①正义和善良永远是人们所歌颂的品质②体验道德是中小学生必经的成长过程③真善美始终是社会的主...

1、当您付费下载文档后,您只拥有了使用权限,并不意味着购买了版权,文档只能用于自身使用,不得用于其他商业用途(如 [转卖]进行直接盈利或[编辑后售卖]进行间接盈利)。
2、本站所有内容均由合作方或网友上传,本站不对文档的完整性、权威性及其观点立场正确性做任何保证或承诺!文档内容仅供研究参考,付费前请自行鉴别。
3、如文档内容存在违规,或者侵犯商业秘密、侵犯著作权等,请点击“违规举报”。

碎片内容

七年级思想品德

确认删除?
VIP
微信客服
  • 扫码咨询
会员Q群
  • 会员专属群点击这里加入QQ群
客服邮箱
回到顶部