电脑桌面
添加小米粒文库到电脑桌面
安装后可以在桌面快捷访问

教师绩效工资量化考核及分配办法VIP专享VIP免费

教师绩效工资量化考核及分配办法_第1页
1/8
教师绩效工资量化考核及分配办法_第2页
2/8
教师绩效工资量化考核及分配办法_第3页
3/8
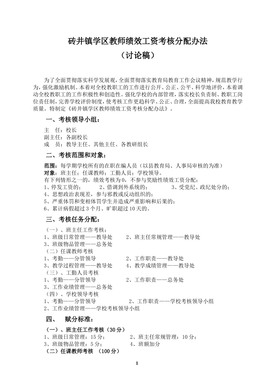
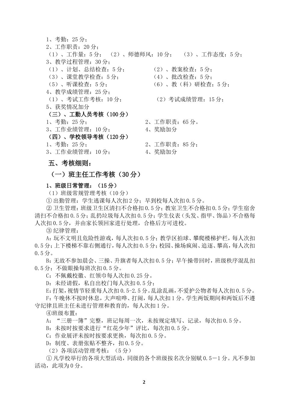
砖井镇学区教师绩效工资考核分配办法(讨论稿)为了全面贯彻落实科学发展观,全面贯彻落实教育局教育工作会议精神,规范教学行为,强化激励机制。本着对全校教职工的工作进行公开、公正、公平、科学地评价,本着调动全校教职工的工作积极性和创造性。强化学校的内部管理,落实校长负责制、教职工岗位责任制,完善学校评价制度,使考核工作更趋科学、公正、合理,全面提高我校教育教学质量。特制定《砖井镇学区教师绩效工资考核分配办法》。一、考核领导小组:主任:校长副主任:各副校长成员:教导主任、其他主任、各教研组长二、考核范围和对象:范围:每学期学校所有的在职在编人员(以县教育局、人事局审核的为准)对象:班主任;任课教师;工勤人员;学校领导。有下列情形之一的,绩效考核为0,不参与奖励性绩效工资分配:1、停发工资的;2、借调到外系统的;3、受党纪、政纪处分的;4、思想政治表现差,参与邪教或反动组织的;5、严重体罚和变相体罚学生并造成严重影响和后果的;6、累计病假超过3个月、旷职超过10天的。三、考核任务分配:(一)、班主任工作考核:1、班级日常管理——教导处2、班主任常规管理——教导处3、班级物品管理——总务处(二)任课教师考核1、考勤——分管领导2、工作职责——教导处3、教学过程管理——教导处4、教学成绩管理——教导处(三)、工勤人员考核1、考勤——分管领导2、工作职责——总务处3、工作业绩管理——总务处(四)、学校领导考核1、考勤——分管领导2、工作职责——学校考核领导小组2、工作业绩管理——学校考核领导小组四、赋分标准:(一)、班主任工作考核(30分)1、班级日常管理:15分;2、班主任常规管理:10分;3、班级物品管理:5分;4、班额加分(二)任课教师考核(100分)11、考勤:25分;2、工作职责:20分;(1)、工作量:5分;(2)、师德师风:10分;(3)、工作态度:5分;3、教学过程管理:30分;(1)、计划、总结检查:5分;(2)、教案检查:5分;(3)、课堂教学检查:5分;(4)、批改检查:5分;(5)、听课检查:5分;(6)、教(科)研检查:5分;4、教学成绩管理:25分;(1)、考试工作考核:10分;(2)考试成绩管理:15分;5、获奖情况加分(三)、工勤人员考核(100分)1、考勤:25分;2、工作职责:65分。3、工作业绩管理:10分;4、奖励加分(四)、学校领导考核(120分)1、考勤:25分;2、工作职责:85分;3、工作业绩管理:10分;4、奖励加分五、考核细则:(一)班主任工作考核(30分)1、班级日常管理:(15分)(1)班级常规管理考核(10分)①出勤管理:学生逃课每人次扣2分;早到校每人次扣0.5分。②卫生管理:班级卫生区清扫不合格扣0.5分;教室卫生不合格扣0.5分;学生宿舍清扫不合格扣0.5分;乱扔垃圾每人次扣0.5分;学生仪表(头发、指甲、饰品)不合格每人次扣0.5分,并由家长领回家进行处理,合格后方可进校。③纪律管理:A:玩不文明且危险性游戏,每人次扣0.5分;教学区拍球、攀爬楼梯护栏,每人次扣0.5分;上下楼梯不靠右侧通行,每人次扣0.5分;校园、操场疯闹、追逐、攀高,每人次扣0.5分。B:无故不参加晨会、三操、升旗者每人次扣0.5分;早午操带回时,班级秩序混乱扣0.5分;不做眼操每班次扣0.5分。C:不佩戴校徽、红领巾每人次扣0.25分。D:未经请假,私自出校门每人次扣0.5分;E:打架,视情节轻重每人次扣0.5-2.5分。乱涂乱画,不爱护公物者每人次扣0.5分。F:午晚休不按时休息,大声喧哗、打闹,每人次扣1分。学生两饭期间和两饭后不遵守纪律且班主任未进行管理和教育的,每人次扣1分。④班级布置:A:“三册一簿”完整,班记每周一次,未按规定填写、记录,每次扣0.5分。B:未按时按要求进行“红花少年”评比,每次扣0.5分。C:作业展评未按时按要求更换,每次扣0.5分。D:制度、表册张贴不整齐,扣0.5分。(2)各项活动管理考核:(5分)①凡学校举行的各项大型活动,同级的各个班级按名次分别赋0.5-1分。凡不参加活动,此项为0分。2②按少队部计划要求,每学期四次主题班会,要求按时召开,达到预期效果,按时上交记录,得5分,否则每缺一次扣1分,未达到预期效...

1、当您付费下载文档后,您只拥有了使用权限,并不意味着购买了版权,文档只能用于自身使用,不得用于其他商业用途(如 [转卖]进行直接盈利或[编辑后售卖]进行间接盈利)。
2、本站所有内容均由合作方或网友上传,本站不对文档的完整性、权威性及其观点立场正确性做任何保证或承诺!文档内容仅供研究参考,付费前请自行鉴别。
3、如文档内容存在违规,或者侵犯商业秘密、侵犯著作权等,请点击“违规举报”。

碎片内容

教师绩效工资量化考核及分配办法

确认删除?
VIP
微信客服
  • 扫码咨询
会员Q群
  • 会员专属群点击这里加入QQ群
客服邮箱
回到顶部