电脑桌面
添加小米粒文库到电脑桌面
安装后可以在桌面快捷访问

汽车4S店双十一活动计划VIP免费

汽车4S店双十一活动计划_第1页
1/6
汽车4S店双十一活动计划_第2页
2/6
汽车4S店双十一活动计划_第3页
3/6
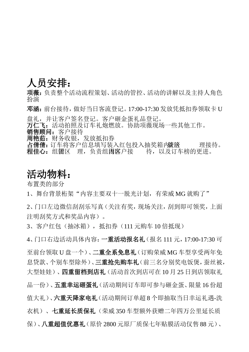
11月9日双十一脱光计划,有荣威MG就购了——限量12台特价车活动主题:11月9日双十一脱光计划,有荣威MG就购了,限量12台特价车活动时间:2014年11月9日14:30-17:30活动目的:加强荣威MG品牌宣传度,利用双十一特殊节日促进成交率!活动形式:限时闭馆活动,将客户集中于下午2:30之前邀约到店,然后至财务处交111元活动报名费,领取抵扣券一张(在活动当日订车即可10倍抵扣购车款),客户成功订车后,参加订车砸金蛋活动。财务将客户的姓名及订购车型填写,装入红包、投入抽奖箱内。17:10将抽奖箱移至舞台,主持人抽取当日幸运客户,赠送洗衣机一台。(前提:当日累计订单8个以上)活动流程:1、14:20前邀约客户入场,销售顾问陆续带领至财务处交报名费并领取抵扣券一张(告知报名有礼,U盘一个)。2、14:30-14:45介绍本次活动(主要是微拼团活动,可以任意组团,两人及两人以上即可组团,团购有礼),以及抵扣券作用和订车礼包内容。告知当日订车按订车顺序砸金蛋,订车后将个人信息填好放入红包内投入抽奖箱内3、14:50-16:50销售顾问谈单时间,包含客户砸金蛋环节。4、15:10主持开始告知客户,抢到就是赚到,第一个订车客户送电饭煲一个,第二个订车客户送蚕丝被一床,第三个订车客户送大型娃娃一个。5、16:10主持开始告知客户,当日抢先订车礼,订车大礼包,团购礼,最后还有一个终极大礼——只要订购8台以上即有洗衣机赠送的。6、17:00告知活动即将结束,10分钟后抽取当日幸运客户,赠送洗衣机一台(前提:当日累计订单8个以上)6、17:10(此时间段可以根据现场实际情况进行顺延或者提前至17:00)提示活动已结束,根据订单情况抽取今日幸运客户,赠送洗衣机)。7、17:00-17:30客户离去,凭借抵扣券(即报名参加活动未订车又未退款用户)可以到前台登记领取U盘一个并找财务退款。活动布置舞台背景桁架客户组团区MG区荣威W5洽谈区前台微信写真活动写真金蛋订车榜人员安排:项薇:负责整个活动流程策划、活动的管控、活动的讲解以及主持人角色扮演邓涵:前台接待,做好当日客流登记。17:00-17:30发放凭抵扣券领取卡U盘礼,并让客户签名登记。客户砸金蛋礼品登记。万仁飞:活动拍照及订车礼炮燃放。协助项薇现场一些其他工作。销售顾问:客户接待周艳茹:财务收银,发放抵扣券占倩倩:订车将客户信息填写装入红包投入抽奖箱内,洽谈区管理接待。程佳心:组团区管理,负责组团区内客户接待,以及订车榜的更进。活动物料:布置类的部分1、舞台背景桁架“内容主要双十一脱光计划,有荣威MG就购了”2、门口左边微信刮刮乐写真(关注有奖,现场关注,刮到即可领奖,上面注明刮奖方式和奖品内容)。3、客户红包(抽冰箱),抵扣券(111元购车10倍抵现)4、门口右边活动具体内容:一重活动报名礼(报名111元,17:00-17:30可至前台领取U盘一个)、二重全系免息礼(订购荣威MG车型享受两年免息贷款、个别车型除外)、三重抢先购车礼(前三名分别奖电饭煲,蚕丝被,大型娃娃)、四重留档到店礼(活动首次到店可在10月25日到店领取礼品一份)、五重幸运砸蛋礼(活动期间订车即可参与砸金蛋、限量16份超值大礼)、六重天降家电礼(活动期间订单超8个即抽取当日幸运礼遇-洗衣机)、七重延长质保礼(荣威350车型额外获赠二年四万公里延长质保)、八重超值优惠礼(原价2800元原厂质保七年贴膜活动仅售88元)、九重十倍抵现礼(报名111购车低现1110),十重微团抢购礼(两人或两人以上一起买车即有团购礼包)。5、彩虹门条幅“双十一脱光计划,有荣威MG就购了”6、本期特惠车车顶牌一个“原价现价限量三台”7、订车风云榜(上次车展的)需采购的部分红包:30份(责任人:项薇)水果、糕点,饮料及蛋糕(责任人:项薇)需筹备的部分礼炮20根(责任人:万仁飞)抽奖箱1个(责任人:万仁飞)金蛋:16个,将抽奖礼品打印塞好(责任人:万仁飞)台卡10个(上次活动遗留)桌子15张,椅子50张(责任人:项薇)2张“客户专享饮品区”A4纸打印“恭喜_______成功订购_______车型一辆”一纸四份活动礼品:抢先订车电饭煲一个、蚕丝被一床,娃娃一个。订车环节礼品一等奖:价值1380元氙气大灯(2名)二等奖:价值...

1、当您付费下载文档后,您只拥有了使用权限,并不意味着购买了版权,文档只能用于自身使用,不得用于其他商业用途(如 [转卖]进行直接盈利或[编辑后售卖]进行间接盈利)。
2、本站所有内容均由合作方或网友上传,本站不对文档的完整性、权威性及其观点立场正确性做任何保证或承诺!文档内容仅供研究参考,付费前请自行鉴别。
3、如文档内容存在违规,或者侵犯商业秘密、侵犯著作权等,请点击“违规举报”。

碎片内容

汽车4S店双十一活动计划

星河书苑+ 关注
实名认证
内容提供者

从事历史教学,热爱教育,高度负责。

确认删除?
VIP
微信客服
  • 扫码咨询
会员Q群
  • 会员专属群点击这里加入QQ群
客服邮箱
回到顶部