电脑桌面
添加小米粒文库到电脑桌面
安装后可以在桌面快捷访问

票务代理协议范本VIP免费

票务代理协议范本_第1页
1/2
票务代理协议范本_第2页
2/2
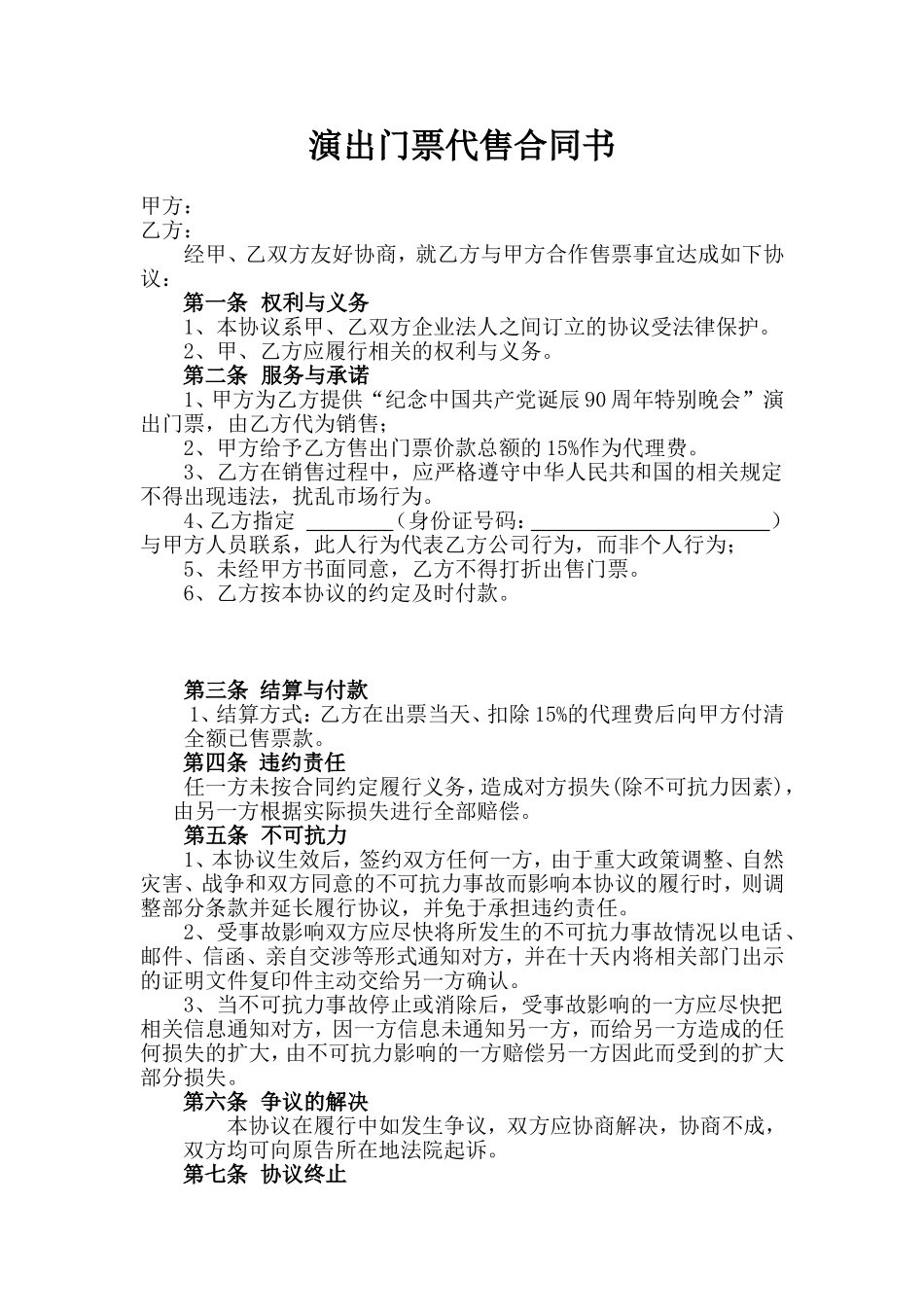
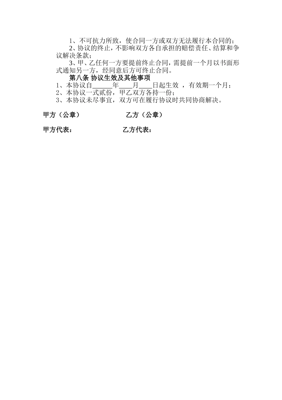
演出门票代售合同书甲方:乙方:经甲、乙双方友好协商,就乙方与甲方合作售票事宜达成如下协议:第一条权利与义务1、本协议系甲、乙双方企业法人之间订立的协议受法律保护。2、甲、乙方应履行相关的权利与义务。第二条服务与承诺1、甲方为乙方提供“纪念中国共产党诞辰90周年特别晚会”演出门票,由乙方代为销售;2、甲方给予乙方售出门票价款总额的15%作为代理费。3、乙方在销售过程中,应严格遵守中华人民共和国的相关规定不得出现违法,扰乱市场行为。4、乙方指定(身份证号码:)与甲方人员联系,此人行为代表乙方公司行为,而非个人行为;5、未经甲方书面同意,乙方不得打折出售门票。6、乙方按本协议的约定及时付款。第三条结算与付款1、结算方式:乙方在出票当天、扣除15%的代理费后向甲方付清全额已售票款。第四条违约责任任一方未按合同约定履行义务,造成对方损失(除不可抗力因素),由另一方根据实际损失进行全部赔偿。第五条不可抗力1、本协议生效后,签约双方任何一方,由于重大政策调整、自然灾害、战争和双方同意的不可抗力事故而影响本协议的履行时,则调整部分条款并延长履行协议,并免于承担违约责任。2、受事故影响双方应尽快将所发生的不可抗力事故情况以电话、邮件、信函、亲自交涉等形式通知对方,并在十天内将相关部门出示的证明文件复印件主动交给另一方确认。3、当不可抗力事故停止或消除后,受事故影响的一方应尽快把相关信息通知对方,因一方信息未通知另一方,而给另一方造成的任何损失的扩大,由不可抗力影响的一方赔偿另一方因此而受到的扩大部分损失。第六条争议的解决本协议在履行中如发生争议,双方应协商解决,协商不成,双方均可向原告所在地法院起诉。第七条协议终止1、不可抗力所致,使合同一方或双方无法履行本合同的;2、协议的终止,不影响双方各自承担的赔偿责任、结算和争议解决条款;3、甲、乙任何一方要提前终止合同,需提前一个月以书面形式通知另一方,经同意后方可终止合同。第八条协议生效及其他事项1、本协议自年月日起生效,有效期一个月;2、本协议一式贰份,甲乙双方各持一份;3、本协议未尽事宜,双方可在履行协议时共同协商解决。甲方(公章)乙方(公章)甲方代表:乙方代表:

1、当您付费下载文档后,您只拥有了使用权限,并不意味着购买了版权,文档只能用于自身使用,不得用于其他商业用途(如 [转卖]进行直接盈利或[编辑后售卖]进行间接盈利)。
2、本站所有内容均由合作方或网友上传,本站不对文档的完整性、权威性及其观点立场正确性做任何保证或承诺!文档内容仅供研究参考,付费前请自行鉴别。
3、如文档内容存在违规,或者侵犯商业秘密、侵犯著作权等,请点击“违规举报”。

碎片内容

票务代理协议范本

您可能关注的文档

确认删除?
VIP
微信客服
  • 扫码咨询
会员Q群
  • 会员专属群点击这里加入QQ群
客服邮箱
回到顶部