电脑桌面
添加小米粒文库到电脑桌面
安装后可以在桌面快捷访问

某教学楼电气施工组织设计VIP免费

某教学楼电气施工组织设计_第1页
1/9
某教学楼电气施工组织设计_第2页
2/9
某教学楼电气施工组织设计_第3页
3/9
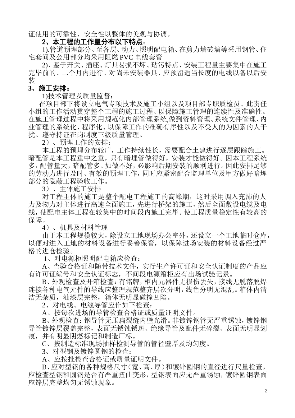
一.编制说明:本施工组织设计方案是根据设计施工图,施工验收规范、质量验收统一标准及有关安全技术操作规程,结合现场条件和本工程特点进行编制。设计编制内容作为现场指导施工的主要依据,设计方案有未尽事项,将在工程施工中依据实际情况进行调整补充。二、工程概况本工程为教学楼、设为二类防火建筑、负荷等级为二级以上。从表箱间向各楼层输送电源、接地方式釆用TN-S系统接地保护方式、本工程为第三类防雷建筑釆用了二类建筑防雷的设计标准。1、施工依据1)设计院提供并经图纸会审后确定的施工图纸。2)经建设单位和设计院审定的变更图纸和变更通知单。3)根据国家现行的施工验收规范和质量验评标准及相关的施工安装图集。6)《电气装置安装工程电气照明装置施工及验收规范》(GB50259-96)7)《电气装置安装工程旋转电机施工及验收规范》(GB50170-92)8)《电气装置安装工程盘、柜及二次回路结线施工及验收规范》(GB50171-92)9)《电气装置安装工程接地装置施工及验收规范》(GB50169-92)10)《电气装置安装工程电缆线路施工及验收规范》(GB50168-92)11)《电气装置安装工程1kV及以下配线工程施工及验收规范》(GB50258-96)12)《建筑安装工程质量检验评定统一标准》(GBJ300-88)13)《建筑工程质量检验评定标准》(GBJ301-88)14)《电气装置安装工程电气设备交接试验标准》(GB50150-91)15)《建筑电气安装工程质量检验评定标准》(GBJ303-88)2、施工条件本工程三通一平已具备,施工用水、用电已具备,安装工程所需的机具、劳力已有保证,材料供货渠道已落实,施工管理机构已确定,施工条件已经具备。3.施工管理机构图如下:技术负责人三、施工总体安排1.工程特点本工程系住宅,内部设施完善、技术含量高、安装施工均须达到高质量、以保1项目经理技术负责人材料设备员安装质量专检工程物资复检材料设备员电气安装技术施工班组证使用的可靠性、安全性以整体的美观与协调。2、本工程的工作量分布以下特点:1).管道预埋部分、至各层、动力、照明配电箱、在剪力墙砖墙等采用钢管、住宅套间及公用部分均釆用阻燃PVC电线套管2)、鉴于开关、插座、灯具易损不坏、玷污特点、安装工程量主要集中在施工完毕前的、二个月内进行、对尚未安装器具、应预留适当长度的电线以备以后安装3、施工安排:1)技术管理及质量监督:在项目部下将设立电气专项技术及施工小组以及项目部专职质检员、此责任小组的工作活动贯穿整个工程的施工过程、以保障施工管理的连续性及准确性。在施工管理过程中将采用规范化内部管理系统,做到资料管理、系统文件管理、内业管理的系统化、程序化、以保障工作的准确有序性以及不受人的为因素的人干扰。遵守持证在岗制度三级质量管理。2)、预埋工作的安排:本工程的预埋分布较广,工作持续性长,需要配合土建进行逐层跟踪施工。暗配管是本工程重中之重,只有暗埋管做得好,安装才能做得好。因本工程系统多,配管量大,暗配管多。如做不好,必影响后期安装的顺利进行。因此安排足够的劳动力进行及时、有效的预埋工作,同时应紧密配合监理单位及甲方做好暗埋部分的隐蔽工程验收工作。3)、主体施工安排对工程主体的施工是整个配电工程施工的高峰期,这时采用调入充沛的人力及物力对主体进行高速全面施工,先进行桥架的施工,然后全面敷设电缆及电线,使配电主体工程在较集中的时间段内施工完毕。使工程质量稳定性有较高的保障。4)、机具及材料管理由于本工程规模较大,除设立工地现场办公室外,还设立一个工地临时仓库,以便对进入工地的材料设备进行妥善保管,以保障进场安装的材料设备经过严格的进仓检验。1、对电源柜照明配电箱应检查:A、查验合格证和随带技术文件,实行生产许可证和安全认证制度的产品应有许可证编号和安全认证标志,不间段电源箱柜应有出场试验记录。B、外观检查及开箱检查:有铭牌,柜内元器件无损伤丢失,接线无脱落脱焊连接各种电气元件的导线应整理规范整齐层次分明,线色分明无混乱。箱体内清洁无杂质,汕漆层完整,箱体无明显碰撞凹陷。2、对电线、电缆导管应作如下检查:A、按每次进场的导管检查合格证或质量证明文件。B、外...

1、当您付费下载文档后,您只拥有了使用权限,并不意味着购买了版权,文档只能用于自身使用,不得用于其他商业用途(如 [转卖]进行直接盈利或[编辑后售卖]进行间接盈利)。
2、本站所有内容均由合作方或网友上传,本站不对文档的完整性、权威性及其观点立场正确性做任何保证或承诺!文档内容仅供研究参考,付费前请自行鉴别。
3、如文档内容存在违规,或者侵犯商业秘密、侵犯著作权等,请点击“违规举报”。

碎片内容

某教学楼电气施工组织设计

确认删除?
VIP
微信客服
  • 扫码咨询
会员Q群
  • 会员专属群点击这里加入QQ群
客服邮箱
回到顶部