电脑桌面
添加小米粒文库到电脑桌面
安装后可以在桌面快捷访问

铁路工程施工安全技术交底VIP免费

铁路工程施工安全技术交底_第1页
1/18
铁路工程施工安全技术交底_第2页
2/18
铁路工程施工安全技术交底_第3页
3/18
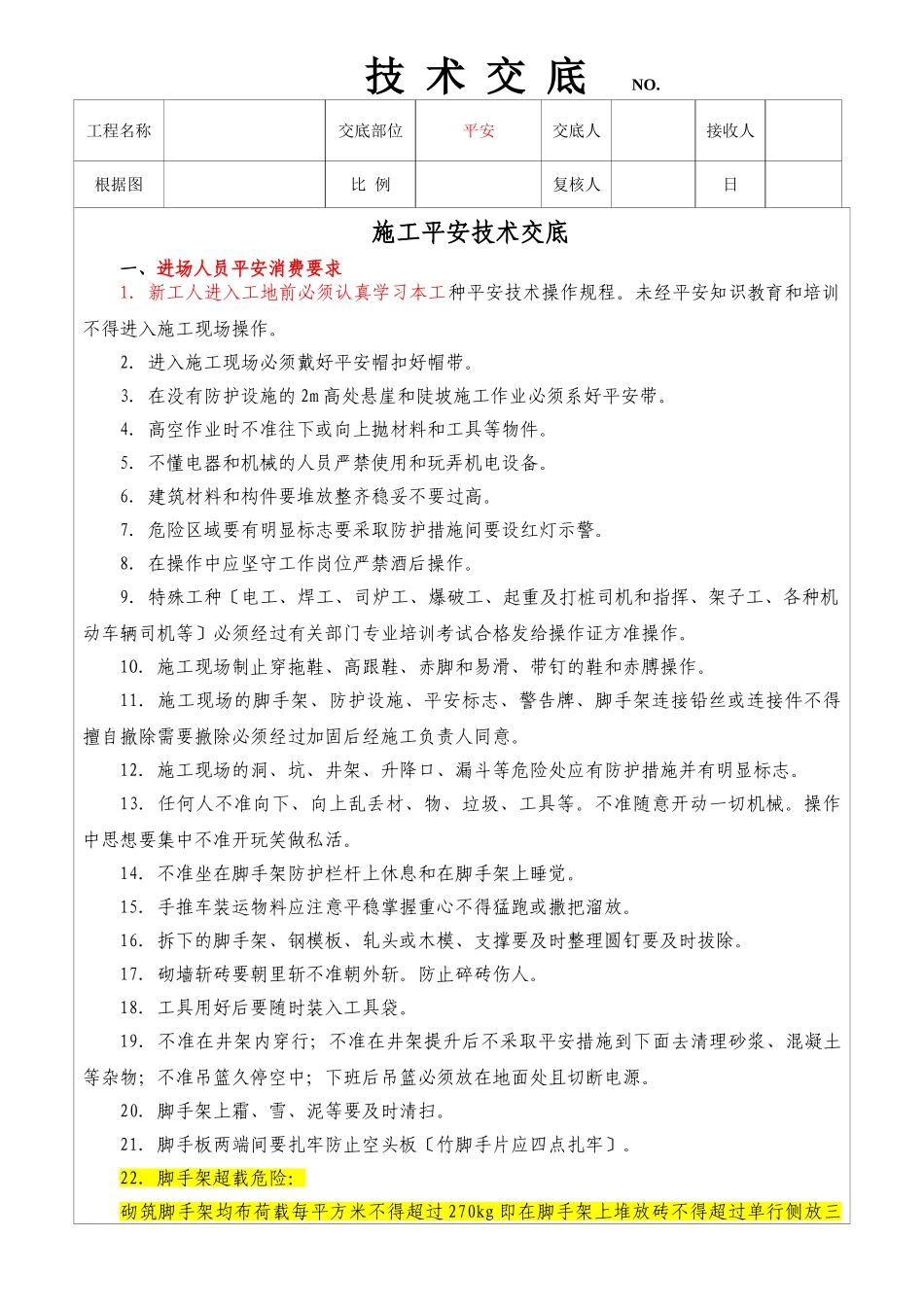
技术交底NO.工程名称交底部位平安交底人接收人根据图比例复核人日施工平安技术交底一、进场人员平安消费要求1.新工人进入工地前必须认真学习本工种平安技术操作规程。未经平安知识教育和培训不得进入施工现场操作。2.进入施工现场必须戴好平安帽扣好帽带。3.在没有防护设施的2m高处悬崖和陡坡施工作业必须系好平安带。4.高空作业时不准往下或向上抛材料和工具等物件。5.不懂电器和机械的人员严禁使用和玩弄机电设备。6.建筑材料和构件要堆放整齐稳妥不要过高。7.危险区域要有明显标志要采取防护措施间要设红灯示警。8.在操作中应坚守工作岗位严禁酒后操作。9.特殊工种〔电工、焊工、司炉工、爆破工、起重及打桩司机和指挥、架子工、各种机动车辆司机等〕必须经过有关部门专业培训考试合格发给操作证方准操作。1O.施工现场制止穿拖鞋、高跟鞋、赤脚和易滑、带钉的鞋和赤膊操作。11.施工现场的脚手架、防护设施、平安标志、警告牌、脚手架连接铅丝或连接件不得擅自撤除需要撤除必须经过加固后经施工负责人同意。12.施工现场的洞、坑、井架、升降口、漏斗等危险处应有防护措施并有明显标志。13.任何人不准向下、向上乱丢材、物、垃圾、工具等。不准随意开动一切机械。操作中思想要集中不准开玩笑做私活。14.不准坐在脚手架防护栏杆上休息和在脚手架上睡觉。15.手推车装运物料应注意平稳掌握重心不得猛跑或撒把溜放。16.拆下的脚手架、钢模板、轧头或木模、支撑要及时整理圆钉要及时拔除。17.砌墙斩砖要朝里斩不准朝外斩。防止碎砖伤人。18.工具用好后要随时装入工具袋。19.不准在井架内穿行;不准在井架提升后不采取平安措施到下面去清理砂浆、混凝土等杂物;不准吊篮久停空中;下班后吊篮必须放在地面处且切断电源。20.脚手架上霜、雪、泥等要及时清扫。21.脚手板两端间要扎牢防止空头板〔竹脚手片应四点扎牢〕。22.脚手架超载危险:砌筑脚手架均布荷载每平方米不得超过270kg即在脚手架上堆放砖不得超过单行侧放三侧高。20孔多孔砖不得超过单行侧放四侧高非承重三孔砖不得超过单行平放五皮高。只允许二排脚手架上同时堆放。脚手架连接物撤除危险;坐在防护栏杆上休息危险;搭、拆脚手架井字架不系平安带危险。23.单梯上部要扎牢下部要有防滑措施。24.挂梯上部要挂牢下部要绑扎。25.人字梯中间要扎牢下部要有防滑措施不准人坐在上面骑马式挪动。26.从事高空作业的人员必须身体安康。严禁患有高血压、贫血症、严重心脏病、精症、癫痫病、深度近视眼在500度以上人员以及经医生检查认为不合适高空作业的人员从事高空作业。对井架起重工等从事高空作业工种人员的要每年体检一次。1〕在平台、屋沿口操作时面部要朝外系好平安带。2〕高处作业不要用力过猛防止失去平衡而坠落。3〕在平台等处拆木模撬棒要朝里不要向外防止人向外坠落。4〕遇有暴雨、浓雾和六级以上的强风应停顿室外作业。5〕间施工必需要有充分的照明。二、钻孔作业平安要求1、钻机安装时机架应垫平保持稳定不得产生位移或沉陷钻架顶端用缆风绳对称张拉地锚应结实;2、钻孔时钻速不得过快或骤然变速;孔内弃土不得堆积在钻孔周围钻出的土样与设计有出入时及时设计部门;3、停钻后钻头应提出孔外平安放置孔口应遮盖防护。4、成孔后应立即浇筑桩身砼。三、混凝土施工平安要求1.所有施工人员必须经平安培训经考试合格后持证上岗。2.进入施工现场必须按规定戴好平安帽。3.施工现场严禁吸烟班前不许饮酒不准穿拖鞋进入施工现场。4.作业高度2m以上必须搭操作平台并有护身栏不准搭探头板或飞跳不许站在模板上沿操作并按规定挂好、系好平安带。5.脚手架由专业工种搭设经历收合格方可使用不得随意拆改架子、挪移脚手架。6.使用吊斗作业时检查吊斗及吊点吊具是否平安、结实作业要有活动范围以防撞伤、挤伤。7.使用混凝土泵作业布料杆应有2个以上人员转动方向并检查绳子及时更换使用布料杆必须支撑稳固挪动时挂好吊具再拆加固支撑就位后必须四角填垫时加固好支撑方可摘除吊具。8.使用布料杆作业冲洗泵时口必须向下并伸入巩固容器内固定后10m以内不得有人以防冲洗球、石子、气压打伤。9.振捣器使用前须...

1、当您付费下载文档后,您只拥有了使用权限,并不意味着购买了版权,文档只能用于自身使用,不得用于其他商业用途(如 [转卖]进行直接盈利或[编辑后售卖]进行间接盈利)。
2、本站所有内容均由合作方或网友上传,本站不对文档的完整性、权威性及其观点立场正确性做任何保证或承诺!文档内容仅供研究参考,付费前请自行鉴别。
3、如文档内容存在违规,或者侵犯商业秘密、侵犯著作权等,请点击“违规举报”。

碎片内容

铁路工程施工安全技术交底

教育教学文库+ 关注
实名认证
内容提供者

本店有大量的教育教学资料,课件

确认删除?
VIP
微信客服
  • 扫码咨询
会员Q群
  • 会员专属群点击这里加入QQ群
客服邮箱
回到顶部