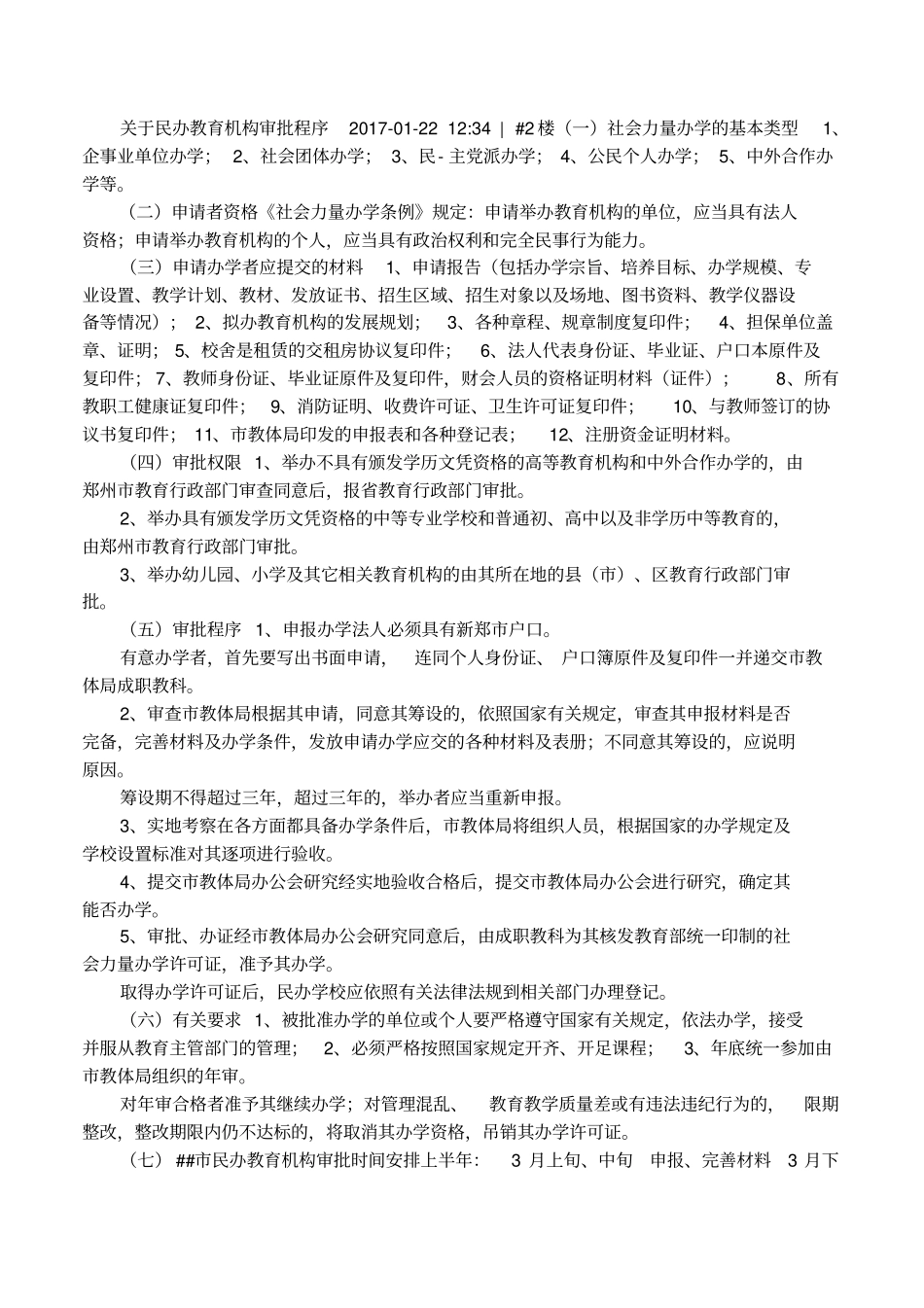
电脑桌面
添加小米粒文库到电脑桌面
安装后可以在桌面快捷访问

民办教育机构审批VIP免费

民办教育机构审批_第1页
1/5
民办教育机构审批_第2页
2/5
民办教育机构审批_第3页
3/5
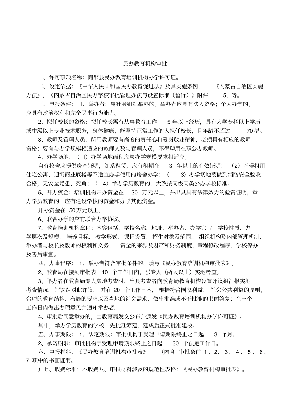
民办教育机构审批一、许可事项名称:商都县民办教育培训机构办学许可证。二、设定依据:《中华人民共和国民办教育促进法》及其实施条例,《内蒙古自治区实施办法》,《内蒙古自治区民办学校审批管理办法与设置标准(暂行)》附件5,等。三、申报条件:1、举办者:属社会组织举办的,举办者应具有法人资格;个人办学的,应具有政治权利和完全民事行为能力。2、拟任校长的资格:拟任校长需有从事教育工作5年以上经历,具有大学专科以上学历或中级以上专业技术职务,身体健康,能坚持正常工作的人担任校长,且年龄不超过70岁。3、教师及管理人员:所用教师要有高度的责任心和爱岗敬业精神,必须具有相应的教师资格;要有与办学规模相适应的教师人数与管理人员,不得聘用在职公办教师。4、办学场地:(1)办学场地面积应与办学规模要求相适应。自有校舍应提供房产证明,如系租赁,应有租期在3年以上的有效证明;(2)不得租用住宅公寓、迎街商业底楼等不适宜办学使用的房舍办学;(3)办学场地要做到消防安全验收合格,无安全隐患、死角;(4)举办学历教育的,大致按同级同类公办学校标准。5、开办资金:培训机构开办资金在30万元以上,并出具具有法律效力的验资证明,举办学历教育的,应有建设学校的资金和办学其他资金。开办资金在50万元以上。6、联合办学的应有联合办学协议。7、教育培训机构章程:内容包括,学校名称、地址、举办者、办学宗旨、学校性质、办学层次及规模、培养目标、教学形式、课程设置、招生对象及范围、组织机构及内部管理机制、举办者与校长及教师的权利和义务、资金的来源及财产和财务制度、章程修改程序、学校停办及善后事宜。四、办事程序:1、举办者符合审批条件的,填写《民办教育培训机构审批表》。2、教育局在接到审批表10个工作日内,派专人(两人以上)实地考查。3、举办者在教育局专人实地考查时,出具考查者向教育局教育机构设置评议组汇报实地考查情况,评议组对此评议,并在20个工作日内,根据符合国家利益、社会公共利益的原则,合理的教育结构、布局的要求以及当地的社会需求,做出批准或不予批准的书面答复;在三个工作日内做出办理意见并通知举办者。4、审批后同意举办的,由教育局发文公布并颁发《民办教育培训机构办学许可证》。其中,举办学历教育的学校,先批准筹建,建成后正式批准建校。五、办事期限:1、法定期限:审批机构于受理申请期限终止之日起3个月。2、承诺期限:审批机构于受理申请期限终止之日起30个法定工作日。六、申报材料:《民办教育培训机构审批表》(内含审批条件1、2、3、4、5、6、7项中的书面证明。)七、收费标准:不收费八、申报材料涉及的规范性表格:《民办教育机构审批表》。关于民办教育机构审批程序2017-01-2212:34|#2楼(一)社会力量办学的基本类型1、企事业单位办学;2、社会团体办学;3、民-主党派办学;4、公民个人办学;5、中外合作办学等。(二)申请者资格《社会力量办学条例》规定:申请举办教育机构的单位,应当具有法人资格;申请举办教育机构的个人,应当具有政治权利和完全民事行为能力。(三)申请办学者应提交的材料1、申请报告(包括办学宗旨、培养目标、办学规模、专业设置、教学计划、教材、发放证书、招生区域、招生对象以及场地、图书资料、教学仪器设备等情况);2、拟办教育机构的发展规划;3、各种章程、规章制度复印件;4、担保单位盖章、证明;5、校舍是租赁的交租房协议复印件;6、法人代表身份证、毕业证、户口本原件及复印件;7、教师身份证、毕业证原件及复印件,财会人员的资格证明材料(证件);8、所有教职工健康证复印件;9、消防证明、收费许可证、卫生许可证复印件;10、与教师签订的协议书复印件;11、市教体局印发的申报表和各种登记表;12、注册资金证明材料。(四)审批权限1、举办不具有颁发学历文凭资格的高等教育机构和中外合作办学的,由郑州市教育行政部门审查同意后,报省教育行政部门审批。2、举办具有颁发学历文凭资格的中等专业学校和普通初、高中以及非学历中等教育的,由郑州市教育行政部门审批。3、举办幼儿园、小学及其它相关教育机构的由其所在地的县...

1、当您付费下载文档后,您只拥有了使用权限,并不意味着购买了版权,文档只能用于自身使用,不得用于其他商业用途(如 [转卖]进行直接盈利或[编辑后售卖]进行间接盈利)。
2、本站所有内容均由合作方或网友上传,本站不对文档的完整性、权威性及其观点立场正确性做任何保证或承诺!文档内容仅供研究参考,付费前请自行鉴别。
3、如文档内容存在违规,或者侵犯商业秘密、侵犯著作权等,请点击“违规举报”。

碎片内容

民办教育机构审批

您可能关注的文档

确认删除?
VIP
微信客服
  • 扫码咨询
会员Q群
  • 会员专属群点击这里加入QQ群
客服邮箱
回到顶部