电脑桌面
添加小米粒文库到电脑桌面
安装后可以在桌面快捷访问

高中英语阅读教学强化量化训练探讨VIP免费

高中英语阅读教学强化量化训练探讨_第1页
1/4
高中英语阅读教学强化量化训练探讨_第2页
2/4
高中英语阅读教学强化量化训练探讨_第3页
3/4
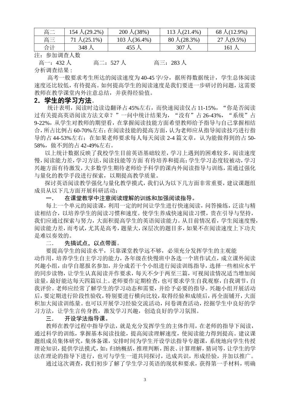
高中英语阅读教学强化量化训练探讨一我校高中学生英语阅读能力调查报告执笔人:黄歧生众所周知,历史进入了二十一世纪,我国已加入世贸组织的大家。21世纪的机遇和挑战已经向我们走来,滔滔长江入大海,这是一个历史的必然,更是一个自然的选择。要融入世界这个大家庭,掌握英语是必备的条件之一,作为基础英语教学的学校来说新形势向我们提出新要求,如何提高我们的英语教学,把我们的学生培养成为较高英语水平的学生,这是一个时代性的重要课题。尤其是阅读教学,它在高中英语教学中占有非常重要的地位,是高中英语能力培养的重点。从近年高考阅读理解试题来看,就突出体现了这一点,它着重体现了知识经济与全球经济一体化时代对人才英语素质与创新能力的要求,除阅读量较大幅度增加,突出英语国家的语言文化外,试题还考查了学生对文章整体意义的把握及创新思维能力,要求学生必须具备较高的阅读速度和快速思维能力。可见,时代与教育的发展已对英语阅读的教学提出了更高的要求。阅读教学要探索培养学生自主学习能力的教学方法,培养学生思维方式的技能,在教师的引导下,把课堂教学与课外阅读训练紧密结合起来,通过强化与量化的语言实践活动,不断提高阅读能力和综合运用能力,大面积提高英语教学成绩,这正是我们要探索的课题。2001年秋季学期我们英语组申请的课题《高中英语阅读理解强化与量化教学探讨》,获得邕宁县教育科学“十五”规划研究课题立项。为了了解目前我校学生学习英语的现状,了解他们学习英语的期望和要求,课题组成员分工合作,设计了阅读调查问卷(28题),主要从学生学习英语的主动性、学习方法、阅读量、阅读面、阅读速度、阅读效率、学习的思维能力以及对教师的教学要求等方面进行模底调查。2002年4月我们将调查卷分别发至高中各年级各班学生,收回调查问卷1250份,这次调查基本涉及全校高中学生,问卷比较贴近学生的学习实际,学生们都能认真填写,我们对回收的问卷认真进行了统计,分类和整理,下面是我们的调查结果和分析:题号ABCD0161875713.5%16.5%20.07%38843922786%83.4%79.9%0226631516059.1%60.34%51.74%1311668829.1%31.8%31.21%3530287.8%5.7%9.9%181164%2.1%2.1%031231547127%29%25.27%15220010333.4%37.38%36.6%1141138025.1%21%28.5%66682714.5%12.7%9.6%04971266821.6%24.1%23.9%29934120266.7%65.2%71.1%52561411.6%10.7%4.9%0534238013774.2%70.6%46.1%8312714218%23.6%47.8%3027146.5%5.1%4.7%6441.3%0.7%1.3%0620324112844.8%46.5%44.4%1341599429.6%30.7%32.6%3861228.3%11.8%7.6%78574417.2%11%15%071741537838.6%28.9%27.1%20626114745.7%49%51%701156315.5%21.7%21.8%0831931316774.53%67%58%1136202.57%7%6.9%9811810122.9%25%35%091752367839%43.6%26.8%97493922%9.1%13.4%17025617438.4%47.32%60%10971481272303711541题号ABCD29%28%45%70%72%55%1125175955.3%34%33%40426013835.7%505%48.6%4280518.9%15.5%18%1289835721.3%17%20%29937121171.5%75.4%74.1%3038177.2%7.7%5.9%1318726519253%50%69.5%3178228.9%14.7%7.9%1311876237.5%35%22.5%142247104.9%9.5%3.5%1531698333.9%34%28.8%27628119561.2%56.5%67.6%15142561583.6%49.6%55%1001187725.6%22.8%26.9%2761425170.7%2.7%18%16145163.3%9.7%2%1001396823.3%26.6%24%31533320573%64%73.5%1766762514.5%14.3%8.9%1091497223.9%28%25.7%28030618361.5%57.6%65.36%18661239515%22%32%23031313153%57%44%1361136731%20%23%1930015414363%37%51.8%14026413332%63%48%2043603810%12%13.5%38443924289.9%87.9%86%2135225916877%51%62.7%38100388%19%14%48823710%16%13%2165254.5%13%9.3%2222323914550%58%51.9%22017313449%42%48%2318419711139%36%37%70856414.9%16%21%21526012545.8%49%41.6%24121832.7%3.5%1.05%22327614951%53%52%20122213346%43%46.6%2556653311.3%12.4%11.2%22721815345.9%41%51.8%4552269%9.9%8.8%1661898333%36%28%262935185.8%6%6%2532268550%41%28%568013512%14%44%1632006532%36%21%1、学生学习英语的现状。问卷统计表明,每天坚持阅读英语短文...

1、当您付费下载文档后,您只拥有了使用权限,并不意味着购买了版权,文档只能用于自身使用,不得用于其他商业用途(如 [转卖]进行直接盈利或[编辑后售卖]进行间接盈利)。
2、本站所有内容均由合作方或网友上传,本站不对文档的完整性、权威性及其观点立场正确性做任何保证或承诺!文档内容仅供研究参考,付费前请自行鉴别。
3、如文档内容存在违规,或者侵犯商业秘密、侵犯著作权等,请点击“违规举报”。

碎片内容

高中英语阅读教学强化量化训练探讨

精品文库+ 关注
实名认证
内容提供者

小学学习各类资料大全

确认删除?
VIP
微信客服
  • 扫码咨询
会员Q群
  • 会员专属群点击这里加入QQ群
客服邮箱
回到顶部