电脑桌面
添加小米粒文库到电脑桌面
安装后可以在桌面快捷访问

消防维保计划VIP免费

消防维保计划_第1页
1/4
消防维保计划_第2页
2/4
消防维保计划_第3页
3/4
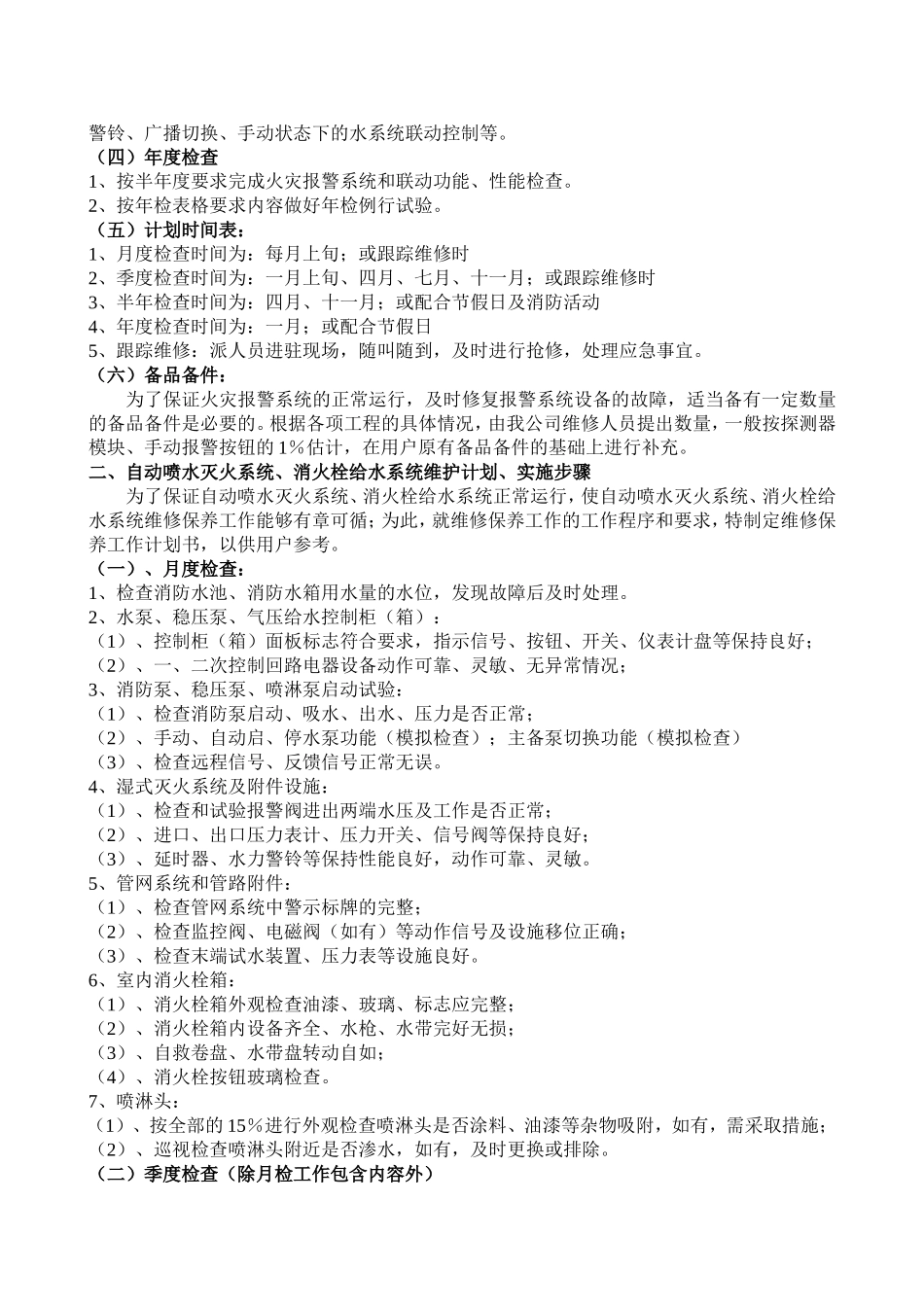
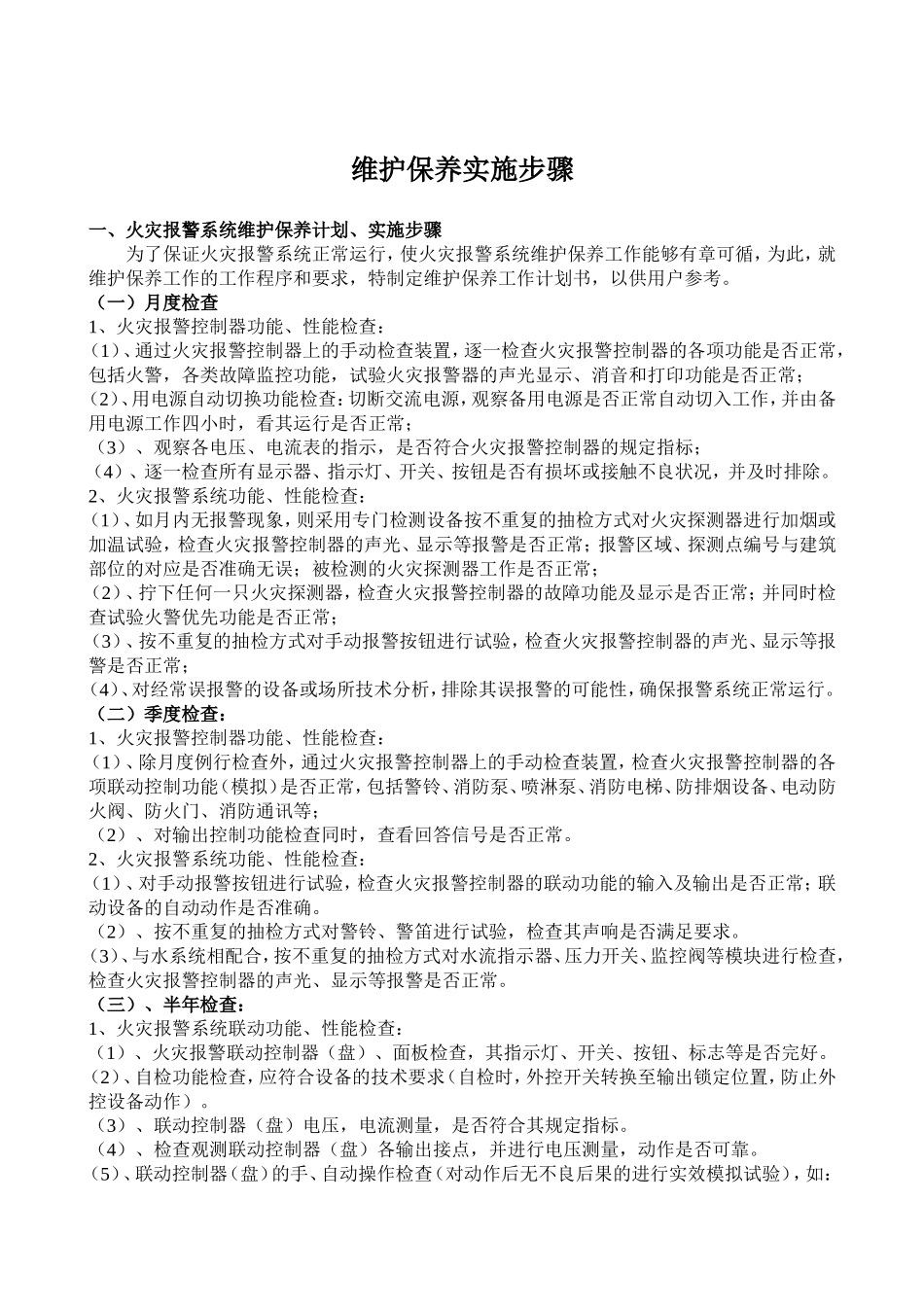
维护保养实施步骤一、火灾报警系统维护保养计划、实施步骤为了保证火灾报警系统正常运行,使火灾报警系统维护保养工作能够有章可循,为此,就维护保养工作的工作程序和要求,特制定维护保养工作计划书,以供用户参考。(一)月度检查1、火灾报警控制器功能、性能检查:(1)、通过火灾报警控制器上的手动检查装置,逐一检查火灾报警控制器的各项功能是否正常,包括火警,各类故障监控功能,试验火灾报警器的声光显示、消音和打印功能是否正常;(2)、用电源自动切换功能检查:切断交流电源,观察备用电源是否正常自动切入工作,并由备用电源工作四小时,看其运行是否正常;(3)、观察各电压、电流表的指示,是否符合火灾报警控制器的规定指标;(4)、逐一检查所有显示器、指示灯、开关、按钮是否有损坏或接触不良状况,并及时排除。2、火灾报警系统功能、性能检查:(1)、如月内无报警现象,则采用专门检测设备按不重复的抽检方式对火灾探测器进行加烟或加温试验,检查火灾报警控制器的声光、显示等报警是否正常;报警区域、探测点编号与建筑部位的对应是否准确无误;被检测的火灾探测器工作是否正常;(2)、拧下任何一只火灾探测器,检查火灾报警控制器的故障功能及显示是否正常;并同时检查试验火警优先功能是否正常;(3)、按不重复的抽检方式对手动报警按钮进行试验,检查火灾报警控制器的声光、显示等报警是否正常;(4)、对经常误报警的设备或场所技术分析,排除其误报警的可能性,确保报警系统正常运行。(二)季度检查:1、火灾报警控制器功能、性能检查:(1)、除月度例行检查外,通过火灾报警控制器上的手动检查装置,检查火灾报警控制器的各项联动控制功能(模拟)是否正常,包括警铃、消防泵、喷淋泵、消防电梯、防排烟设备、电动防火阀、防火门、消防通讯等;(2)、对输出控制功能检查同时,查看回答信号是否正常。2、火灾报警系统功能、性能检查:(1)、对手动报警按钮进行试验,检查火灾报警控制器的联动功能的输入及输出是否正常;联动设备的自动动作是否准确。(2)、按不重复的抽检方式对警铃、警笛进行试验,检查其声响是否满足要求。(3)、与水系统相配合,按不重复的抽检方式对水流指示器、压力开关、监控阀等模块进行检查,检查火灾报警控制器的声光、显示等报警是否正常。(三)、半年检查:1、火灾报警系统联动功能、性能检查:(1)、火灾报警联动控制器(盘)、面板检查,其指示灯、开关、按钮、标志等是否完好。(2)、自检功能检查,应符合设备的技术要求(自检时,外控开关转换至输出锁定位置,防止外控设备动作)。(3)、联动控制器(盘)电压,电流测量,是否符合其规定指标。(4)、检查观测联动控制器(盘)各输出接点,并进行电压测量,动作是否可靠。(5)、联动控制器(盘)的手、自动操作检查(对动作后无不良后果的进行实效模拟试验),如:警铃、广播切换、手动状态下的水系统联动控制等。(四)年度检查1、按半年度要求完成火灾报警系统和联动功能、性能检查。2、按年检表格要求内容做好年检例行试验。(五)计划时间表:1、月度检查时间为:每月上旬;或跟踪维修时2、季度检查时间为:一月上旬、四月、七月、十一月;或跟踪维修时3、半年检查时间为:四月、十一月;或配合节假日及消防活动4、年度检查时间为:一月;或配合节假日5、跟踪维修:派人员进驻现场,随叫随到,及时进行抢修,处理应急事宜。(六)备品备件:为了保证火灾报警系统的正常运行,及时修复报警系统设备的故障,适当备有一定数量的备品备件是必要的。根据各项工程的具体情况,由我公司维修人员提出数量,一般按探测器模块、手动报警按钮的1%估计,在用户原有备品备件的基础上进行补充。二、自动喷水灭火系统、消火栓给水系统维护计划、实施步骤为了保证自动喷水灭火系统、消火栓给水系统正常运行,使自动喷水灭火系统、消火栓给水系统维修保养工作能够有章可循;为此,就维修保养工作的工作程序和要求,特制定维修保养工作计划书,以供用户参考。(一)、月度检查:1、检查消防水池、消防水箱用水量的水位,发现故障后及时处理。2、水泵、稳压泵、气压...

1、当您付费下载文档后,您只拥有了使用权限,并不意味着购买了版权,文档只能用于自身使用,不得用于其他商业用途(如 [转卖]进行直接盈利或[编辑后售卖]进行间接盈利)。
2、本站所有内容均由合作方或网友上传,本站不对文档的完整性、权威性及其观点立场正确性做任何保证或承诺!文档内容仅供研究参考,付费前请自行鉴别。
3、如文档内容存在违规,或者侵犯商业秘密、侵犯著作权等,请点击“违规举报”。

碎片内容

消防维保计划

确认删除?
VIP
微信客服
  • 扫码咨询
会员Q群
  • 会员专属群点击这里加入QQ群
客服邮箱
回到顶部