电脑桌面
添加小米粒文库到电脑桌面
安装后可以在桌面快捷访问

安徽省泗县2012-2013高一政治上学期第一次月考VIP免费

安徽省泗县2012-2013高一政治上学期第一次月考_第1页
1/5
安徽省泗县2012-2013高一政治上学期第一次月考_第2页
2/5
安徽省泗县2012-2013高一政治上学期第一次月考_第3页
3/5
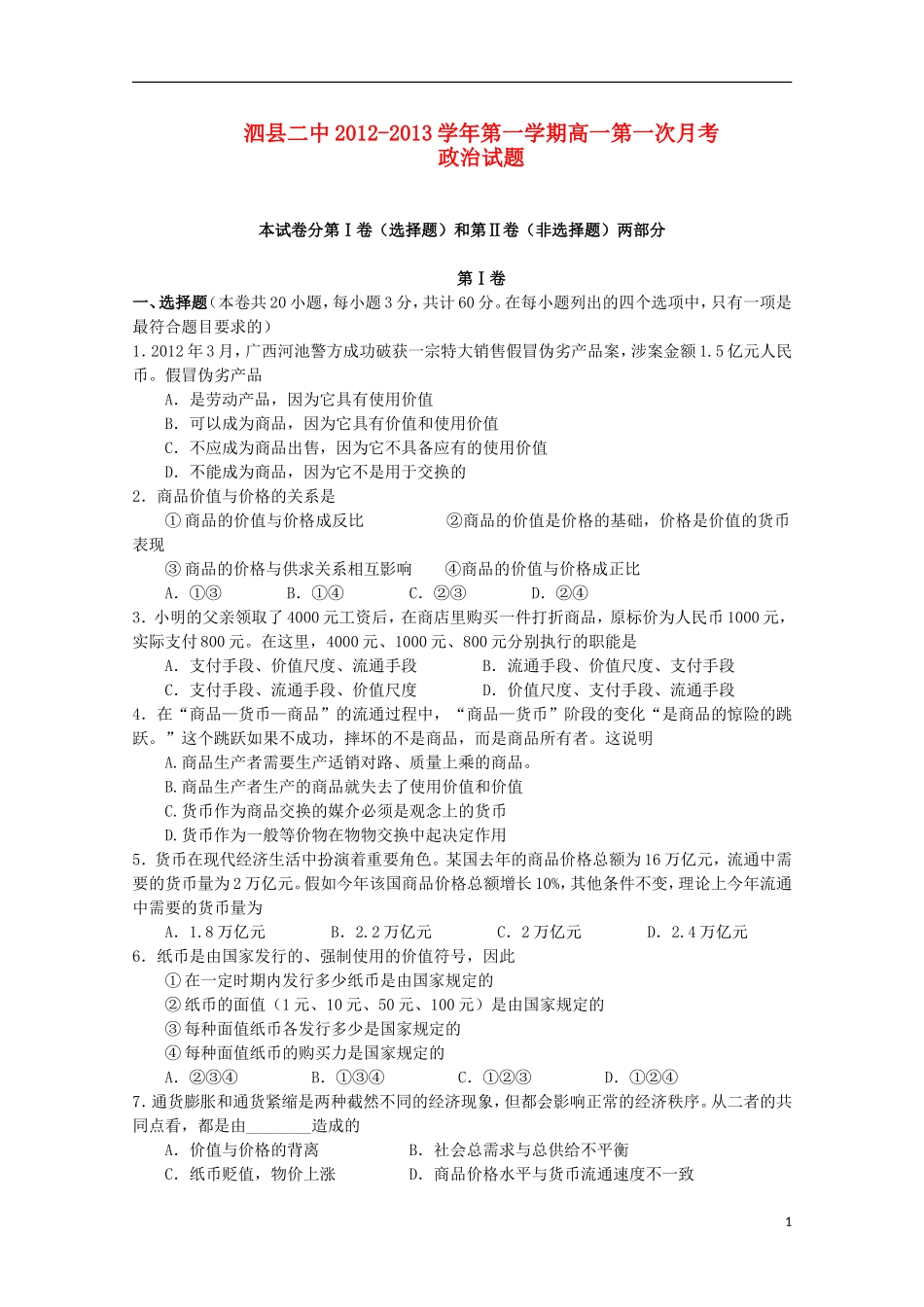
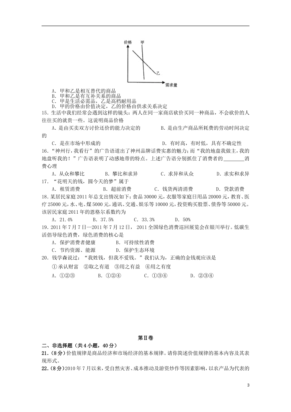
泗县二中2012-2013学年第一学期高一第一次月考政治试题本试卷分第Ⅰ卷(选择题)和第Ⅱ卷(非选择题)两部分第Ⅰ卷一、选择题(本卷共20小题,每小题3分,共计60分。在每小题列出的四个选项中,只有一项是最符合题目要求的)1.2012年3月,广西河池警方成功破获一宗特大销售假冒伪劣产品案,涉案金额1.5亿元人民币。假冒伪劣产品A.是劳动产品,因为它具有使用价值B.可以成为商品,因为它具有价值和使用价值C.不应成为商品出售,因为它不具备应有的使用价值D.不能成为商品,因为它不是用于交换的2.商品价值与价格的关系是①商品的价值与价格成反比②商品的价值是价格的基础,价格是价值的货币表现③商品的价格与供求关系相互影响④商品的价值与价格成正比A.①③B.①④C.②③D.②④3.小明的父亲领取了4000元工资后,在商店里购买一件打折商品,原标价为人民币1000元,实际支付800元。在这里,4000元、1000元、800元分别执行的职能是A.支付手段、价值尺度、流通手段B.流通手段、价值尺度、支付手段C.支付手段、流通手段、价值尺度D.价值尺度、支付手段、流通手段4.在“商品—货币—商品”的流通过程中,“商品—货币”阶段的变化“是商品的惊险的跳跃。”这个跳跃如果不成功,摔坏的不是商品,而是商品所有者。这说明A.商品生产者需要生产适销对路、质量上乘的商品。B.商品生产者生产的商品就失去了使用价值和价值C.货币作为商品交换的媒介必须是观念上的货币D.货币作为一般等价物在物物交换中起决定作用5.货币在现代经济生活中扮演着重要角色。某国去年的商品价格总额为16万亿元,流通中需要的货币量为2万亿元。假如今年该国商品价格总额增长10%,其他条件不变,理论上今年流通中需要的货币量为A.1.8万亿元B.2.2万亿元C.2万亿元D.2.4万亿元6.纸币是由国家发行的、强制使用的价值符号,因此①在一定时期内发行多少纸币是由国家规定的②纸币的面值(1元、10元、50元、100元)是由国家规定的③每种面值纸币各发行多少是国家规定的④每种面值纸币的购买力是国家规定的A.②③④B.①③④C.①②③D.①②④7.通货膨胀和通货紧缩是两种截然不同的经济现象,但都会影响正常的经济秩序。从二者的共同点看,都是由________造成的A.价值与价格的背离B.社会总需求与总供给不平衡C.纸币贬值,物价上涨D.商品价格水平与货币流通速度不一致18.下列关于信用工具的说法,正确的是①信用卡、支票、外汇是经济往来结算中经常使用的信用工具②信用卡是活期存款的支付凭证③支票主要分为转账支票和现金支票④支票不能够被直接用于购物消费A.①②B.③④C.②③D.①④9.2012年9月4日,100美元兑换人民币634.02元。2012年10月4日,100美元兑换人民币630.64元。这一变化表明①人民币升值,美元贬值②人民币贬值美元升值③美元汇率跌落,人民币汇率升高④美元汇率升高,人民币汇率跌落A.①②B.①③C.②④D.③④10.读下图:“人民币汇率中间价图表”,不考虑其他因素影响,可以得出的结论是①2011年1至4月,中国学生到美国留学需要的费用减少了②2011年1至4月,美国居民来中国旅游消费的费用减少了③2011年1至4月,中国出口到欧元区的纺织品更具竞争力了④2011年1至4月,中国从欧元区进口的机械设备变得便宜了A.①③B.②③C.①④D.②④11.“旧时王谢堂前燕,飞入寻常百姓家”常被用来形容过去的一些昂贵商品现在变成了大众消费品,造成这种变化的根本原因A.社会劳动生产率提高B.大众消费观念发生变化C.人民生活质量提高D.商品市场日益繁荣12.在下列各种经济要素关系中,一般情况下,能够通过右边曲线走势图像表示的有①单位商品价值量与生产该商品的社会必要劳动时间②商品价值总量与生产该商品的社会必要劳动时间③商品价值总量与生产该商品的个别劳动生产率④单位商品价值量与生产该商品的个别劳动时间A.①③B.①②C.②④D.③④13.假定甲商品和乙商品是替代品,甲商品和丙商品是互补品。如果市场上甲商品的价格大幅度下降,那么,在其他条件不变时①乙商品的需求量减少②乙商品的需求量增加③丙商品的需求量减少④丙商品的需求量增加A.①②B.②③C.③④D....

1、当您付费下载文档后,您只拥有了使用权限,并不意味着购买了版权,文档只能用于自身使用,不得用于其他商业用途(如 [转卖]进行直接盈利或[编辑后售卖]进行间接盈利)。
2、本站所有内容均由合作方或网友上传,本站不对文档的完整性、权威性及其观点立场正确性做任何保证或承诺!文档内容仅供研究参考,付费前请自行鉴别。
3、如文档内容存在违规,或者侵犯商业秘密、侵犯著作权等,请点击“违规举报”。

碎片内容

安徽省泗县2012-2013高一政治上学期第一次月考

您可能关注的文档

中小学资料+ 关注
实名认证
内容提供者

精美课件,值得下载

确认删除?
VIP
微信客服
  • 扫码咨询
会员Q群
  • 会员专属群点击这里加入QQ群
客服邮箱
回到顶部