电脑桌面
添加小米粒文库到电脑桌面
安装后可以在桌面快捷访问

2015年度质量目标计划书VIP免费

2015年度质量目标计划书_第1页
1/6
2015年度质量目标计划书_第2页
2/6
2015年度质量目标计划书_第3页
3/6
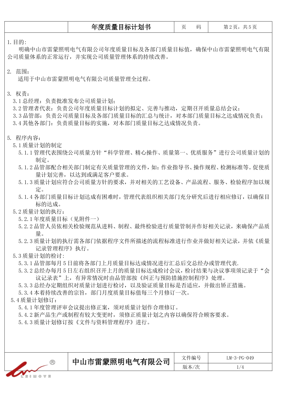
中山市雷蒙照明电气有限公司ZHONGSHANLEIMOVELIGHTINGANDELECTRICALCO.,LTD.*********************************************年度质量目标计划书文件编号:LM-3-PG-049版本/版次:1/4页数:第1页,共5页修定日期:2014年01月05日发行日期:2014年01月12日编制:审核:批准:中山市雷蒙照明电气有限公司文件编号LM-3-PG-049版本/次1/4年度质量目标计划书页码第2页,共5页1.目的:明确中山市雷蒙照明电气有限公司年度质量目标及各部门质量目标值,确保中山市雷蒙照明电气有限公司质量体系的正常运行,并实现公司质量管理体系的持续改善。2.范围:适用于中山市雷蒙照明电气有限公司质量管理全过程。3.权责:3.1总经理:负责批准发布公司质量计划;3.2管理者代表:负责公司年度质量目标计划的拟定、完善与推动,定期召开质量总结会议;3.3品管部:负责公司质量目标及各部门质量目标的汇总与统计,对本部门质量目标之达成情况负责;3.4其他各部门:负责质量目标的实施,对本部门质量目标之达成情况负责。5.程序内容:5.1质量计划的制定5.1.1管理代表围绕公司质量方针“科学管理、精心操作、质量第一、优质服务”进行公司质量计划的制定。5.1.2品管部配合相关部门制定有关质量管理的文件,如:作业指导书、操作规程、检测标准等。促使质量计划完善,以达到或满足客户要求。5.1.3质量计划应符合公司质量方针的要求,并对相关的工艺设备、产品流程、服务、检验程序加以规定。5.1.4各部门质量目标计划达成有困难时,管理代表组织相关部门充分研究后进行相应修订,以确保目标的达成。5.2质量计划的执行:5.2.1年度质量目标(见附件一)5.2.2品管人员依相关检验规范从进料、制程、最终检验进行质量管制并作好相关记录,来确保产品质量。5.2.3质量计划的执行需各部门依据程序文件所描述的流程标准进行作业并做好相关记录,并依《质量记录管理程序》执行。5.3质量计划的检讨:5.3.1品管部每月5日前将各部门上月质量目标达成情况进行汇总后交总经办或管理代表.5.3.2总经办每月5日左右组织召开上月的质量目标达成检讨会议,检讨结果与决议事项须记录于“会议记录表”上,有异常情况时由品管部按《纠正与预防措施控制程序》处理。5.3.3总经办定期组织对质量计划进行检讨,以及验证质量目标是否适应,并做出矫正措施。5.3.4本着持续改善的宗旨,部门月度质量目标值每三个月修订一次。5.4质量计划修订:5.4.1年度管理评审会议提出修正案,须对质量计划作合理修订。5.4.2新产品生产或制程有较大变更时,须修正质量计划之内容以确保符合顾客要求。5.4.3质量计划修订按《文件与资料管理程序》进行。中山市雷蒙照明电气有限公司文件编号LM-3-PG-049版本/次1/4年度质量目标计划书页码第3页,共4页6.相关文件:6.1质量手册……………………………………………………LM-1-0016.2文件与资料控制程序………………………………………LM-2-0016.3质量记录控制程序…………………………………………LM-2-0156.4内部质量审核程序…………………………………………LM-2-0026.5数据分析管理程序…………………………………………LM-2-0236.6纠正与预防措施控制程序…………………………………LM-2-0197.附件:7.1附件一:2014年度质量目标及说明8.使用表单:(此统计可以用其它统计类似表格进行,但框架主要内容不变)8.120_年_月质量目标统计表……………………………LM-3-PG-004-01a中山市雷蒙照明电气有限公司文件编号LM-3-PG-049版本/次1/4年度质量目标计划书页码第4页,共5页部门目标项目目标说明2015目标值2015挑战值数据来源共有目标准时交单率实际按期交单数/计划按期交单数(含客户原因)≥98%≥99%营销部/PMC内部平均训练次数按培训计划实际培训次数≥2次≥3次行政部人员离职率员工离职人数(含刚入职离职)/员工总人数≤8%≤6%内部投诉次数本部门工作失误或其它未按规定执行次数/被其它部门投诉的次数(书面形式)≤2次≤1次总经办金额退货率产品退货金额(除产品退回的运费、赔偿费等)/销售总金额≤0.8%≤0.5%财务部营销部客服服务满意度按投诉次数计算销售部≤2次≤1次总经办外贸部≤2次≤1次电商部销售目标...

1、当您付费下载文档后,您只拥有了使用权限,并不意味着购买了版权,文档只能用于自身使用,不得用于其他商业用途(如 [转卖]进行直接盈利或[编辑后售卖]进行间接盈利)。
2、本站所有内容均由合作方或网友上传,本站不对文档的完整性、权威性及其观点立场正确性做任何保证或承诺!文档内容仅供研究参考,付费前请自行鉴别。
3、如文档内容存在违规,或者侵犯商业秘密、侵犯著作权等,请点击“违规举报”。

碎片内容

2015年度质量目标计划书

确认删除?
VIP
微信客服
  • 扫码咨询
会员Q群
  • 会员专属群点击这里加入QQ群
客服邮箱
回到顶部