电脑桌面
添加小米粒文库到电脑桌面
安装后可以在桌面快捷访问

注塑件外观检验质量标准及规范VIP免费

注塑件外观检验质量标准及规范_第1页
1/5
注塑件外观检验质量标准及规范_第2页
2/5
注塑件外观检验质量标准及规范_第3页
3/5
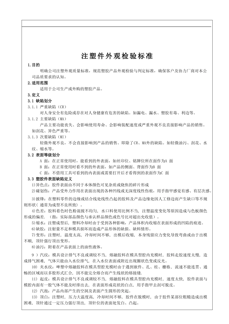
注塑件外观检验标准1.目的明确公司注塑外观质量标准,规范塑胶产品外观检验与判定标准,确保客户及协力厂商对本公司品质要求的认知。2.适用范围适用于公司生产或外购的塑胶产品。3.定义3.1缺陷划分3.1.1严重缺陷(CR)对人身安全有危险或存在对人身健康有危害的缺陷。如漏电、漏水、塑胶有毒、利边等。3.1.2主要缺陷(MA)产品主要功能丧失、会影响使用寿命、会影响装配速度或严重外观不良直接影响产品的销售。如刮花、异色严重等。3.1.3次要缺陷(MI)轻微外观不良,不会直接影响到产品的销售。即除了CR、MA外的缺陷。如轻微油污、刮花、水纹、缩水等。3.2表面等级划分A面:在正常使用时,能看到的外表面,如丝印位、铭牌位所在面作为A面B面:在正常使用时看不到的外表面,如产品的侧面、背面作为B面C面:不借用工具可看到的内表面或需要打开后才看得到的表面作为C面3.3塑胶件表面缺陷定义1)异色点:胶件表面由不同于本体颜色可见杂质或烧焦的碎片形成2)碰划伤:产品受外力作用在表面出现的各种凹线或无深度线性伤痕,用手指甲感觉有感、有层次感。3)披锋:在塑料零件的边缘或结合线处线性凸起的胶料及产品边缘处因人工修边而产生缺口等不规则形状(通常为成型不良所致)。4)色差:胶料着色时色粉混搅不均匀,水口料使用比例不当,注塑温度变化等原因造成与色板颜色形成的偏差.(指:实际部品颜色与承认样品颜色或色号比对超出允收值)。5)缩水:注塑成型后,塑料冷却时由于受到各种影响,产品体积内收缩在表面形成的凹陷的痕迹。6)缺胶:注射量不足和模具损坏而造成产品形体的缺损、缺料情形。7)变形:注塑时,温度太高,冷却时间不够,出模后收缩,本身残留应力变化导致弯曲或由于出模不顺,顶针强行顶出变形。8)油污:附着在产品表面上的油性液体。9)汽纹:模具设计排气不良或调较不当,熔融胶料在模具型腔内充模时,胶料走胶速度太慢,造成排气困难,气体只能由入水位排气,在入水位表面或附近出现圈状色变或反光。10)夹水纹:啤塑中熔融胶料在模具型腔充模时由于遇到嵌件、孔、柱、栅格,流速不能连贯、通畅的区域而以多股形式汇合,因不能完全熔合而产生线状的熔接缝.11)起皮:模具设计排气不良或调较不当,熔融胶料在模具型腔内充模时,速度太快,胶件表面与模腔内面有一股气体不能及时排出去,在表面形成花状的白点,用手指甲去刮可脱皮。12)汽泡:产品内部产生的空洞及表面产生圆形的突起。13)顶白:注塑时,压力大温度高,冷却时间不够,胶件在脱模时,由于胶件某部位粗糙造成出模困难,顶针通过一定压力强行顶出,顶针位的表面处发白、凸起。14)装配缝隙:除了设计时规定的缝隙外,由两部组件装配造成的缝隙4、检验标准此规范系依据GB/T2828.1-2003一次抽样方案Ⅱ级之抽样水准,随机取样进行检验,AQL以各部门作业指导书为准,如无明确要求的,依据以下AQL进行判定。严重缺陷(CR):C=0主要缺点(MA):MA=0.65主要为性能、功能不良及零部件漏装等,且此类型缺陷会引起客户投诉或返工费用较大者.次要缺点(MI):MI=2.5主要为外观不良或机械性能不良,但不影响性能的缺陷。4.1检验条件①在40W日光灯源下垂直距离1米,目视距离30CM观测,视线相对水平面45度以上、从观察物正面开始观察产品一周。②部品不能为突出表面瑕疵而使用单向照射光源,目视时应无直接照射光源。③检验时间:每一个检验之位置的时间如下表,若有可视之缺失点发现于上述任一两种检验位置时,则该可视缺失所在区域,以该区域之允收标准判定之。编码ABC目视距离300mm300mm600mm目视时间10秒5秒3秒5、外观判定标准项目类别检验项目规格要求检验方法缺陷划分CRMAMI异色点A表面在≤100c㎡的塑件表面上可接收≤0.25mm的异色点两颗。标准菲林异色点直径≤0.5MM时可接收一颗√直径>0.5MM√B表面在≤100c㎡的塑件表面上可接收≤0.35mm的异色点两颗。异色点直径≤0.75MM时可接收一颗√直径>0.75MM√C表面在≤100c㎡的塑件表面上可接收≤0.8mm的异色点两颗。异色点直径≤1.25MM时可接收一颗√直径>1.25MM√颜色与样品对比或同一批产品对比超过1个色度等级.色板/色卡√项目类别检验项目规格要求检验方法缺陷划分CRMAMI碰划伤A表面在≤100c㎡...

1、当您付费下载文档后,您只拥有了使用权限,并不意味着购买了版权,文档只能用于自身使用,不得用于其他商业用途(如 [转卖]进行直接盈利或[编辑后售卖]进行间接盈利)。
2、本站所有内容均由合作方或网友上传,本站不对文档的完整性、权威性及其观点立场正确性做任何保证或承诺!文档内容仅供研究参考,付费前请自行鉴别。
3、如文档内容存在违规,或者侵犯商业秘密、侵犯著作权等,请点击“违规举报”。

碎片内容

注塑件外观检验质量标准及规范

金钥匙书屋+ 关注
实名认证
内容提供者

热爱教育事业,爱好互联网行业

确认删除?
VIP
微信客服
  • 扫码咨询
会员Q群
  • 会员专属群点击这里加入QQ群
客服邮箱
回到顶部