电脑桌面
添加小米粒文库到电脑桌面
安装后可以在桌面快捷访问

销售人员--劳务合同范本VIP专享VIP免费

销售人员--劳务合同范本_第1页
1/3
销售人员--劳务合同范本_第2页
2/3
销售人员--劳务合同范本_第3页
3/3
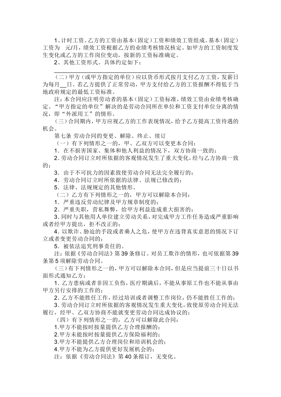
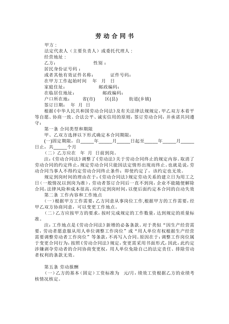
劳动合同书甲方:法定代表人(主要负责人)或委托代理人:经营地址:乙方:性别:居民身份证号码:或者其他有效证件名称:证件号码:在甲方工作起始时间年月日家庭住址:邮政编码:在临居住地址:邮政编码:户口所在地:省(市)区(县)街道(乡镇)签订日期:年月日根据《中华人民共和国劳动合同法》及有关法律法规规定,甲乙双方本着平等自愿、协商一致、合法公平、诚实信用的原则,签订劳动合同,并承诺共同遵守:第一条合同类型和期限甲、乙双方选择以下形式确定本合同期限:(一)固定期限,自_____年_____月_____日起至_____年_____月_____日止,共_____个月(二)乙方应在年月日前到岗。注:《劳动合同法》调整了《劳动法》关于劳动合同终止的规定内容。取消了劳动合同的约定终止,规定劳动合同只能因法定情形出现而终止。也就是说,劳动合同当事人不得约定劳动合同终止条件;即使约定了,该约定也无效。规定到岗时间的理由在于:《劳动合同法》规定劳动关系的建立日为用工之日(一般情况以到岗为准),劳动者签订合同后一直不到岗,企业不能随便解除合同,法律风险和成本很高,应约定到岗时间,以便后面约定本合同的自动失效第二条工作内容和工作地点(一)根据甲方工作需要,乙方同意从事岗位工作,根据甲方的工作需要,经甲乙双方协商同意,可以变更工作地点。(二)乙方应按甲方的要求,按时完成规定的工作数量,达到规定的质量标准。注:工作地点是《劳动合同法》新增的必备条款。对于类似“因生产经营需要,劳动者愿意服从用人单位调整工作岗位”或“用人单位有权根据生产经营需要调整劳动者工作岗位”等条款,不再写入合同。原因在于:调整工作岗位属于变更合同行为,按照《劳动合同法》规定,变更需采用书面形式,因此,此约定涉嫌剥夺劳动者的合同协商变更权,用人单位免除自己的法定责任、排除劳动者权利的条款无效。第五条劳动报酬(一)乙方的基本(固定)工资标准为元/月,绩效工资根据乙方的业绩考核情况核定。1、计时工资。乙方的工资由基本(固定)工资和绩效工资组成。基本(固定)工资为元/月,绩效工资根据乙方的业绩考核情况核定。如甲方的工资制度发生变化或乙方的工作岗位变动,按新的工资标准确定。2、其他工资形式。具体约定如下:_______________________________________________________(二)甲方(或甲方指定的单位)应以货币形式按月支付乙方工资,发薪日为每月__日。若乙方提供了正常劳动,甲方支付给乙方的工资报酬不得低于当地政府规定的最低工资标准。注:本合同应注明劳动者的基本(固定)工资标准,绩效工资由业绩考核确定。“甲方指定的单位”解决的是劳动合同所在单位和工资支付单位分离的情况,即“外派用工”的情形。(三)合同期内,甲方应视乙方的工作表现情况,给予乙方提高工资待遇的机会。第七条劳动合同的变更、解除、终止、续订(一)有下列情形之一的,甲、乙双方可以变更本合同:1.在不损害国家、集体和他人利益的情况下,双方协商一致的;2.劳动合同订立时所依据的客观情况发生了重大变化,经与乙方协商一致的;3.由于不可抗力的因素致使劳动合同无法完全履行的;4.劳动合同订立时所依据的法律、法规已修改的;5.法律、法规规定的其他情形。(二)乙方有下列情形之一的,甲方可以解除本合同:1.严重违反劳动纪律及甲方规章制度的;2.严重失职,营私舞弊,给甲方利益造成重大损害的;3.同时与其他用人单位建立劳动关系,对完成甲方工作任务造成严重影响或者经甲方提出,拒不改正的;4.以欺诈、胁迫的手段或者乘人之危,使甲方在违背真实意思的情况下订立或者变更劳动合同的;5.被依法追究刑事责任的。注:依据《劳动合同法》第39条修订。对员工欺诈的情形,也可依据第39条第5项解除劳动合同。(三)有下列情形之一的,甲方可以解除本合同,但是应当提前三十日以书面形式通知乙方:1.乙方患病或者非因工负伤,医疗期满后,不能从事原工作也不能从事由甲方另行安排的工作的;2.乙方不能胜任工作,经过培训或者调整工作岗位,仍不能胜任工作的;3.劳动合同订立时所依据的客观情况发生重大变化,致使原劳动合同无法履行,经...

1、当您付费下载文档后,您只拥有了使用权限,并不意味着购买了版权,文档只能用于自身使用,不得用于其他商业用途(如 [转卖]进行直接盈利或[编辑后售卖]进行间接盈利)。
2、本站所有内容均由合作方或网友上传,本站不对文档的完整性、权威性及其观点立场正确性做任何保证或承诺!文档内容仅供研究参考,付费前请自行鉴别。
3、如文档内容存在违规,或者侵犯商业秘密、侵犯著作权等,请点击“违规举报”。

碎片内容

销售人员--劳务合同范本

确认删除?
VIP
微信客服
  • 扫码咨询
会员Q群
  • 会员专属群点击这里加入QQ群
客服邮箱
回到顶部