电脑桌面
添加小米粒文库到电脑桌面
安装后可以在桌面快捷访问

市政案例总结VIP免费

市政案例总结_第1页
1/7
市政案例总结_第2页
2/7
市政案例总结_第3页
3/7
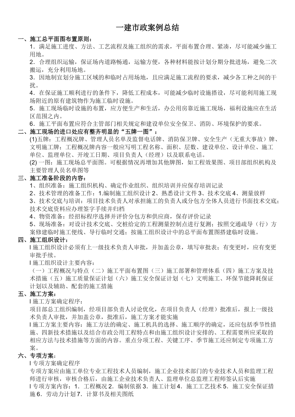
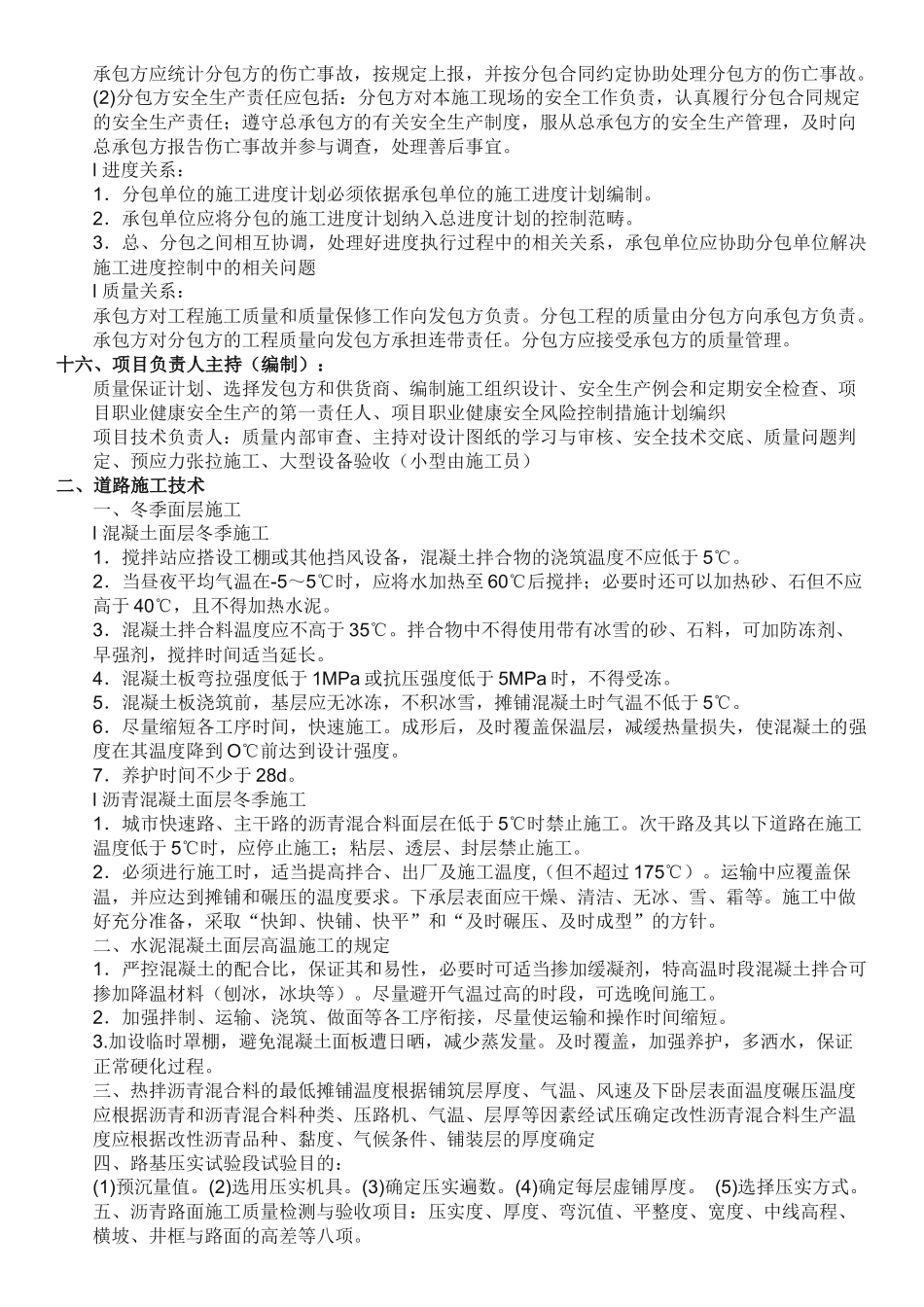
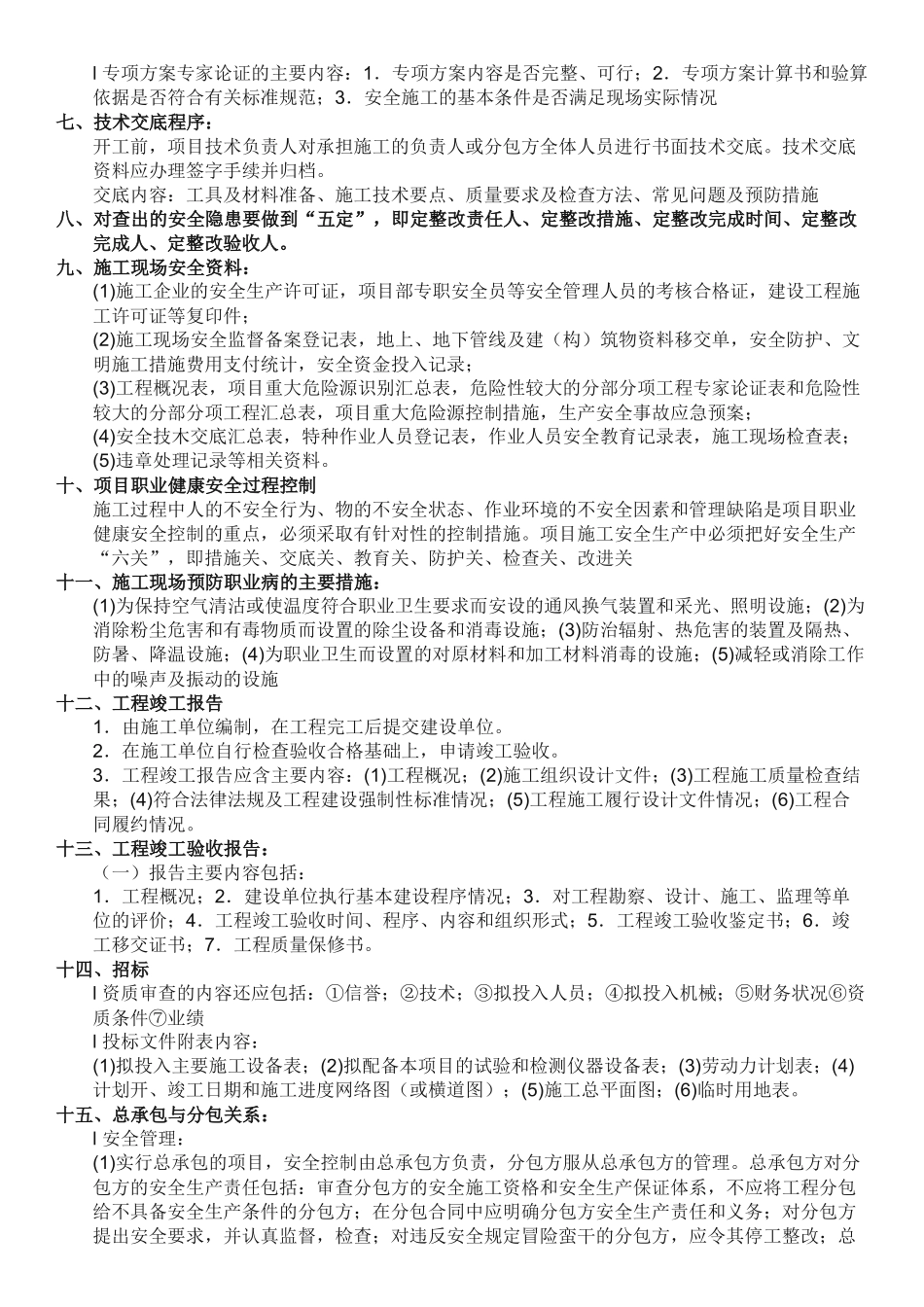
一建市政案例总结一、施工总平面图布置原则:1.满足施工进度、方法、工艺流程及施工组织的需求,平面布置合理、紧凑,尽可能减少施工用地。2.合理组织运输,保证场内道路畅通,运输方便,各种材料能按计划分期分批进场,避免二次搬运,充分利用场地。3.因地制宜划分施工区域的和临时占用场地,且应满足施工流程的要求,减少各工种之间的干扰。4.在保证施工顺利进行的条件下,降低工程成本,可能减少临时设施搭设,尽可能利用施工现场附近的原有建筑物作为施工临时设施。5.施工现场临时设施的布置,应方便生产和生活,办公用房靠近施工现场,福利设施应在生活区范围之内。6.施工平面布置应符合主管部门相关规定和建设单位安全保卫、消防、环境保护的要求。二、施工现场的进口处应有整齐明显的“五牌一图”:(1)五牌:工程概况牌、管理人员名单及监督电话牌、消防保卫牌、安全生产(无重大事故)牌、文明施工牌;工程概况牌内容一般应写明工程名称、面积、层数、建设单位、设计单位、施工单位、监理单位、开竣工日期、项目负责人(经理)以及联系电话。(2)一图:施工现场总平面图。可根据情况再增加其他牌图,如工程效果图、项目部组织机构及主要管理人员名单图等三、施工准备阶段的内容:1、组织准备:施工组织机构、确定作业组织、组织培训并应保存培训记录2、技术管理的准备工作:1.编制施工组织设计2、熟悉设计文件3、技术交底4、测量放样3、技术交底与培训:项目技术负责人对承担施工的负责人或分包方全体人员进行书面技术交底;技术交底资料应办理签字手续并归档4、物资准备:经招标程序选择并评价分包方和供应商,保存评价记录5、现场准备:对设计技术交底、交桩给定的工程测量控制点进行复测;按照交通疏导(行)方案修建临时施工便线、导行临时交通;按施工组织设计中的总平面布置图搭建临时设施。四、施工组织设计:l施工组织设计必须有上一级技术负责人审批,并加盖公章,填写审批表;有变更时,应有变更审批手续。l施工组织设计主要内容:(一)工程概况与特点(二)施工平面布置图(三)施工部署和管理体系(四)施工方案及技术措施(五)施工质量保证计划(六)施工安全保证计划(七)文明施工、环保节能降耗保证计划以及辅助、配套的施工措施五、施工方案:l施工方案确定程序:项目部总工组织编制,经项目部负责人讨论优化,在项目负责人(经理)批准后,报上一级技术负责人审批,并加盖公章,批准后,施工方案才能实施l施工方案主要内容:施工方法的确定、施工机具的选择、施工顺序的确定,还应包括季节性措施、四新技术措施以及结合市政公用工程特点和由施工组织设计安排的、工程需要所应采取的相应方法与技术措施等方面的内容。重点分项工程、关键工序、季节施工还应制定专项施工方案。六、专项方案:l专项方案确定程序专项方案应由施工单位专业工程技术人员编制,施工企业技术部门的专业技术人员和监理工程师进行审核,审核合格后,由施工企业技术负责人、监理单位总监理工程师签认后实施l专项方案内容:1.工程概况2.编制依据3.施工计划4.施工工艺技术5.施工安全保证措施6.劳动力计划7.计算书及相关图纸l专项方案专家论证的主要内容:1.专项方案内容是否完整、可行;2.专项方案计算书和验算依据是否符合有关标准规范;3.安全施工的基本条件是否满足现场实际情况七、技术交底程序:开工前,项目技术负责人对承担施工的负责人或分包方全体人员进行书面技术交底。技术交底资料应办理签字手续并归档。交底内容:工具及材料准备、施工技术要点、质量要求及检查方法、常见问题及预防措施八、对查出的安全隐患要做到“五定”,即定整改责任人、定整改措施、定整改完成时间、定整改完成人、定整改验收人。九、施工现场安全资料:(1)施工企业的安全生产许可证,项目部专职安全员等安全管理人员的考核合格证,建设工程施工许可证等复印件;(2)施工现场安全监督备案登记表,地上、地下管线及建(构)筑物资料移交单,安全防护、文明施工措施费用支付统计,安全资金投入记录;(3)工程概况表,项目重大危险源识别汇总表,危险性较大的分部分项工程专家论证表和...

1、当您付费下载文档后,您只拥有了使用权限,并不意味着购买了版权,文档只能用于自身使用,不得用于其他商业用途(如 [转卖]进行直接盈利或[编辑后售卖]进行间接盈利)。
2、本站所有内容均由合作方或网友上传,本站不对文档的完整性、权威性及其观点立场正确性做任何保证或承诺!文档内容仅供研究参考,付费前请自行鉴别。
3、如文档内容存在违规,或者侵犯商业秘密、侵犯著作权等,请点击“违规举报”。

碎片内容

市政案例总结

您可能关注的文档

确认删除?
VIP
微信客服
  • 扫码咨询
会员Q群
  • 会员专属群点击这里加入QQ群
客服邮箱
回到顶部