电脑桌面
添加小米粒文库到电脑桌面
安装后可以在桌面快捷访问

设备购销合同样本VIP免费

设备购销合同样本_第1页
1/4
设备购销合同样本_第2页
2/4
设备购销合同样本_第3页
3/4
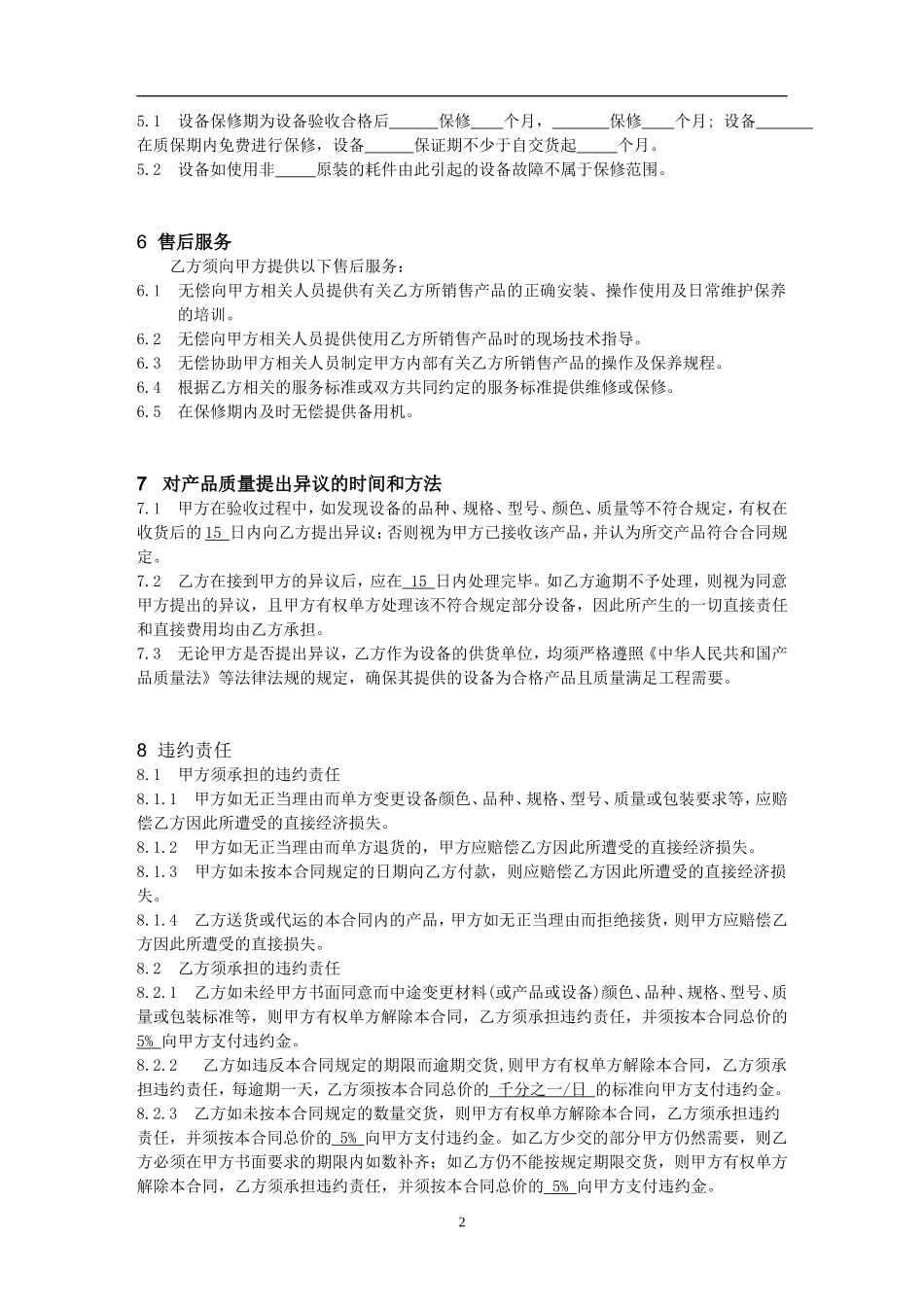
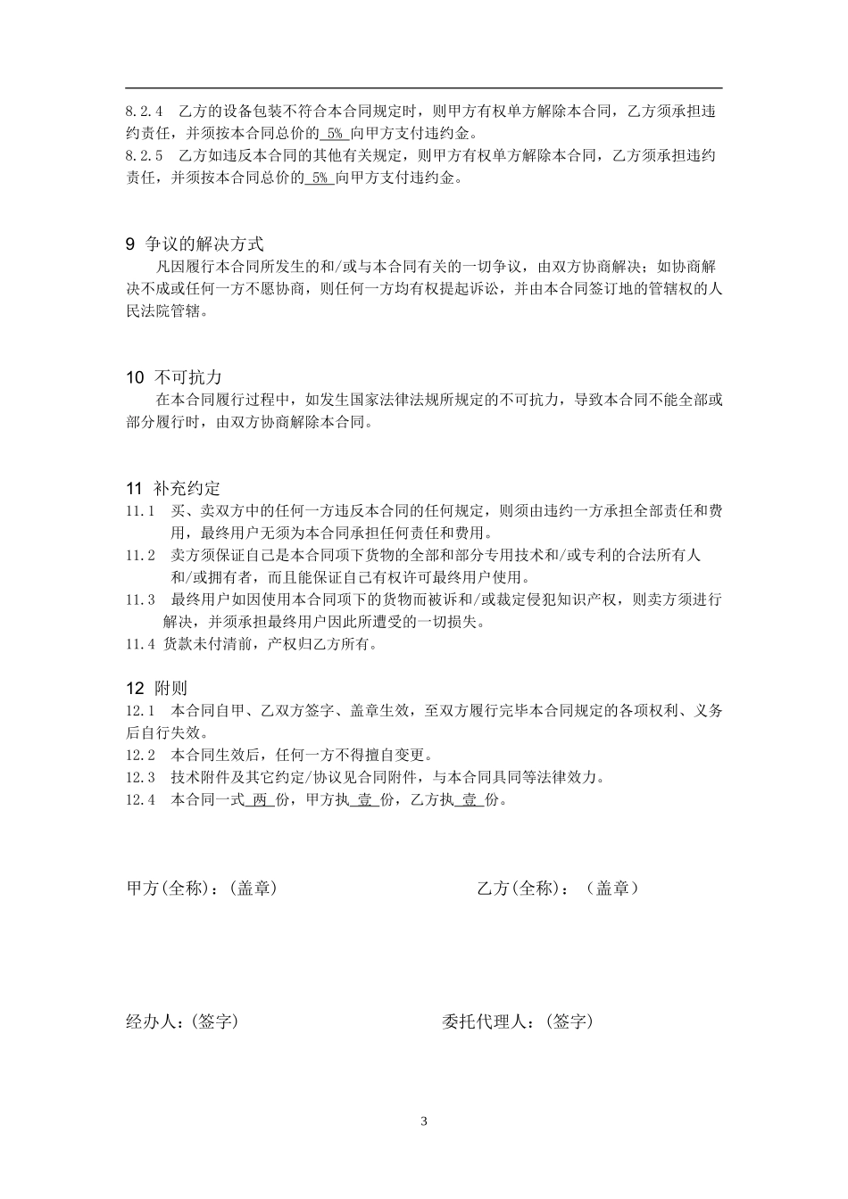
设备购销合同合同编号:买受人:(以下简称甲方)出卖人:(以下简称乙方)根据《中华人民共和国合同法》及国家有关法律法规的规定,甲、乙、双方经协商一致,特此签订本合同,以资双方共同遵照执行。1产品品名、规格型号、数量、价格、生产厂商、交货期序号品名规格-型号数量台/套含税单价(元)总价(元)币种交货期生产厂商交货状态干洗机166.00人民币总金额(大写):合计(小写):元配置说明:2付款方式2.1设备总价包括设备造价、运输费、保险费及安装调试费。2.2合同签订生效后,甲方预付款30%即,乙方安排生产。本合同项下货物全部生产完成,乙方接到甲方的发货通知,甲方需支付乙方货款60%即。乙方负责运输到甲方指定地点,经甲方验收合格后,甲方需支付乙方剩余货款10%即后,乙方负责安装调试交付使用,乙方安装人员在没有经过甲方同意,安装人员不得撤离安装现场。2.3按以下第一种方式结算:①银行电汇②现金③支票3交货及运输3.1运输费用由乙方承担,送货至甲方指定地点。请填写安装地点:3.2交货期:合同签订生效后,甲方基础施工完毕,乙方在接到甲方发货通知后3日内发货,乙方负责安装调试。4货物验收4.1甲方收货后按照国家制造计量法规定的出厂标准进行验收。4.2乙方负责向甲方提供货物出厂给付用户的装箱单,原装产品合格证各一份,说明书等常规资料各一份。4.3交货后1个工作日内,甲方应及时安排上述货物的验收。5产品质量15.1设备保修期为设备验收合格后保修个月,保修个月;设备在质保期内免费进行保修,设备保证期不少于自交货起个月。5.2设备如使用非原装的耗件由此引起的设备故障不属于保修范围。6售后服务乙方须向甲方提供以下售后服务:6.1无偿向甲方相关人员提供有关乙方所销售产品的正确安装、操作使用及日常维护保养的培训。6.2无偿向甲方相关人员提供使用乙方所销售产品时的现场技术指导。6.3无偿协助甲方相关人员制定甲方内部有关乙方所销售产品的操作及保养规程。6.4根据乙方相关的服务标准或双方共同约定的服务标准提供维修或保修。6.5在保修期内及时无偿提供备用机。7对产品质量提出异议的时间和方法7.1甲方在验收过程中,如发现设备的品种、规格、型号、颜色、质量等不符合规定,有权在收货后的15日内向乙方提出异议;否则视为甲方已接收该产品,并认为所交产品符合合同规定。7.2乙方在接到甲方的异议后,应在15日内处理完毕。如乙方逾期不予处理,则视为同意甲方提出的异议,且甲方有权单方处理该不符合规定部分设备,因此所产生的一切直接责任和直接费用均由乙方承担。7.3无论甲方是否提出异议,乙方作为设备的供货单位,均须严格遵照《中华人民共和国产品质量法》等法律法规的规定,确保其提供的设备为合格产品且质量满足工程需要。8违约责任8.1甲方须承担的违约责任8.1.1甲方如无正当理由而单方变更设备颜色、品种、规格、型号、质量或包装要求等,应赔偿乙方因此所遭受的直接经济损失。8.1.2甲方如无正当理由而单方退货的,甲方应赔偿乙方因此所遭受的直接经济损失。8.1.3甲方如未按本合同规定的日期向乙方付款,则应赔偿乙方因此所遭受的直接经济损失。8.1.4乙方送货或代运的本合同内的产品,甲方如无正当理由而拒绝接货,则甲方应赔偿乙方因此所遭受的直接损失。8.2乙方须承担的违约责任8.2.1乙方如未经甲方书面同意而中途变更材料(或产品或设备)颜色、品种、规格、型号、质量或包装标准等,则甲方有权单方解除本合同,乙方须承担违约责任,并须按本合同总价的5%向甲方支付违约金。8.2.2乙方如违反本合同规定的期限而逾期交货,则甲方有权单方解除本合同,乙方须承担违约责任,每逾期一天,乙方须按本合同总价的千分之一/日的标准向甲方支付违约金。8.2.3乙方如未按本合同规定的数量交货,则甲方有权单方解除本合同,乙方须承担违约责任,并须按本合同总价的5%向甲方支付违约金。如乙方少交的部分甲方仍然需要,则乙方必须在甲方书面要求的期限内如数补齐;如乙方仍不能按规定期限交货,则甲方有权单方解除本合同,乙方须承担违约责任,并须按本合同总价的5%向甲方支付违约金。28.2.4乙方的设备包装不符合本合同规定时,则甲方有权单方解除...

1、当您付费下载文档后,您只拥有了使用权限,并不意味着购买了版权,文档只能用于自身使用,不得用于其他商业用途(如 [转卖]进行直接盈利或[编辑后售卖]进行间接盈利)。
2、本站所有内容均由合作方或网友上传,本站不对文档的完整性、权威性及其观点立场正确性做任何保证或承诺!文档内容仅供研究参考,付费前请自行鉴别。
3、如文档内容存在违规,或者侵犯商业秘密、侵犯著作权等,请点击“违规举报”。

碎片内容

设备购销合同样本

确认删除?
VIP
微信客服
  • 扫码咨询
会员Q群
  • 会员专属群点击这里加入QQ群
客服邮箱
回到顶部